Introduction
A Corrective Deed, or Corrected Deed, is a crucial legal instrument used to rectify inaccuracies in previously recorded deeds. These errors can range from typographical mistakes to flawed property descriptions or misspelled identities. Ensuring accurate records is not just a matter of bureaucratic tidiness but a critical step in upholding the integrity and lawful standing of property titles.
The consequences of even minor errors can escalate with severe legal and financial repercussions. In the realm of real estate, where title or mortgage fraud attempts occur every four business days, meticulous oversight and correction of property deeds are essential. This process not only secures ownership but also fortifies against fraudulent schemes that exploit vulnerabilities such as language barriers or lack of awareness.
Achieving effective property ownership transfer, a substantial legal and financial undertaking, requires rigorous procedures such as title searches and collaborative agreements between parties. The precision and transparency in property-related legal documentation are reinforced by the mandate of the Consumer Financial Protection Bureau to foster fair and transparent consumer financial markets. Given the complexities and risks involved in adjusting property deeds, seeking guidance from financial advisors or legal professionals is advisable.
Proactive and ongoing monitoring of estate planning documents is as crucial as their creation, ensuring a dynamically implemented strategy that reflects one's legacy intentions. In summary, the process of correcting property deeds is meticulous and vital, requiring attention to detail and adherence to legal procedures to ensure a legitimate and enforceable transfer of property rights.
What is a Corrective Deed?
A Corrective Deed, or Corrected Deed, is an indispensable legal instrument tasked with rectifying inaccuracies in previously recorded deeds. These inaccuracies may manifest as typographical errors, flawed property depictions, misspelled identities, or imprecise legal descriptions. The swift correction of such errors is not merely a matter of bureaucratic tidiness but a critical step in upholding the integrity and lawful standing of property titles. For instance, consider the case of Jo Hamilton, who encountered a baffling discrepancy when her accounting software erroneously doubled a $2,500 shortfall, ultimately snowballing to a staggering $45,800 due to the system's fault. This instance underscores the gravity of ensuring accurate records, as even seemingly minor errors can escalate with severe legal and financial repercussions.
In the realm of , the stakes are notably high, with FCT reporting an attempted title or mortgage fraud every four business days. The ramifications of such fraudulent activities are immense, given the substantial value tied to real estate transactions. This reality accentuates the necessity for meticulous oversight and correction of —a process that not only secures ownership but also fortifies against fraudulent schemes that prey on vulnerabilities such as language barriers and lack of awareness.
Effective transfer of , a substantial legal and financial undertaking, hinges on rigorous procedures, including title searches to validate ownership and detect liens. The collaborative agreement on transfer terms between parties further solidifies this transaction. This procedural rigor is echoed in the 's mandate to foster fair and transparent consumer financial markets. The agency's commitment to enforcing federal consumer financial laws reinforces the importance of precision and transparency in all property-related legal documentation.
In light of the complexities and potential risks involved in adjusting property deeds, such as tax implications when extending ownership rights, it is advisable to engage financial advisors or . They can provide guidance through the intricate web of legal and financial decisions that accompany [property ownership](https://blog.parseai.co/10-benefits-of-automated-chain-of-title-software-for-title-researchers) adjustments. As experts in the field often advise, proactive and ongoing monitoring of estate planning documents is as crucial as their creation, ensuring that one's estate plan is not merely a document but a dynamically implemented strategy that reflects their legacy intentions.
Types of Errors Corrected by a Corrective Deed
s serve as an essential instrument in the realm of , addressing a variety of errors that can occur in the initial documentation. It is not uncommon to encounter issues such as misspelled names of owners or grantors, inaccuracies within the property descriptions, or errors in the . Additionally, a deed may contain incorrect information regarding easements or encumbrances, or it may be plagued by incomplete details about property boundaries.
When such , the integrity of the ownership records is compromised, potentially leading to disputes or legal challenges as seen in a where the conduct of the plaintiff influenced the outcome. The court highlighted the importance of accurate and truthful representations in the pursuit of equitable relief, emphasizing that any party seeking equity must act equitably.
Moreover, in the era of digital records and blockchain technology, the have gained even more prominence. Blockchain's immutability feature ensures that once entered, the data cannot be altered, providing a level of security and trust in the public record that was previously unattainable. This technological advancement comes in response to the vulnerabilities of traditional record-keeping systems, which could suffer from data corruption or loss, as well as unauthorized alterations.
However, despite these advances in technology, the need for corrective deeds persists due to human error or changes in property status. Navigating the correction process demands precision and a clear understanding of and the implications of deed modifications.
By executing a Corrective Deed, these inaccuracies can be amended, thereby certifying that the deed mirrors the true intention of property ownership and the particulars of the property itself. This not only ensures legal compliance but also provides peace of mind for all parties involved in the transaction, safeguarding their interests and upholding the reliability of real estate transactions.
Process of Creating and Filing a Corrective Deed
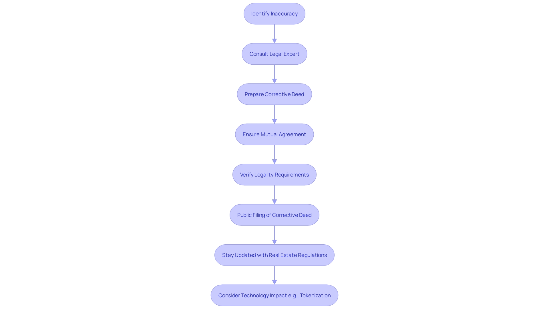
When rectifying a , precision and adherence to legal protocols are essential. The process begins with pinpointing the exact error in the original deed, which could range from a misspelled name to an incorrect property description.
Next, a is drafted, emphasizing the necessary amendments while referring back to the initial document. This step is crucial as it determines the legal standing of the deed correction. It's not merely an administrative task but one that adjusts the of a property, as underscored by the need for all involved parties, the grantor and grantee, to provide their signatures.
The notarization of the [Corrective Deed](https://blog.parseai.co/defining-estoppel-a-comprehensive-explanation) then serves as a seal of authenticity for the signatures, reinforcing the legitimacy of the document. Finally, the Corrective Deed must be filed with the same county or municipal office where the original deed was recorded, integrating the changes into the public record.
As highlighted by recent case law, the conduct of the parties involved can significantly influence the outcome of property transactions. For instance, the Supreme Court has stressed that the provision of equitable relief, such as a decree for specific performance, hinges on the behavior of the plaintiff, thus underscoring the importance of transparency and accuracy in legal dealings.
Moreover, the transfer of property is not just a transaction but a pivotal legal and financial decision. A title search is a foundational step, ensuring that the person claiming ownership is indeed the rightful owner, and that there are no undisclosed liens or encumbrances. The terms of the property transfer, such as sale price and timeline, are then agreed upon by the parties, with any contingencies clearly outlined.
The is fundamental: while the title represents the right to use and modify a property, the deed is the physical document that facilitates the transfer of ownership. Depending on how a property is acquired, different types of deeds may come into play, each offering varying levels of protection to the buyer.
It's also crucial to recognize the implications of extending ownership rights, such as when adding a person to a property deed due to inheritance, marriage, or partnership. Such actions involve a transfer of ownership interest and can have tax consequences as well as potential risks, which is why involving a financial advisor is often recommended.
In sum, the process of correcting a deed is a meticulous one that requires attention to detail and strict adherence to legal procedures to ensure a legitimate and enforceable transfer of property rights.

Key Components of a Corrective Deed
To execute a properly, one must ensure several critical elements are in place. The top of the document should clearly state its nature as a Corrective Deed, so there's no confusion as to its purpose. Details of the parties involved—the grantor making the correction and the grantee receiving the deed—are essential, complete with their full names and addresses. A direct reference to the original deed, including its date and recording specifics, establishes the connection between the two documents.
The heart of the Corrective Deed is the corrections themselves. These must be outlined with precision, focusing on the inaccuracies or errors present in the original deed. Each change should be articulated clearly to avoid any future misunderstandings or legal disputes.
For the Corrective Deed to hold , it must bear the signatures of all relevant parties. This requirement underscores the to the changes stated within the document. In addition, the document’s notarization is a non-negotiable step, as it authenticates the identities of the signatories and validates the deed.
These components, when compiled with meticulous attention to detail, ensure that the Corrective Deed serves its purpose—to rectify past errors and provide a reliable legal record of ownership. The significance of such precision becomes evident in cases where or correct legal descriptions are contested, as seen in various legal disputes. For instance, the handling of a property known as ‘No11’ demonstrates the complexities that can arise without clear documentation. Similarly, the case involving a disputed property transaction due to registration issues stemming from stamp duty deficiencies illustrates the importance of a thorough and accurate legal framework for property transfers.
In the dynamic landscape of real estate, where regulatory amendments and suggestions for process improvements are frequent—as evidenced by the recent IBBI notifications—staying abreast of the correct procedural protocols is imperative. Ensuring that every Corrective Deed is comprehensive and meticulously drafted not only aligns with legal standards but also safeguards against potential future legal challenges.
Difference Between Corrective Deed and Scriveners Affidavit
s and s serve distinct purposes in rectifying documentation errors. A Corrective Deed is implemented to amend inaccuracies within a deed itself and acts as a new, superseding legal instrument. Conversely, a is a formal sworn statement that addresses and corrects mistakes in any type of legal paperwork, not limited to deeds.
Differences between the two are also evident in their handling:
- Document Replacement: A Corrective Deed is a complete replacement for the original deed, reflecting the corrected information. In contrast, a Scrivener's Affidavit does not replace the original document but is instead attached to it, elucidating the specific error and its correction.
- Recording Requirements: Recording a Corrective Deed is necessary and follows the same official protocol as the initial deed. On the other hand, a Scrivener's Affidavit usually doesn't require recording; however, it can be attached to the original document to maintain a clear record of the correction.
When deciding the best course of action for error correction, it's imperative to to ensure compliance with legal standards and to choose the most suitable method based on the specific nature of the error involved.
Legal Basis and Requirements for Corrective Deeds
s are essential instruments for rectifying inaccuracies in documents, ensuring that the public record reflects the true nature of property ownership. To establish a corrective deed, certain criteria must be met:
- Legality: A corrective deed must satisfy the applicable to deeds, such as being in written form, signed by the party transferring the property (the grantor), and duly notarized. These requirements are foundational to the deed's validity.
- Mutual Agreement: It is imperative that all parties involved in the initial deed, both the grantor and the grantee, agree to the amendments introduced by the corrective deed. This consensus is necessary for the document to hold legal weight.
- Public Filing: The corrective deed must be properly recorded with the local government office responsible for maintaining land records. This step is crucial as it ensures that the correction is officially documented and accessible to the public.
Given the complexities inherent in property transactions and the potential for legal nuances, professionals engaging in the creation and recording of corrective deeds should consult with legal experts who are well-versed in the specific statutes and regulations of the relevant jurisdiction.
To illustrate, in a case involving , where ownership rights are converted into digital tokens on a blockchain, the importance of clear and enforceable property rights is paramount. Any errors in the deed could have significant implications for token holders, exposing them to risks such as fraudulent actions by real estate owners. The corrective deed, therefore, serves as a safeguard to protect the interests of all parties involved in such technologically advanced transactions.
Furthermore, the recent changes in the 2024 Real Estate Law highlight the evolving nature of real estate regulations and the importance for practitioners to stay current with the latest statutory and regulatory frameworks. This is particularly true in complex transactions, such as those involving the transfer of property ownership via tokenization, where the intersection of real estate law and technology presents unique challenges and opportunities.
In summary, the process of enacting a corrective deed is a detailed and crucial step in the maintenance of accurate and reliable property records. It underscores the significance of thoroughness and legal expertise in real estate transactions, particularly in an era where technology is increasingly intertwined with property rights.

Impact of Corrective Deeds on Property Transactions
are instrumental in real estate, ensuring transactions are grounded in accuracy and legal soundness. They serve as remedies for discrepancies in , which is essential for clear ownership. Their impact is multifaceted:
- Title Insurance: Title companies rely on Corrective Deeds to mitigate risks associated with title defects. A corrected deed reassures underwriters that the property's title history is devoid of errors, thereby facilitating the issuance of .
- Financing: For lenders, the integrity of property deeds is paramount. Corrective Deeds play a pivotal role in satisfying lender requirements, enabling borrowers to secure mortgages by providing error-free property documentation.
- Future Transactions: Addressing deed errors expeditiously through Corrective Deeds is crucial in preempting disputes and complications in subsequent property dealings. Ensuring a clear title today means fewer obstacles and smoother transactions tomorrow.
Legal experts and title professionals are key partners in navigating the complexities of . Their guidance ensures that the corrections are executed properly, reflecting an accurate and undisputed property ownership record.
Common Examples of When to Use a Corrective Deed
When navigating real estate transactions, the accuracy of is paramount. s serve as the remedial tool for rectifying inaccuracies found in original deeds. They are particularly utilized in a variety of common scenarios:
- Misspelled Names: In instances where there's a typographical error in the names of parties involved, a Corrective Deed ensures that property ownership records are accurate.
- Incorrect Property Descriptions: Should the property be inadequately described, perhaps missing essential details, a Corrective Deed provides the means to amend the description, thereby ensuring legal clarity.
- Errors in : When discrepancies in legal descriptions of a property arise, such as incorrect lot numbers or boundary lines, it's the Corrective Deed that rectifies these crucial details.
- Issues with Easements or Encumbrances: If easements, encumbrances, or other property rights are improperly addressed or omitted in the original document, a Corrective Deed is used to correct these omissions.
It's important to recognize that these are not exhaustive instances; there are numerous other circumstances where the deployment of a Corrective Deed might be warranted. Given the legal complexities involved, it's advisable to seek professional consultation to navigate these corrections effectively.
In the broader context of property and legal documentation, the UK's recent legislative developments underscore the importance of precise record-keeping and legal protection. The introduction of the Property (Digital Assets etc) Bill on September 11, 2024, marks a historic moment as it extends legal recognition and protection to digital assets as personal property. This parallels the need for meticulous documentation and correction processes in , further highlighting the critical nature of Corrective Deeds in the real estate realm.
Real estate professionals and stakeholders must remain vigilant and proactive in correcting any inaccuracies in property documentation, akin to the way legal systems adapt to new forms of property such as digital assets, to safeguard ownership rights and maintain the integrity of property records.

How to Correct a Typo or Minor Error in a Deed
Correcting minor errors in a deed can often be handled efficiently without the need for a complete Corrective Deed. When encountering a simple typographical mistake, the procedure generally unfolds as follows:
- Contact the Recording Office: Initially, you should get in touch with the appropriate local recording office where your deed was filed. Each office may have unique protocols for handling corrections, so it's crucial to understand their specific requirements.
- : Depending on the office's guidelines, they might accept an Affidavit of Scrivener's Error. This legal document is a formal declaration that details the mistake and clarifies the correct information.
- Provide Supporting Documentation: To back up your claim, the recording office could ask for additional evidence. This can include items like property surveys, maps, or other relevant materials that confirm the necessary correction.
- Record the Affidavit: If your Affidavit of Scrivener's Error is approved, it must be officially recorded alongside the original deed. This step finalizes the correction.
It's essential to stay informed about the and seek guidance from legal experts or the recording office. This ensures that the deed correction is conducted properly, maintaining the integrity of .
Timelines and Considerations for Filing a Corrective Deed
Understanding the intricacies of is crucial in the realm of . Here are the essential aspects to keep in mind:
- Prompt Action: Corrective action for errors in deeds should be taken without delay. This not only helps prevent future legal disputes but also ensures that property records are accurate and up-to-date.
- Statute of Limitations: Jurisdictions vary in their legal timeframes for filing Corrective Deeds. Be aware of these limits to avoid missing critical deadlines that could impact property rights.
- Property Transactions: The filing of a Corrective Deed often precedes further dealings with a property, such as selling or refinancing. Ensuring that the deed is corrected is a prerequisite for these transactions to proceed without legal complications.
- : Real estate law can be complex and nuanced. Legal professionals specializing in this field can offer invaluable advice, helping to navigate the specific requirements and timelines for filing a Corrective Deed.
By addressing these factors with due diligence, property owners and real estate professionals can effectively manage the process of , safeguarding ownership and facilitating smooth property transactions.

Potential Limitations and Risks of Corrective Deeds
Navigating the complexities of Corrective Deeds requires a meticulous understanding of their intricacies and potential challenges. These legal instruments are designed to address and rectify errors in property documentation, yet they are not without their limitations:
- Legal Intricacies: Corrective Deeds must be approached with precision, as any oversight could lead to further complications. Engaging with is critical to navigate the nuances of local laws and ensure that all corrective actions are properly executed.
- Third-Party Claims: The existence of a Corrective Deed does not automatically insulate the property from third-party claims that may arise from the original deed's defects. To mitigate this risk, securing is a prudent step to protect against unforeseen claims.
- Ongoing Title Issues: Addressing a singular error through a Corrective Deed does not guarantee the resolution of all potential title issues. A comprehensive title examination is indispensable to uncover and resolve any additional defects, ensuring the integrity of .
- Legal Risks: An incorrectly prepared or filed Corrective Deed can lead to significant legal repercussions. Adhering to proper legal procedures and seeking professional guidance are paramount to avoid such risks and ensure the validity of property ownership records.
Understanding these aspects is essential for , ensuring that property ownership is accurately represented and legally sound. The recent shift towards blockchain technology in land registries has highlighted the importance of secure and immutable record keeping, further emphasizing the need for diligence in managing property deeds and ownership transfers. As the industry evolves, staying informed of both the benefits and the challenges of Corrective Deeds is key to making informed decisions and maintaining the integrity of real estate transactions.
Conclusion
In conclusion, a Corrective Deed is a crucial legal instrument used to rectify inaccuracies in previously recorded deeds. Ensuring accurate records is vital to uphold the integrity and lawful standing of property titles, as even minor errors can have severe legal and financial repercussions. Seeking guidance from professionals is advisable due to the complexities and risks involved.
The process of creating and filing a Corrective Deed requires precision and adherence to legal protocols. It involves drafting the Corrective Deed, obtaining necessary signatures and notarization, and filing it with the same office where the original deed was recorded.
To execute a Corrective Deed properly, it should clearly state its nature, include details of the parties involved, reference the original deed, and outline the specific corrections being made. Signatures of all relevant parties and notarization are essential.
Corrective Deeds play a vital role in real estate transactions by mitigating risks, satisfying lender requirements, and preempting disputes. They are utilized in scenarios such as misspelled names, incorrect property descriptions, errors in legal descriptions, and issues with easements or encumbrances. Seeking professional consultation is advised for effective correction.
When correcting minor errors in a deed, contacting the recording office and providing an Affidavit of Scrivener's Error may be sufficient. Understanding timelines and considerations for filing a Corrective Deed is crucial, as prompt action and legal advice are key.
In summary, enacting a Corrective Deed is a meticulous and crucial step in maintaining accurate and reliable property records. Thoroughness and legal expertise are essential in real estate transactions. By addressing errors promptly and accurately, property owners and professionals can ensure the integrity of property ownership and facilitate smooth transactions.
Frequently Asked Questions
What is a Corrective Deed?
A Corrective Deed, also known as a Corrected Deed, is a legal document used to fix inaccuracies in previously recorded property deeds. These inaccuracies can include typographical errors, incorrect property descriptions, misspelled names, or inaccurate legal descriptions.
Why are Corrective Deeds important?
Corrective Deeds are crucial for maintaining the integrity of property titles and preventing legal and financial issues that may arise from errors in the original deed. They ensure the accuracy of public records, which is vital in real estate transactions and protecting against fraud.
What types of errors can be corrected with a Corrective Deed?
Corrective Deeds can address various errors, including misspelled names, incorrect property descriptions, errors in legal delineation of property boundaries, incorrect information regarding easements or encumbrances, and incomplete details about property boundaries.
What is the process for creating and filing a Corrective Deed?
The process involves identifying the error in the original deed, drafting a Corrective Deed with the necessary amendments, obtaining signatures from all involved parties, notarizing the document, and filing it with the appropriate county or municipal office where the original deed was recorded.
What are the key components of a Corrective Deed?
A Corrective Deed must clearly state its nature, include details of the parties involved (grantor and grantee), reference the original deed, outline the corrections, and bear the signatures of all relevant parties along with notarization.
How does a Corrective Deed differ from a Scrivener's Affidavit?
A Corrective Deed is a new legal document that replaces the original deed with corrected information, while a Scrivener's Affidavit is a sworn statement attached to the original document, clarifying the error and its correction. A Corrective Deed must be recorded, unlike a Scrivener's Affidavit, which typically does not need to be recorded.
What are the legal requirements for a Corrective Deed?
A Corrective Deed must be legally valid, involving written form, signatures from the grantor, and notarization. There must be mutual agreement between the grantor and grantee, and the deed must be filed publicly with the local government office responsible for land records.
When should a Corrective Deed be used?
A Corrective Deed should be used when errors in the original deed, such as misspelled names, incorrect property descriptions, or legal description errors, need to be rectified to ensure clear and accurate ownership records.
What is the impact of Corrective Deeds on property transactions?
Corrective Deeds help to ensure the accuracy of property titles, which is essential for obtaining title insurance, securing financing, and facilitating future property transactions without legal complications.
What are the potential limitations and risks of Corrective Deeds?
Corrective Deeds must be prepared with precision to avoid further complications. They do not protect against third-party claims from the original deed's defects, and they do not resolve all title issues—comprehensive title examinations are still required. Incorrectly prepared or filed Corrective Deeds can lead to significant legal issues.
Can a typo or minor error in a deed be corrected without a full Corrective Deed?
Yes, for simple typographical mistakes, an Affidavit of Scrivener's Error may be used. This involves contacting the recording office, providing an affidavit detailing the mistake, supplying supporting documentation, and recording the affidavit alongside the original deed.
What should be considered when filing a Corrective Deed?
It's important to act promptly when errors are discovered, be aware of statute limitations for filing, and understand that correcting the deed may be necessary before selling or refinancing a property. Legal advice is recommended to navigate the complexities of real estate law.