Introduction
In the intricate world of real estate, the significance of deeds cannot be overstated. These essential legal documents serve as the backbone of property ownership, documenting the transfer of rights from one party to another with precision and clarity. Understanding the nuances of deeds, including their various types and the critical role of title research, is paramount for professionals navigating this complex landscape.
As legal compliance becomes increasingly vital, the potential ramifications of oversight loom large, making it essential for those in the field to grasp the intricacies of deed transactions. This article delves into the multifaceted nature of deeds, exploring their importance, the diverse forms they take, and the indispensable role of meticulous title research in safeguarding property rights.
Defining the Deed: What It Is and Its Importance
An act is an essential formal document that verifies the transfer of ownership of real property from one party to another. It contains essential details such as the names of the involved parties, a detailed description of the asset, and the signatures of both the grantor (the individual transferring the asset) and the grantee (the individual receiving it). The importance of an action resides in its ability to offer formal assurance concerning property ownership, creating a clear title and protecting against potential disputes.
In real estate transactions, the presence of a properly executed document is indispensable. It not only verifies the transfer of ownership but also safeguards both buyers and sellers by providing official proof of ownership. This is essential, as the lack of a document can result in significant issues, including conflicts over ownership rights. Based on recent statistics, around 30% of real estate transactions in 2024 encountered challenges related to insufficient property documentation, emphasizing the risks involved.
For instance, in a notable case study, a buyer faced a protracted legal battle over property rights because the previous owner failed to complete a document properly. Experts highlight that without a document, homeowners may struggle to prove their ownership, potentially resulting in financial loss and lengthy litigation. Therefore, actions play a vital role in maintaining clarity and security in the real estate market, making them an essential component for all parties involved. As Jeremy Yohe, representative for ALTA, states, 'The absence of a document can turn a simple exchange into a complicated legal nightmare.' This emphasizes the significance of ensuring all transactions are correctly executed and recorded.

Exploring Different Types of Deeds and Their Functions
There are various kinds of documents, each fulfilling unique functions in real estate transactions. The most prevalent form is the , which assures that the grantor possesses clear title to the asset and has the authority to sell it. It includes covenants that protect the grantee against future claims.
On the other hand, a quitclaim instrument transfers whatever interest the grantor possesses in the asset without any warranties, making it a riskier option for the grantee.
Special purpose deeds, such as a trustee's deed or a tax deed, serve specific functions related to the sale of assets in trust or assets acquired through tax foreclosure.
Comprehending these distinctions is essential for title research directors as they guarantee adherence to legal obligations and safeguard their clients' interests in real estate deals.

The Role of Title Research in Property Transactions
Title research is a crucial element of property dealings, ensuring the accuracy of and identifying potential issues that could hinder the transfer of property. This comprehensive process involves scrutinizing public records such as previous deeds, mortgages, and liens to confirm that the title is unencumbered. Expert title researchers must also be attentive to claims or disputes that may complicate the deal.
Parse AI provides advanced machine learning tools that expedite document processing and title research automation, allowing for quicker and more accurate analyses of title documents. Complementing this, Harbinger Land offers in-depth and accurate title research, enabling clients to confidently acquire land rights and assets in their areas of interest. Their title curative services guarantee a clean chain of title and precise leasing for land and mineral owners.
For instance, Vanguard Title, with nearly three decades of experience in the real estate sector, exemplifies the importance of thorough title research. Their commitment to client satisfaction and utilization of advanced technologies ensure accurate and timely closings, adhering to consumer protection statutes and ALTA’s Best Practices.
Statistics indicate that roughly 25% of real estate deals encounter mistakes in title research, which can result in ownership conflicts, financial losses, and regulatory issues. This underscores the critical role of Parse AI and Harbinger Land's services in mitigating such risks. Thus, thorough title investigation is essential for protecting the interests of purchasers and vendors, ensuring regulatory adherence, and enabling smooth property exchanges. As echoed by industry professionals, verifying ownership records is crucial in mitigating risks and upholding the integrity of real estate dealings.

The Importance of Legal Compliance in Deed Transactions
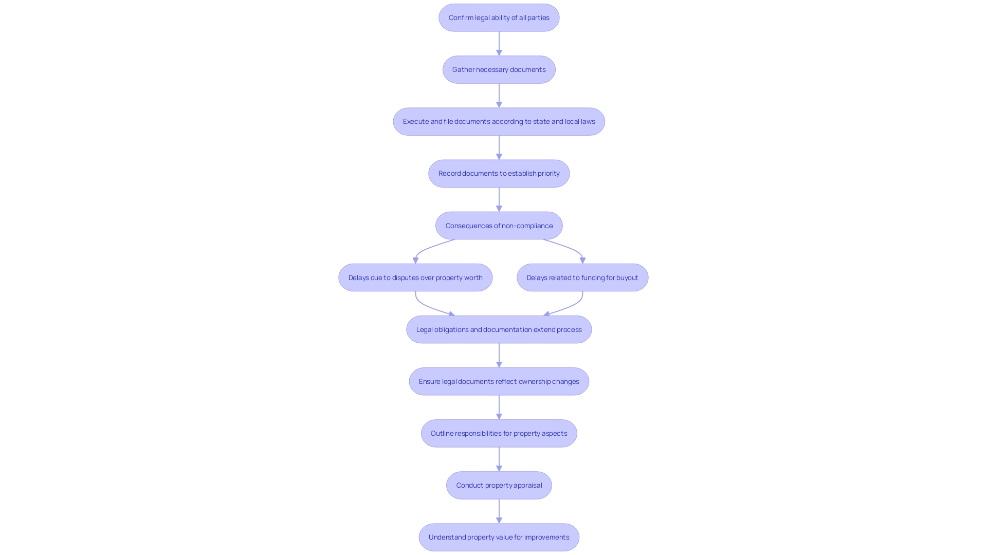
Following regulations in property transfers is essential, as ignoring established rules can result in serious consequences, including the nullification of the document and the rise of judicial conflicts. Real estate professionals must meticulously ensure that all necessary documents are correctly executed and filed in accordance with state and local laws. This procedure includes confirming that all parties engaged in the agreement have the legal ability to participate and ensuring that the document is in the suitable jurisdiction.
For instance, in states governed by the 'race-notice statute,' the document recorded first holds priority, emphasizing the importance of timely and accurate filing. Recording and filing deeds with the relevant government office not only establishes a public record of the activity but also protects ownership rights and prevents fraudulent claims. As per a recent survey, 40% of property dealings encounter regulatory challenges due to non-compliance issues, leading to substantial financial liabilities and reputational harm for the parties involved.
Comprehending and following these regulatory requirements is consequently vital for the successful completion of property dealings. Real estate attorneys frequently highlight the dire consequences of non-compliance. As stated by attorney Jennifer B., "Failure to comply with recording requirements can lead to third-party claims and extensive disputes, which can be avoided through diligence in the recording process." This highlights the necessity for vigilance and precision in managing deed dealings. Consequently, maintaining legal compliance safeguards the integrity of the transaction and ensures the protection of all parties involved.

Conclusion
Deeds are foundational to the real estate landscape, serving as the legal cornerstone that validates property ownership and facilitates the transfer of rights. Understanding the intricacies of deeds, including their various types—such as warranty deeds and quitclaim deeds—highlights the importance of choosing the appropriate document for each transaction. This knowledge not only protects the interests of the parties involved but also mitigates potential disputes that can arise from inadequately executed deeds.
Moreover, the role of title research cannot be overstated. It ensures that ownership records are accurate and unencumbered, thereby safeguarding against legal complications that could derail transactions. With a significant percentage of property dealings experiencing errors in title research, the expertise of title researchers becomes an invaluable asset in maintaining the integrity of real estate transactions.
Utilizing advanced technologies and thorough investigative methods, professionals can ensure that ownership rights are clearly established, reducing the risk of costly disputes.
Lastly, legal compliance in deed transactions is essential for preventing severe repercussions, including the invalidation of deeds and subsequent legal battles. By adhering to established regulations and ensuring proper documentation, real estate professionals can protect their clients and uphold the integrity of the property market. The cumulative insights presented emphasize the critical need for diligence in managing deed transactions, reinforcing the notion that a well-executed deed is not merely a document but a vital instrument in fostering trust, security, and clarity in real estate.
Frequently Asked Questions
What is an act in real estate transactions?
An act is a formal document that verifies the transfer of ownership of real property from one party to another. It includes essential details such as the names of the parties involved, a description of the asset, and the signatures of both the grantor and the grantee.
Why is an act important in property transactions?
An act provides formal assurance of property ownership, creates a clear title, and protects against potential disputes. It serves as official proof of ownership, safeguarding both buyers and sellers.
What are the risks of not having a properly executed document in real estate transactions?
Without a properly executed document, parties may face significant issues, including conflicts over ownership rights and potential legal battles. Statistics indicate that around 30% of real estate transactions in 2024 encountered challenges related to insufficient documentation.
What types of documents are commonly used in real estate transactions?
The most common types of documents include warranty documents, which assure that the grantor has clear title and authority to sell the asset, and quitclaim instruments, which transfer whatever interest the grantor has without warranties. Special purpose deeds, such as trustee's deeds or tax deeds, serve specific functions related to property sales.
What is the role of title research in property dealings?
Title research ensures the accuracy of ownership records and identifies potential issues that could hinder property transfers. It involves examining public records to confirm that the title is unencumbered and addressing any claims or disputes.
How can technology assist in title research?
Tools like Parse AI provide advanced machine learning capabilities that expedite document processing and automate title research, allowing for quicker and more accurate analyses of title documents.
What are the consequences of not following regulations in property transfers?
Ignoring established regulations can lead to serious consequences, including the nullification of documents and judicial conflicts. It is crucial for real estate professionals to ensure all documents are correctly executed and filed according to state and local laws.
What can happen if regulatory requirements are not met in property dealings?
Non-compliance with regulatory requirements can result in substantial financial liabilities and reputational harm for the parties involved. Approximately 40% of property dealings experience regulatory challenges due to such issues.
Why is it essential to record deeds with the relevant government office?
Recording deeds establishes a public record of the transaction, protects ownership rights, and prevents fraudulent claims. It is particularly important in jurisdictions with 'race-notice statutes,' where the first recorded document holds priority.
What should real estate professionals do to ensure compliance in property transactions?
Real estate professionals must meticulously ensure that all necessary documents are correctly executed and filed, confirming that all parties have the legal capacity to participate and that the documents are recorded in the appropriate jurisdiction.