Introduction
Errors and Omissions (E&O) insurance is an essential component for title abstractors, providing a crucial layer of protection in an industry characterized by complexity and high stakes. This specialized insurance safeguards professionals against the financial repercussions of mistakes made during the title research process, covering legal defense costs and settlements resulting from claims. As the real estate landscape evolves with technological advances and increasing scrutiny, the significance of E&O insurance becomes even more pronounced.
Title abstractors play a vital role in ensuring clear property titles, and the potential for human error necessitates robust coverage to mitigate risks. With organizations like the American Land Title Association advocating for industry standards and companies such as First American Financial Corporation exemplifying successful risk management, understanding the nuances of E&O insurance is paramount for title abstractors committed to maintaining their credibility and operational integrity in a competitive market.
What is E&O Insurance for Title Abstractors?
Errors and Omissions (E&O) Insurance for title abstractors acts as an essential protection for professionals in the , providing against accusations arising from mistakes or oversights in their work. This form of professional liability protection covers as well as any settlements or rulings that may arise due to mistakes made during the abstracting process. Common issues leading to claims can include misinterpretation of property records, insufficient disclosure of liens, or other inaccuracies that could adversely affect property transactions.
The significance of is underscored by the . In 2022, the total revenue for First American Financial Corporation, a leader in insurance for property ownership, reached $7.6 billion, illustrating the scale and importance of accuracy in this sector. As the sector related to property ownership continues to evolve with technological advancements, the need for becomes increasingly vital to mitigate risks associated with complex ownership issues.
Furthermore, organizations such as the American Land Title Association (ALTA) support the industry, offering practical legal insights and evaluations of claims and court rulings. This advocacy highlights the significance of E&O Insurance in safeguarding professionals from potential liabilities, ensuring they can carry out their responsibilities with confidence and reliability.

Why Do Title Abstractors Need E&O Insurance?
'Abstractors occupy a crucial role in real estate dealings, ensuring that property documents are not only clear but also free of encumbrances that could jeopardize ownership.'. The intricate nature of property records, coupled with the potential for human error, underscores the necessity of . This coverage serves as an essential safety net, protecting against that may occur due to errors made during the research process.
Moreover, possessing E&O insurance significantly enhances a . In a competitive landscape, clients are increasingly inclined to work with insured professionals who demonstrate a commitment to responsible practices. According to recent industry insights, companies like First American Financial Corporation, a leader in property, settlement, and risk solutions, reported total revenues of $7.6 billion in 2022, highlighting the financial viability and trust clients seek in their partnerships. Moreover, being acknowledged as one of the 100 Best Companies to Work For by Great Place to Work® and Fortune Magazine in 2023 emphasizes the significance of dependable and respected service providers in the sector.
The function of summarizers is further highlighted through organizations such as ALTA, which supports industry professionals at both national and state levels. They interact with legislators and authorities to guarantee that the concerns of the land ownership sector are voiced, thus promoting a setting where document researchers can work efficiently. The importance of E&O coverage is not merely a protection against possible disputes; it also serves as a demonstration of the professionalism and dependability that clients anticipate in today's changing real estate environment.

Types of Claims and Liabilities Covered by E&O Insurance
Mistakes and exclusions (E&O) protection is essential for document abstractors, offering broad coverage against different demands and responsibilities they might face in their professional roles. This coverage generally includes claims resulting from errors in property searches, such as not recognizing existing liens or misrepresenting property details. Additionally, it protects against negligence related to the .
'The significance of cannot be overstated, particularly in a landscape where the industry faces increasing scrutiny and complexity.'. For example, entities such as First American Financial Corporation, a leading supplier of ownership documentation, settlement, and risk solutions, emphasize the importance of strong risk management strategies. With total revenue of $7.6 billion in 2022, their commitment to financial stability and innovative technologies highlights the necessity of protecting against potential liabilities through comprehensive E&O coverage.
Furthermore, the real estate industry's evolving landscape necessitates awareness of digital threats, including cybersecurity risks and wire fraud, which can lead to significant financial losses. Consequently, E&O coverage not only addresses direct monetary losses but also assists in reducing the legal expenses associated with defending against disputes, thus ensuring that can uphold their professional integrity while managing the intricacies of real estate dealings.

Key Components of an E&O Insurance Policy
'An policy is essential for abstractors, encompassing several critical components: , deductibles, and the .'.
- Coverage Limits: This refers to the maximum amount an insurer will pay for a request. Understanding these limits is crucial, as they directly impact the available to title professionals in the event of a dispute or claim arising from their work.
- Deductibles: These are the amounts that must be paid out-of-pocket before the insurance coverage becomes effective. Title evaluators must carefully assess their chosen deductible level, as it influences both their financial liability and premium costs.
- Scope of Coverage: This defines the specific risks and types of requests the policy will address. Title abstractors encounter distinct challenges, including handling inconsistencies in property ownership and deciphering intricate legal terminology, making it essential for their coverage to address these particular risks.
The property insurance industry has a significantly low request rate compared to other types of coverage, mainly because of the proactive actions that specialists in this field undertake to address problems before they intensify. Common causes for loss include mortgages, judgments, liens, and mechanic’s liens, with about a third of all claims stemming from issues not found in public records. 'The significance of possessing comprehensive E&O coverage cannot be emphasized enough, as it not only protects against financial losses but also guarantees that document examiners can work with assurance in their dealings.'.

Exclusions and Limitations in E&O Insurance Policies
Grasping the nuances of is crucial for title abstractors, as it offers vital protection in their professional practice. While E&O protection generally offers extensive coverage, it is imperative to familiarize oneself with the that may apply.
Common exclusions often encompass claims stemming from intentional misconduct, fraud, or illegal activities. Such provisions ensure that the policy does not inadvertently cover actions that are unlawful or unethical. Additionally, policies may impose limitations regarding the types of transactions or services covered, which can vary significantly between different providers. For instance, a document summarizer might discover their scope insufficient in areas like business transactions or specific kinds of property dealings.
To manage these intricacies, it is essential for document examiners to thoroughly examine their coverage agreements. Understanding the , including what is explicitly included and excluded, can help prevent potential liabilities. Moreover, and innovations can inform individuals about best practices in risk management and policy selection.
As the industry of property ownership continues to progress, with prominent companies like First American Financial Corporation innovating their service offerings and enhancing their data products, staying informed about these developments can strengthen a researcher’s ability to make educated choices. In 2022, for instance, First American reported a total revenue of $7.6 billion, showcasing the robust nature of the industry and the importance of comprehensive coverage for professionals within it.

Understanding Policy Conditions: Coverage Limits and Deductibles
and deductibles are critical components of that title abstractors must thoroughly understand. Coverage limits establish the highest sum an insurer is required to pay for requests that fall within the scope of the policy. These limits are typically established based on the unique nature of the work performed and the associated risks. For example, a greater risk of disagreements or requests may justify increased coverage limits to protect against possible .
Deductibles, conversely, signify the sum that the policyholder must pay from their own funds before the coverage activates. A comprehensive understanding of these financial parameters is essential for abstractors, as it directly impacts their in the event of a claim.
'The importance of these elements is highlighted by the changing environment of the coverage sector, where firms like First American Financial Corporation, with its strong financial foundation and cutting-edge technologies, demonstrate the industry's dedication to advancing risk management solutions.'. In 2022, First American reported total revenue of $7.6 billion, emphasizing the significance of solid coverage practices in maintaining stability in real estate transactions. Furthermore, as the sector keeps evolving and digitizing, staying informed about these details ensures that document researchers are well-equipped to handle any difficulties that may emerge during their tasks.

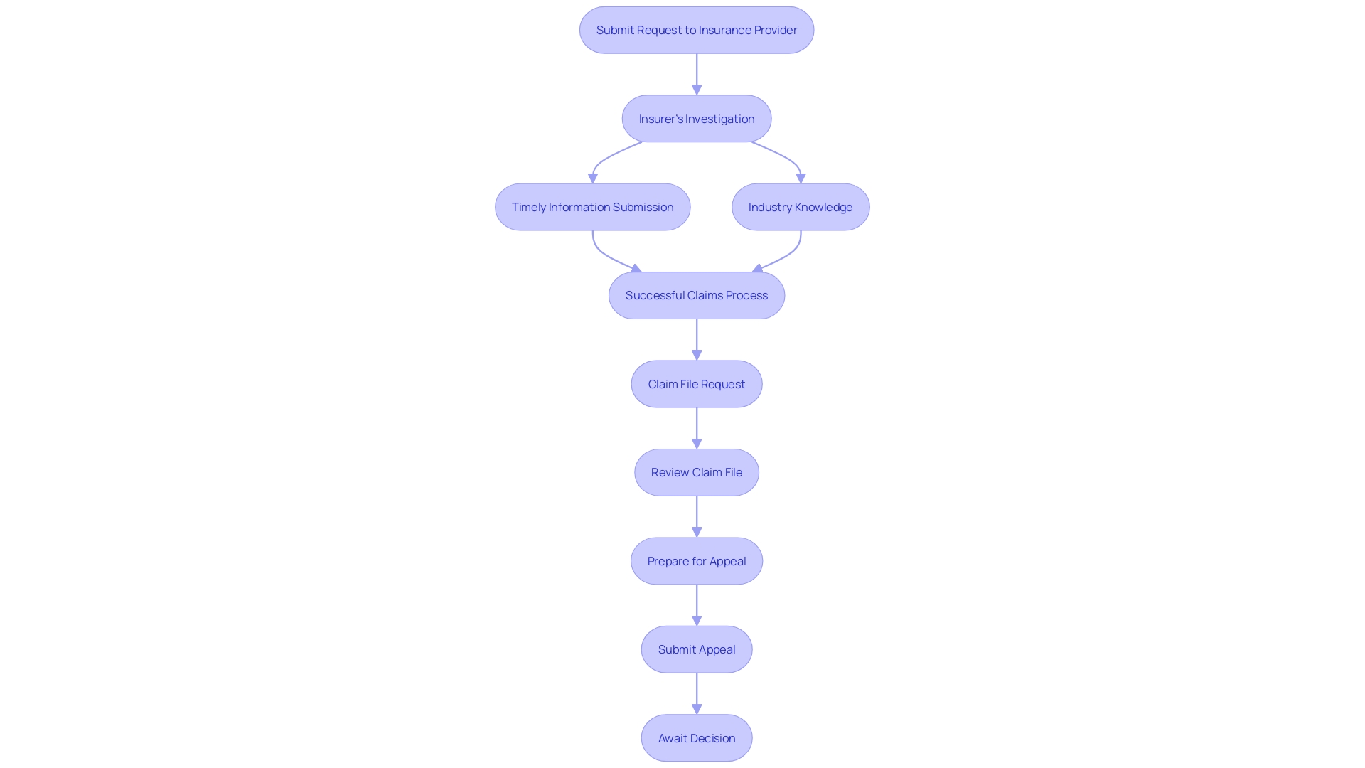
The Claims Process for Title Abstractor E&O Insurance
The request process presents considerable difficulties for , necessitating meticulous handling to guarantee positive results. The process usually begins when a request is submitted to the , detailing the specifics of the request along with any necessary supporting documentation. Following this submission, the insurer undertakes a thorough investigation, which often includes a review of the circumstances surrounding the alleged error.
Successful interaction between the document summarizer and the insurer is crucial. Timely submission of all required information greatly enhances the likelihood of a smooth . Given the complexities of , it is essential for abstractors to remain updated on and optimal methods. For example, as the insurance landscape changes, grasping the consequences of digital transformations and cybersecurity threats, like wire fraud, becomes more crucial.
'Based on recent sector knowledge, the (ALTA) diligently strives to keep its members informed on vital information and useful legal evaluations concerning property disputes and court rulings.'. This involves at both national and state levels, ensuring that information gatherers are equipped with the knowledge necessary to manage requests effectively.

Tail Coverage and Retroactive Dates in E&O Insurance
is a crucial aspect for title abstractors, particularly during transitions between insurance policies or upon retirement. This type of coverage permits that took place while the original policy was active, even after that policy has lapsed. The retroactive date is crucial, as it indicates the earliest moment from which requests can be made, thereby ensuring that coverage applies to past work.
Considering the complexities involved in ownership research and the significant potential for discrepancies in property ownership information, having comprehensive [tail coverage](https://blog.parseai.co/understanding-title-searches-on-homes-an-in-depth-tutorial-for-homebuyers) can provide peace of mind. It protects individuals against unexpected claims that may emerge from their previous work, thus allowing them to concentrate on ongoing projects without the looming threat of past liabilities.
Furthermore, prominent firms in the coverage sector, like First American Financial Corporation, highlight the significance of . They have combined over 130 years of industry experience with innovative technologies and extensive data assets to offer that include tail coverage. In 2022, First American announced total earnings of $7.6 billion, suggesting a robust market presence and the ability to assist document examiners with dependable coverage options that tackle their specific challenges.

Importance of E&O Insurance for Title Abstractors and Their Businesses
Mistakes and exclusions coverage acts as an essential protective measure for document examiners, improving both their operational stability and business credibility. This kind of coverage not only protects individual professionals from potentially devastating financial claims but also , which is essential in the competitive landscape of real estate transactions. In an industry where precision is non-negotiable, possessing comprehensive empowers abstractors to work without the looming fear of unforeseen liabilities.
The importance of E&O coverage is highlighted by the changing environment of settlement services. As the sector increasingly embraces digital transformation, companies like First American Financial Corporation illustrate the benefits of robust . With a rich history spanning over 130 years and a reported revenue of $7.6 billion in 2022, First American exemplifies how sound practices can sustain business operations while adapting to market changes.
Furthermore, industry organizations such as ALTA play a critical role in advocating for and providing resources for professionals in the field. Their efforts ensure that members are equipped with the knowledge and tools necessary to navigate the complexities of insurance, including the importance of maintaining adequate E&O coverage. By protecting against potential claims arising from errors or omissions, title abstractors can focus on delivering accurate and reliable title services, ultimately contributing to a more trustworthy real estate environment.

Conclusion
E&O insurance is a fundamental safeguard for title abstractors, offering critical protection against the financial repercussions of errors made during the title research process. This specialized insurance not only covers legal defense costs and settlements but also reinforces the professional credibility of abstractors in an increasingly competitive market. With the potential for human error in complex property transactions, the necessity for robust E&O coverage cannot be overstated.
The evolving landscape of the title insurance industry further highlights the importance of understanding policy specifics, including coverage limits, deductibles, and exclusions. Awareness of these elements enables title professionals to make informed decisions, ensuring that they are adequately protected against a variety of claims and liabilities. Organizations like the American Land Title Association provide valuable resources and advocacy, helping abstractors navigate the complexities of their profession.
In summary, E&O insurance is not merely a regulatory requirement; it is a strategic asset that empowers title abstractors to operate confidently and effectively. As the industry continues to face challenges such as digital threats and increasing scrutiny, maintaining comprehensive insurance coverage remains essential for ensuring operational integrity and fostering trust in real estate transactions. By prioritizing E&O insurance, title abstractors can better shield themselves from unforeseen liabilities and contribute positively to the overall stability of the real estate market.
Frequently Asked Questions
What is Errors and Omissions (E&O) Insurance?
E&O Insurance is a form of professional liability protection for title abstractors, covering legal defense expenses and any settlements related to mistakes or oversights in their work, such as misinterpretation of property records or insufficient disclosure of liens.
Why is E&O Insurance important for title abstractors?
E&O Insurance is crucial because it protects abstractors from financial losses due to claims arising from errors in their work. With the high financial stakes in real estate transactions, having this coverage helps ensure professionalism and reliability.
What types of claims does E&O Insurance cover?
Common claims covered include errors in property searches, misrepresentations of property details, and negligence in the preparation of legal documents.
How does the financial landscape of the real estate industry relate to E&O Insurance?
Firms like First American Financial Corporation, which reported $7.6 billion in revenue in 2022, indicate the significant financial stakes of the industry, underscoring the importance of accurate and reliable title services protected by E&O Insurance.
What are the key components of an E&O Insurance policy?
Key components include: Coverage Limits (the maximum amount an insurer will pay for claims), Deductibles (the amount the policyholder must pay out-of-pocket before insurance coverage applies), and Scope of Coverage (the specific risks and types of claims the policy will address).
What are common exclusions in E&O Insurance policies?
Common exclusions include claims arising from intentional misconduct, fraud, or illegal activities, as well as limitations on the types of transactions or services covered.
How do coverage limits and deductibles affect title abstractors?
Coverage limits determine the financial protection available in the event of a claim, while deductibles affect the out-of-pocket expenses before coverage kicks in. Understanding these components is essential for managing potential financial liabilities.
What role does the American Land Title Association (ALTA) play in relation to E&O Insurance?
ALTA supports title professionals by providing legal insights, advocating for industry interests, and ensuring members are informed about developments in the field, including best practices for managing E&O coverage.
What is tail coverage in E&O Insurance?
Tail coverage allows title abstractors to submit claims for incidents that occurred while the original policy was active, even after that policy has lapsed. This protection is important for managing potential claims that may arise from past work.
How does E&O Insurance enhance the credibility of title abstractors?
Possessing E&O Insurance demonstrates a commitment to responsible practices, making insured professionals more attractive to clients in a competitive industry, thereby fostering trust and reliability in their services.