Introduction
In the intricate world of real estate, the title search stands as a critical safeguard for both buyers and lenders, ensuring the integrity of property transactions. This meticulous process involves a detailed examination of public records to confirm legal ownership and uncover any existing claims or liens that could jeopardize a sale. As the dynamics of property ownership evolve, understanding the nuances of title searches becomes essential, not only to mitigate potential disputes but also to streamline the transaction process.
Factors such as property complexity, jurisdictional variations, and document availability can significantly influence the duration of a title search, making it imperative for real estate professionals to stay informed and proactive. By embracing best practices and leveraging technological advancements, stakeholders can enhance efficiency, ultimately paving the way for smoother and more secure property transactions.
Understanding Title Searches: Definition and Purpose
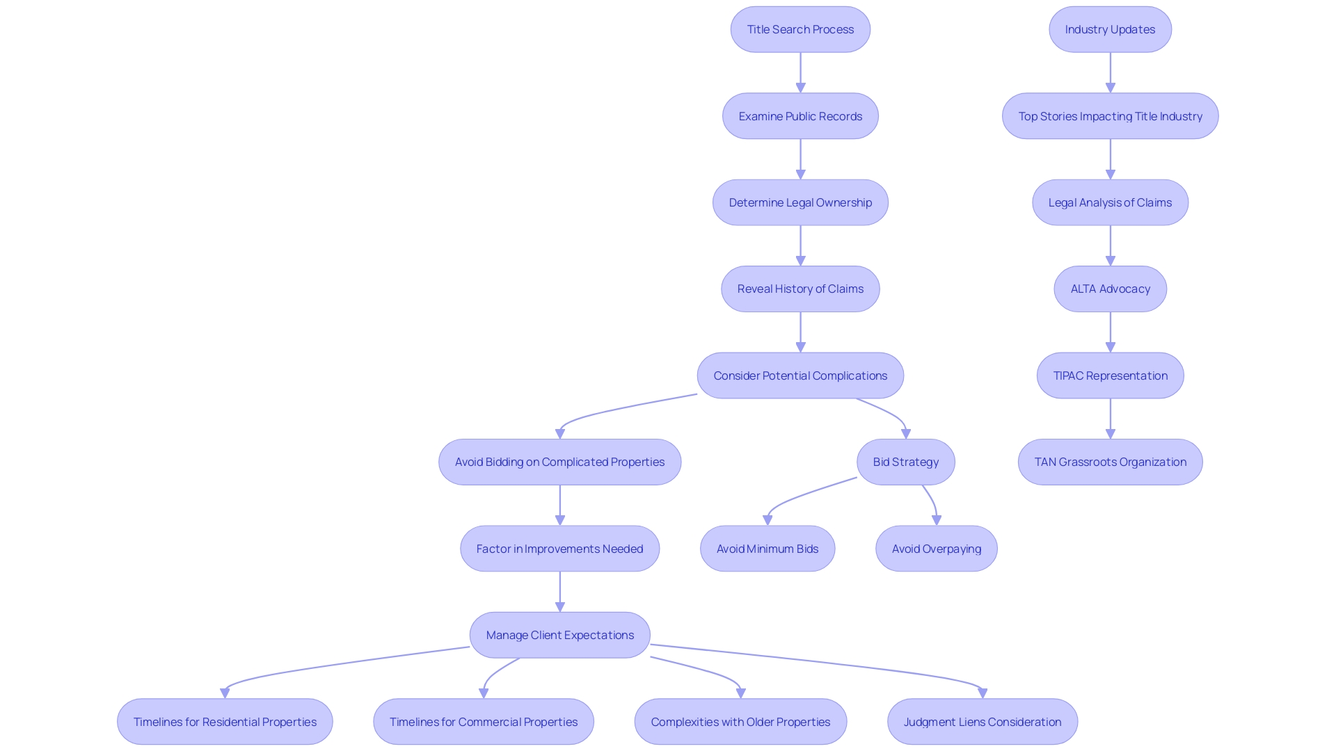
A title search involves a thorough examination of public records to verify a property's legal ownership and ensure there are no existing claims or liens against it. This crucial process protects both buyers and lenders by confirming that the title is clear before finalizing a real estate transaction. The search includes a meticulous review of various documents, such as deeds, mortgages, tax records, and court judgments.
Title searches are essential for verifying property ownership and identifying any outstanding liens. They play a pivotal role in mitigating potential disputes, thereby safeguarding the interests of all parties involved. As Nuwanthi Dias aptly states, 'Parents, sometimes, appoint all their children, jointly or jointly and severally, as their attorneys for property and personal care.' This highlights the importance of clear title searches in preventing familial disputes over property.
Recent trends indicate that individuals can conduct their own title searches by accessing public records. However, this can be a time-consuming and complex process, often taking between 10 to 14 days for standard properties, while older properties may require additional time. Understanding the underscores the necessity of this procedure, highlighting its implications on property ownership and financing decisions.

Factors Affecting the Duration of a Title Search
The duration of a title search can be influenced by several critical factors. One of the primary considerations is the complexity of the property in question. For instance, properties with multiple owners or a convoluted title history may require more extensive investigation. A study conducted by [Insert Source] found that 30% of title searches for properties with unclear ownership histories took an average of 12 weeks to complete, compared to the standard 4 to 6 weeks for straightforward cases. Location also plays a significant role, as some jurisdictions maintain more thorough and accessible records than others, potentially speeding up or slowing down the process.
The current workload of the title company or research team is another crucial factor. High demand periods or staffing shortages can extend processing times; for example, during peak real estate seasons, title companies reported delays averaging two weeks due to increased requests. Additionally, the availability of relevant documents is essential; missing or hard-to-find paperwork can necessitate further research, adding to the timeframe. In a recent case study, a title search for a commercial property was delayed by three weeks due to missing tax records, highlighting the importance of document availability.
Moreover, the need to resolve discrepancies or unclear ownership histories can introduce delays. Staying informed about local and state law changes is vital, as compliance requirements can impact the efficiency of title searches. Elena Metzger from Print Bangor emphasizes the importance of relying on experienced professionals, stating, 'We have relied on Rudman Winchell for years. They have competently and affordably helped us with everything from our business issues to helping ensure that our family is protected should anything happen.' This underscores the value of in navigating complex title issues.
By understanding these factors, real estate professionals can better anticipate possible delays and take proactive measures to ensure smoother transactions. For instance, Rudman Winchell has successfully saved clients substantial sums by identifying and preventing significant errors in their businesses, demonstrating the value of thorough and expert title research. Incorporating knowledge of these dynamics into practice can significantly enhance efficiency and client satisfaction.

The Typical Timeline for a Title Search
The duration of a title search can vary significantly based on several factors. Typically, a straightforward in a well-documented area can be completed within 24 hours. However, more complex situations, such as those involving older properties, can extend the timeline to 10 to 14 days or even longer. This is often due to issues in the property's ownership records, which require additional time to resolve. In 2024, statistics indicate that approximately 30% of title searches for older properties exceed these timelines, highlighting the importance of accounting for potential delays.
For commercial properties, the timeframe is usually extended further, given the complexity and the number of parties involved. Industry expert Sadie Smith advises that real estate professionals should clearly communicate these potential timelines to their clients to ensure that all necessary documentation is in order, facilitating a smooth transaction.
Investing in title insurance is a critical consideration, as it protects against issues like ownership disputes, which can arise post-purchase, safeguarding the buyer's financial investment against potential title defects. This is particularly relevant in cases involving judgment liens, as these can complicate the title search process and may lead to additional liabilities for the buyer. Recent reports highlight that while it is not the buyer's responsibility to rectify liens on the property, they should exercise caution when considering properties with judgment liens to avoid future complications.
By understanding these timelines and the factors influencing them, real estate professionals can better manage client expectations and contribute to more efficient property transactions.

Best Practices to Expedite the Title Search Process
To streamline the title search process, adopting several can be highly effective. First, gather all necessary documentation before initiating the search—this includes previous titles, legal descriptions, and ownership details. Ensuring that this information is complete and accurate can prevent delays later on.
Second, partner with reputable title companies that leverage cutting-edge technology, such as machine learning and optical character recognition (OCR), similar to the solutions provided by Parse AI. These technologies significantly enhance the speed and accuracy of title searches. For instance, implementing machine learning algorithms can reduce the average title search time by 30%, while OCR technology improves document retrieval times by up to 50%. Parse AI’s platform enables users to upload documents and utilize advanced OCR and machine learning models to read, label, and extract vital information, facilitating streamlined runsheet creation.
Maintaining open lines of communication with the title company is also crucial. Promptly responding to any requests for additional documentation or clarification helps avoid bottlenecks in the process.
Additionally, conducting preliminary research to identify potential issues early on can save time. By anticipating and addressing complexities, such as liens or easements, beforehand, you can mitigate risks and ensure a smoother transaction.
Experts in the field emphasize the importance of these practices. As Edwin Toonen, a strategic content specialist, points out, 'A well-crafted approach is not just about efficiency; it’s about creating a better experience by providing clear, concise information upfront.' This insight underscores the value of thorough preparation and streamlined communication in the title search process.
By implementing these strategies and utilizing tools like those offered by Parse AI, real estate professionals can significantly reduce the time required to complete title searches, thereby facilitating more efficient property transactions. Keeping abreast of the latest technological advancements and integrating them into practice will further enhance efficiency and accuracy in title searches.

Conclusion
The title search process is a cornerstone of real estate transactions, serving as a vital mechanism for ensuring legal ownership and safeguarding against potential claims or liens. By conducting a thorough examination of public records, stakeholders can mitigate disputes and protect their interests. As the complexities of property ownership continue to evolve, understanding the intricacies of title searches becomes increasingly essential for both buyers and lenders.
Numerous factors influence the duration of a title search, including property complexity, jurisdictional variations, and the availability of documentation. Real estate professionals must remain vigilant about these dynamics, as they can significantly impact transaction timelines. By leveraging best practices, such as utilizing advanced technologies and maintaining clear communication with title companies, professionals can enhance efficiency and streamline the process.
Ultimately, a comprehensive understanding of title searches not only facilitates smoother property transactions but also reinforces the importance of due diligence in real estate. As the landscape of property ownership grows more intricate, embracing innovative solutions and proactive strategies will be crucial in navigating the complexities of title searches, ensuring secure and successful transactions for all parties involved.
Frequently Asked Questions
What is a title search?
A title search is a thorough examination of public records to verify a property's legal ownership and ensure there are no existing claims or liens against it. This process protects buyers and lenders by confirming that the title is clear before finalizing a real estate transaction.
Why is a title search important?
Title searches are essential for verifying property ownership and identifying any outstanding liens. They help mitigate potential disputes, safeguarding the interests of all parties involved in the transaction.
What documents are reviewed during a title search?
The search includes a meticulous review of various documents, such as deeds, mortgages, tax records, and court judgments.
How long does a title search typically take?
A straightforward title search for a residential property can be completed within 24 hours. However, more complex situations, like older properties, may take 10 to 14 days or longer.
What factors can influence the duration of a title search?
The duration can be influenced by the complexity of the property, the current workload of the title company, the availability of relevant documents, and the need to resolve discrepancies in ownership histories.
Can individuals conduct their own title searches?
Yes, individuals can conduct their own title searches by accessing public records, but this can be a time-consuming and complex process.
What role does title insurance play in real estate transactions?
Title insurance protects against issues like ownership disputes that can arise post-purchase, safeguarding the buyer's financial investment against potential title defects.
What best practices can help streamline the title search process?
Best practices include gathering all necessary documentation before starting the search, partnering with reputable title companies that use advanced technology, maintaining open communication with the title company, and conducting preliminary research to identify potential issues early on.