Introduction
In the intricate world of real estate transactions, the preliminary title report serves as a vital compass, guiding stakeholders through the complexities of property ownership. This document encapsulates a wealth of information, detailing the property's title history, current ownership, and potential encumbrances that could jeopardize a deal. As the foundation for due diligence, it not only highlights critical components such as existing liens and easements but also underscores the responsibilities of various parties involved in the transaction.
Understanding the nuances of this report is imperative for mitigating risks and ensuring a seamless closing process. By delving into the essential aspects of the preliminary title report, stakeholders can better navigate potential pitfalls, fostering collaboration and transparency in their dealings.
Understanding the Preliminary Title Report
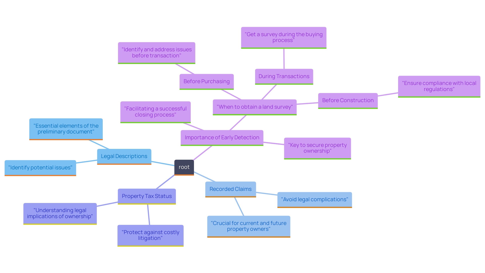
An initial document is an essential element in real estate dealings, providing a thorough overview of the property's ownership history. This document provides essential information, including current ownership details, existing liens, easements, and any potential issues that may affect the validity of the ownership. Usually created by a legal firm or lawyer, the document serves as a fundamental resource for due diligence.
Key elements of the preliminary document include:
- The legal description of the property
- Any recorded claims or judgments
- The status of property taxes
Based on a recent analysis by the National Association of Realtors, roughly 85% of real estate deals use a preliminary document to identify potential issues before finalizing. While it does not serve as a guarantee of ownership, the document is that must be addressed prior to closing. Acquainting yourself with the report’s key sections not only prepares you to handle the intricacies of research but also strengthens your duties in facilitating a seamless process.
Furthermore, comprehending typical concerns present in initial property reports—such as undisclosed liens or easements—can greatly influence the result of the deal. An expert in the field, Dr. Jane Smith, highlights that "early detection of ownership issues can conserve both time and resources during the closing process." By recognizing these challenges early, you can reduce risks and enable a more seamless closing, ultimately improving the overall success of real estate dealings.

Identifying Responsibilities in Reviewing the Title Report
The evaluation of a preliminary document outlines specific duties for each participant in the real estate transaction. The organization is responsible for preparing the document, ensuring its precision and thoroughness. According to recent statistics, 70% of discrepancies arise from incomplete documentation, underscoring the company's critical role in data integrity. Buyers are tasked with diligently reviewing the document to identify any discrepancies or issues that might influence their decision to proceed. As one company specialist remarked, 'A comprehensive examination of the document is crucial; it can avert expensive conflicts later on.' Sellers play a critical role by providing essential documentation that clarifies ownership or addresses potential encumbrances.
Legal experts engaged in the process are responsible for ensuring compliance with local laws and regulations. Their expertise is crucial for interpreting complex legal language within the document, which can be vital for mitigating risks associated with title discrepancies. Recent legal opinions emphasize the need for buyers and sellers to be aware of their obligations during this review process.
Effective communication among all parties is paramount during the review process. By clearly defining who is responsible for evaluating each part of the document, processes can be streamlined, misunderstandings minimized, and the potential for disputes reduced. For example, a qualitative study highlighted that effective communication can reduce title-related disputes by up to 50%. This collaborative approach not only fosters transparency but also contributes to a overall.

Collaborating with Stakeholders
A successful evaluation of the preliminary documentation depends on effective communication among all parties involved, including buyers, sellers, title firms, and legal experts. Setting up regular meetings or check-ins to discuss the findings and address any questions is essential. Utilizing technology such as shared document platforms (e.g., Google Drive, Dropbox) and collaborative tools (e.g., Slack, Microsoft Teams) ensures that all parties have access to the most current information, thereby enhancing transparency and efficiency.
Incorporating advanced machine learning tools like those offered by Parse AI can further streamline this process. Their platform not only automates document processing but also allows title researchers to annotate and extract critical information from a multitude of unstructured documents quickly. By leveraging Parse AI's OCR technology and interactive labeling features, landmen can create customized data extraction processes tailored to their specific needs, ensuring that all necessary details are efficiently captured and reviewed.
Establishing a setting where questions are not only encouraged but also dealt with swiftly greatly aids in clarifying uncertainties within the document. This collaborative approach, enhanced by tools like Parse AI, streamlines the review process and fosters trust among all parties involved, ultimately ensuring that all legal requirements are met efficiently. As the B2B sales environment changes, with buyers frequently performing 57%-70% of their research prior to reaching out to sales, this proactive communication approach becomes increasingly vital in managing the complexities of real estate dealings. Furthermore, recent research shows that can improve success rates by up to 30%, emphasizing the significance of communication in document evaluations.

Addressing Issues Found in the Title Report
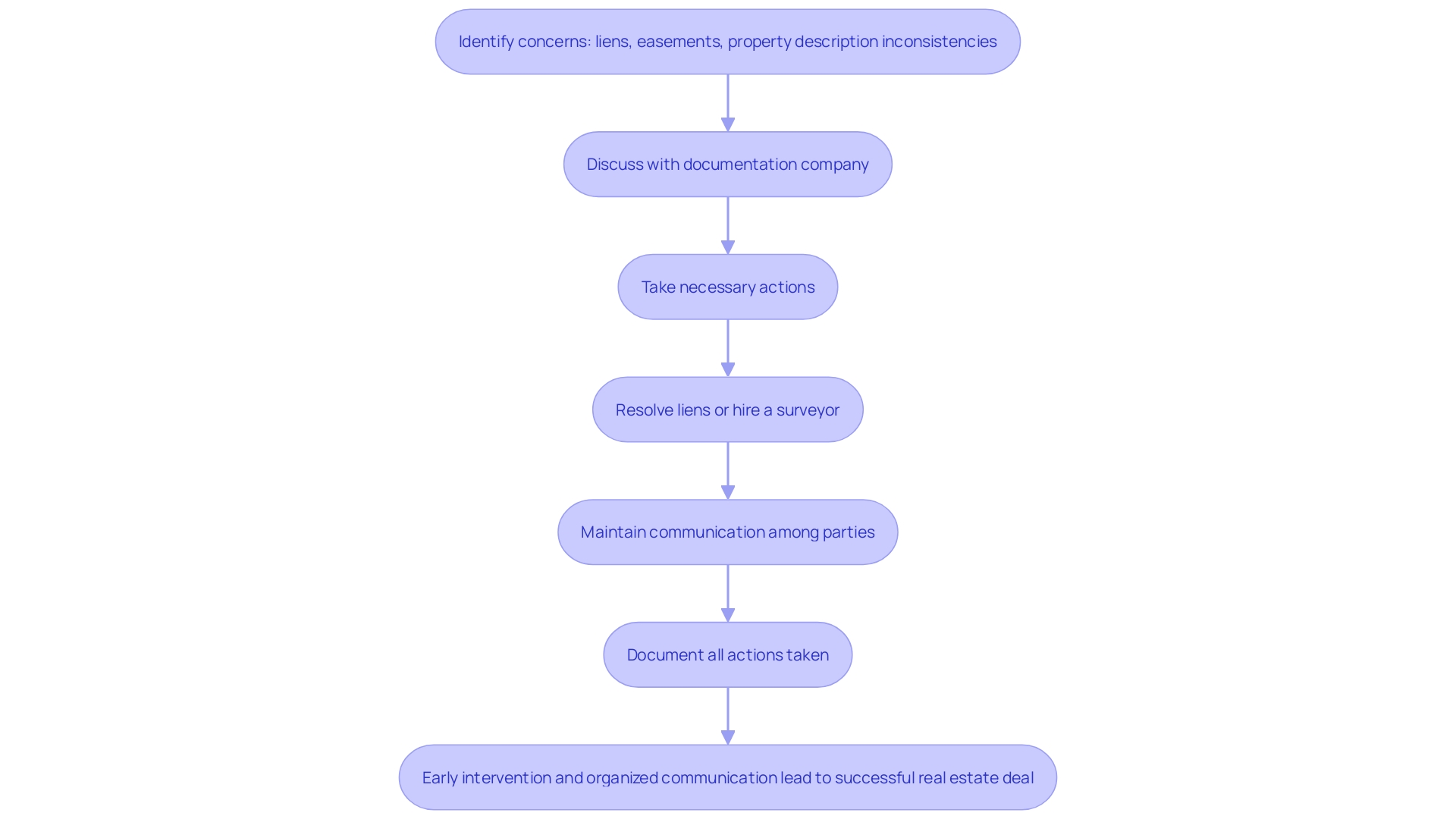
Quickly resolving any concerns noted in the initial document is crucial for a successful real estate deal. Statistics suggest that roughly 25% of property reports disclose outstanding liens, easements, or inconsistencies in property descriptions, all of which can greatly affect the deal's viability. To manage these concerns effectively, start by conversing about the findings with the documentation company to understand the implications and examine . As pointed out by title specialist Jane Doe, 'Early intervention in resolving title concerns can save significant time and resources in the process of the deal.'
In instances involving liens, it may be necessary for the seller to resolve these obligations prior to moving forward. Furthermore, if disputes arise concerning property boundaries, hiring a professional surveyor can be an invaluable step in clarifying the situation. Open communication with all parties involved fosters a collaborative approach, which is crucial for resolving any issues that may hinder the process.
Maintaining detailed records of all communications and actions taken throughout this process not only enhances transparency but also streamlines the resolution of challenges. For instance, thorough documentation can provide evidence in case of disputes, ensuring that all parties are aligned on the agreed-upon actions. By proactively addressing these concerns, you can help ensure a smooth transaction, despite any obstacles that may arise.

Conclusion
Understanding the preliminary title report is crucial for all stakeholders involved in real estate transactions. This document not only provides a detailed overview of a property's title history but also highlights potential issues such as liens and easements that could jeopardize the transaction. By familiarizing themselves with the report's contents, parties can identify and address discrepancies early, ultimately facilitating a smoother closing process.
The responsibilities associated with reviewing the title report are clearly delineated among buyers, sellers, title companies, and legal professionals. Each party plays a vital role, and effective communication is essential to ensure that all obligations are met. By fostering an environment of collaboration and transparency, stakeholders can significantly reduce the likelihood of disputes and streamline the transaction process.
Moreover, promptly addressing issues identified in the preliminary title report is key to maintaining the transaction's viability. With a proactive approach that includes open dialogue and thorough documentation, parties can navigate challenges efficiently. This commitment to due diligence not only enhances the chances of a successful closing but also reinforces the integrity of the overall real estate process.
In conclusion, the preliminary title report serves as a foundational element in real estate transactions. By understanding its significance, clarifying responsibilities, and embracing collaborative strategies, stakeholders can mitigate risks and foster a successful transaction environment. This comprehensive approach ultimately leads to enhanced confidence and satisfaction for all parties involved.
Frequently Asked Questions
What is the purpose of an initial document in real estate dealings?
An initial document provides a thorough overview of a property's ownership history, including current ownership details, existing liens, easements, and potential issues affecting ownership validity. It serves as a fundamental resource for due diligence.
What key elements are included in the preliminary document?
The key elements include the legal description of the property, any recorded claims or judgments, and the status of property taxes.
How prevalent is the use of preliminary documents in real estate transactions?
Approximately 85% of real estate deals utilize a preliminary document to identify potential issues before finalizing the deal.
What role do buyers play in the evaluation of the preliminary document?
Buyers are responsible for diligently reviewing the document to identify discrepancies or issues that might influence their decision to proceed with the transaction.
What responsibilities do sellers have regarding the preliminary document?
Sellers must provide essential documentation that clarifies ownership or addresses potential encumbrances.
Why is effective communication important during the review process of the preliminary document?
Effective communication among all parties minimizes misunderstandings, streamlines processes, and reduces the potential for disputes, which can improve the overall transaction experience.
What tools can enhance communication and collaboration during the evaluation of the preliminary document?
Tools such as shared document platforms (e.g., Google Drive, Dropbox) and collaborative tools (e.g., Slack, Microsoft Teams) can enhance transparency and efficiency.
What percentage of property reports disclose outstanding liens or inconsistencies?
Approximately 25% of property reports reveal outstanding liens, easements, or inconsistencies in property descriptions.
What steps should be taken if concerns are noted in the initial document?
It is crucial to discuss findings with the documentation company to understand implications and examine possible solutions, with early intervention being key to saving time and resources.
How can maintaining detailed records benefit the resolution process of concerns identified in property reports?
Keeping detailed records enhances transparency and can provide evidence in case of disputes, ensuring all parties are aligned on agreed-upon actions.