Introduction
The chain of title serves as the backbone of real estate transactions, encapsulating the history of property ownership and the intricate web of legal rights associated with it. Understanding this concept is essential for title researchers, as it not only verifies ownership legitimacy but also safeguards against potential disputes that could arise from unclear or flawed title histories. With a notable increase in property ownership disputes in recent years, the stakes have never been higher.
This article delves into the significance of a well-documented chain of title, the step-by-step process for conducting thorough research, and the transformative role of technology in enhancing accuracy and efficiency. Additionally, it highlights the critical importance of compliance with evolving legal standards, ensuring that researchers are equipped to navigate the complexities of property ownership with confidence.
Understanding Chain of Title: Definition and Importance
The sequence of ownership is the chronological record of real estate possession, beginning with the initial owner and continuing through various transactions over time. It plays a crucial role in real estate transactions by verifying the legitimacy of ownership and identifying any existing claims or liens on the property. Guaranteeing a transparent sequence of ownership is essential for safeguarding purchasers from possible conflicts and meeting regulatory obligations.
The significance of a cannot be overstated. It acts as a protection against ownership flaws, which can lead to costly disputes and threaten investments. Recent studies indicate that real estate ownership disputes have risen by 25% in 2024, highlighting the significant financial implications for those involved.
Expert insights emphasize the critical nature of this concept. According to a recent report by the National Association of Realtors, "A clear chain of ownership is essential not just for legal compliance but for instilling confidence in property buyers, as it minimizes the risk of future disputes."
Furthermore, the year 2024 has witnessed significant progress in the area of chain of ownership investigation, with new technologies and methodologies being embraced to improve precision and effectiveness. For researchers in this field, maintaining an impeccable chain of ownership is not just a procedural necessity but a professional imperative that ensures the integrity of real estate transactions and protects the interests of all parties involved.

Step-by-Step Process for Creating a Chain of Title
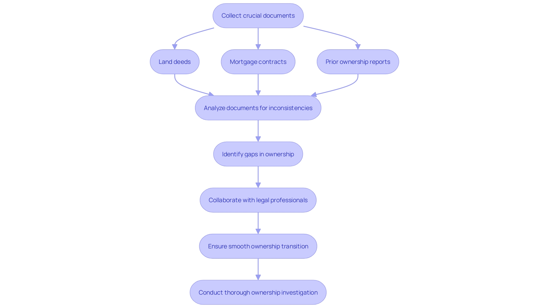
To start the sequence of ownership investigation, collect all relevant documents, including:
- land deeds
- mortgage contracts
- prior ownership reports
These documents are crucial as they provide a detailed account of the asset's history, enabling you to trace ownership accurately and identify any potential issues. As per industry specialists, neglecting to perform comprehensive research can result in considerable legal and financial consequences, such as undisclosed liens or conflicts regarding ownership rights. Ensuring you have a complete set of records is the foundation of a thorough ownership investigation.
After gathering these documents, the next step is to analyze them systematically for any inconsistencies or gaps in the property's ownership history.

Utilizing Technology to Enhance Title Research
The integration of and optical character recognition (OCR) technologies is transforming the research process for documents. These advanced tools can swiftly scan and extract information from vast collections of documents, drastically reducing the time required for manual data entry and minimizing the potential for errors. For instance, a recent study indicated that using AI tools can reduce data entry errors by up to 30%, showcasing the technology's impact on accuracy. AI platforms such as Parse AI empower researchers to automate the extraction of essential data, enabling them to focus on comprehensive analysis instead of tedious paperwork.
Integrating such technologies not only speeds up workflow but also improves accuracy, significantly lowering the chances of errors in complex records. By leveraging clustering algorithms, organizations can identify patterns and group similar items, improving data segmentation and understanding. This approach has proven successful in enhancing data analysis capabilities, leading to more precise and reliable outcomes.
Furthermore, the latest advancements in AI, such as those offered by IBM Watson, are designed to streamline the adoption of these technologies while optimizing their benefits. The continuous advancement of AI and machine learning is clear in the decrease of mistakes in document examination, establishing these tools as essential for providing effective and reliable services in the real estate sector.
Expert opinions underscore the importance of these innovations. One technology expert remarked, "The biggest challenge with artificial intelligence and its effect on the job market will be helping people to transition to new roles that are in demand," emphasizing the broader implications of these technological shifts. By embracing these cutting-edge tools, researchers can stay ahead in an ever-evolving landscape, ensuring that their services remain both accurate and efficient.

Ensuring Compliance with Legal Standards
To ensure in ownership research, it is essential to carefully follow regulations related to verification. A thorough understanding of state-specific laws affecting property transfer and ownership rights is crucial, especially as these regulations evolve. For instance, California has recently implemented stricter protocols for verifying property transfers, while New York has introduced new disclosure requirements. Title researchers must stay current with these developments to avoid compliance issues.
Utilizing advanced machine learning tools such as the Parse AI platform can significantly enhance document processing and research automation. Parse AI's features, including powerful OCR technology and interactive labeling, enable researchers to streamline their workflows, efficiently reading, labeling, and extracting vital information from documents. The platform’s capabilities also extend to enhanced courthouse document processing with full-text searches, providing comprehensive access to important data extracted through machine learning models.
Regular training sessions and updates on regulatory amendments are essential for maintaining compliance. This ongoing education helps title researchers stay informed about the latest regulatory standards and practices. Collaborating closely with legal professionals can provide valuable insights into complex cases, ensuring that all documentation and reports are accurate and meet industry standards. This partnership also aids in interpreting new laws and implementing necessary changes in research practices.
Harbinger Land can assist with reviewing ownership opinions and curing any ownership issues identified in a client’s area of interest. We support property and mineral owners with all aspects of title curative to ensure a clean chain of title and accurate leasing for our clients.
Detailed record-keeping of every step in the research process is vital. These records serve as proof of compliance and can be crucial in resolving disputes or during judicial scrutiny. For instance, grasping the compliance challenges encountered by colleagues in the industry emphasizes the significance of detailed documentation and adherence to regulatory protocols.
In summary, understanding and adhering to state laws in title transfer, staying updated on legal changes, collaborating with legal experts, and maintaining thorough documentation are all critical components in ensuring compliance with legal standards in title research.

Conclusion
A well-documented chain of title is essential for securing property ownership and mitigating the risk of disputes. As outlined, the chain of title serves not only as a historical record of ownership but also as a protective mechanism against legal complications that can arise from unclear title histories. With property ownership disputes on the rise, the importance of thorough research cannot be overstated.
The step-by-step process of creating an accurate chain of title begins with gathering all relevant documents and systematically analyzing them for inconsistencies. This foundational work is vital in preventing potential legal and financial repercussions. Furthermore, the integration of advanced technologies like machine learning and optical character recognition has revolutionized the title research process, increasing both efficiency and accuracy.
These tools allow title researchers to focus on analysis rather than manual data entry, significantly reducing the likelihood of errors.
Compliance with legal standards is another critical aspect of title research. Staying informed about evolving state laws and utilizing advanced technology ensures that title researchers can navigate the complexities of property ownership with confidence. Ongoing education and collaboration with legal professionals are essential for maintaining compliance and delivering trustworthy services.
In conclusion, the integrity of real estate transactions hinges on a clear and accurate chain of title. By embracing innovative technologies and adhering to legal standards, title researchers can protect the interests of all parties involved, ultimately fostering a more secure real estate environment. The commitment to meticulous research and compliance not only enhances professional credibility but also reinforces the foundation of trust that is vital in real estate transactions.
Frequently Asked Questions
What is the sequence of ownership in real estate?
The sequence of ownership is the chronological record of real estate possession, starting with the initial owner and continuing through various transactions. It is crucial for verifying ownership legitimacy and identifying any claims or liens on the property.
Why is a well-documented chain of ownership important?
A well-documented chain of ownership protects against ownership flaws that can lead to disputes and financial losses. It instills confidence in property buyers and minimizes the risk of future conflicts.
What recent trends have been observed regarding real estate ownership disputes?
Recent studies indicate that real estate ownership disputes have risen by 25% in 2024, highlighting the significant financial implications for those involved.
What steps are involved in conducting a sequence of ownership investigation?
The steps include collecting relevant documents such as land deeds, mortgage contracts, and prior ownership reports, followed by systematically analyzing these documents for inconsistencies or gaps in the ownership history.
How do advanced technologies like machine learning and OCR improve ownership investigations?
These technologies enhance the research process by quickly scanning and extracting information from documents, reducing manual data entry time and minimizing errors. They can decrease data entry mistakes by up to 30%.
What are the legal compliance requirements for ownership research?
It is essential to follow regulations related to verification, understand state-specific laws affecting property transfer, and stay updated on legal changes to ensure compliance and avoid issues.
How can organizations ensure compliance with legal standards in title research?
Organizations can ensure compliance by maintaining detailed documentation of the research process, collaborating with legal professionals, and regularly training staff on regulatory amendments.
What role does Harbinger Land play in title curative services?
Harbinger Land assists in reviewing ownership opinions and resolving ownership issues, ensuring a clean chain of title and accurate leasing for property and mineral owners.