Introduction
An estoppel letter, a formal document commonly used in real estate transactions, plays a vital role in clarifying the status and obligations of the parties involved. It serves to detail the rights and responsibilities of each party, ensuring transparency and preventing potential disputes. This article explores the definition and purpose of estoppel letters, when they are required, key elements they should include, and the benefits they offer to landlords, tenants, and buyers.
It also delves into the consequences of non-compliance, the process of obtaining and signing estoppel letters, common issues that may arise, and the legal implications and reliance on these documents. With an authoritative and knowledgeable tone, this article provides accurate information to the Director of Title Research, highlighting the significance of estoppel letters in real estate transactions and the importance of compliance and legal acumen in ensuring smooth and secure property transfers.
Definition and Purpose of Estoppel Letters
An , often a critical document during transactions, serves as a formal statement that clarifies and certifies the status and obligations of the parties involved. Principally employed in the sale, leasing, or financing of properties, it aims to cement the understanding between parties by detailing the rights and responsibilities of each. The estoppel letter can safeguard against misrepresentations, ensuring that the terms agreed upon are clear and transparent, thus preempting potential disputes. For example, in a lease agreement, an estoppel letter might confirm the monthly rent, the absence of defaults by either party, and any existing agreements regarding future property sales that could affect the tenant's rights.
To exemplify its use, consider a rental property on the market where the tenants have a vested interest in maintaining privacy during the sale process. An estoppel letter in such a situation could outline the tenant's rights concerning the display of personal items during property showings. In another scenario highlighting the importance of reliable legal advice in real estate, a homeowner received a laughably inadequate letter of intent (LOI) for their property. However, upon consulting with a real estate attorney, the homeowner was able to address the deficiencies in the LOI, demonstrating the value of in interpreting and navigating real estate documents.
The real estate industry, including organizations like the National Association of Realtors and service providers like Savills, underscores the necessity for precise and accurate information. The NAR, despite recent challenges, continues to play a significant role in real estate transactions, making it all the more essential to ensure clarity in agreements and contracts. With Savills' expansive experience and global presence, the is further emphasized as they contribute to informed decision-making and strategic planning in real estate ventures.
Therefore, an estoppel letter is not merely a procedural formality but a that affirms the present facts pertinent to real estate dealings, promoting clarity and preventing misunderstandings that could lead to costly legal disputes.
When Estoppel Letters are Required
play a critical role in transactions, providing vital confirmation about a . In a sales context, these documents are often a prerequisite for the buyer's lender to proceed with due diligence. They confirm the property's standing, ensuring there are no that could jeopardize the deal. For commercial leases, estoppel letters are equally important. Landlords seek them from tenants to affirm the lease terms, the tenant's adherence to these obligations, and any financial responsibilities that may impact the lease agreement.
Take the case of a rental home being placed on the market. The residents, perhaps living there for years, like Anabel and her caregiver daughter, suddenly find their living situation subject to public exposure. In this scenario, an estoppel letter would clarify the terms of their lease, their rights during the sale process, and safeguard their privacy as tenants.
Moreover, when dealing with complex transactions, the expertise of a becomes invaluable. They bring a deep understanding of real estate law and local regulations, crucial for navigating the intricacies of property deals. These professionals adeptly handle contract reviews and negotiations, ensuring their clients' best interests are covered, as noted by industry experts and echoed in the advice of leading real estate advisory firms such as Savills.
In the dynamic world of real estate, where market trends and legal frameworks constantly evolve, the importance of accurate and reliable information cannot be overstated. As highlighted in current news and expert analysis, the value these letters and legal advice bring to the table is immense, protecting all parties involved in real estate transactions.

Key Elements of an Estoppel Letter
serve as critical documents in , providing a snapshot of the property's current standing. Not only do these letters clarify the identity of the involved parties, such as landlords, tenants, buyers, or sellers, but they also shed light on the specifics of or contracts. The terms and conditions of these agreements are integral to understanding the obligations of each party.
The are meticulously detailed, including current rent, outstanding payments, and any other monetary responsibilities. Maintenance and repair obligations, often a point of contention, are unambiguously outlined, ensuring clarity on who is responsible for what. Furthermore, any existing agreements or disputes that might have a bearing on the property are disclosed.
In certain scenarios, an estoppel letter might also contain additional information pertinent to the transaction, such as insurance details or pending legal actions. This comprehensive approach to documentation is exemplified in a recent case where a rental property was listed for sale, and the need for privacy during the sales process was effectively communicated and respected.
Amidst evolving real estate regulations, such as the expansion of the geographic targeting order (GTO) program by FinCEN to include properties of any value and location, the role of estoppel letters becomes ever more significant. These letters ensure transparency and protect the interests of all parties, which is especially important when navigating transactions without traditional loans.
emphasize the importance of these documents, as they encapsulate the essence of the property's legal and financial standing—a pivotal component for informed decision-making. With the increasing complexity of real estate transactions and the vital role of legal counsel, an in safeguarding a smooth and secure .

Benefits for Landlords, Tenants, and Buyers
Estoppel letters are a cornerstone in safeguarding the interests of all parties in a property transaction. They are particularly beneficial for landlords as they delineate the with tenants, thus minimizing conflicts and breaches. Tenants, on the other hand, receive a clear and transparent affirmation of their rights and duties, which protects them from unfair practices and ensures equitable treatment.
For buyers and lenders, the value of estoppel letters is in their role as a tool for . These documents offer a detailed snapshot of the property's financial health and disclose any potential liabilities or existing contracts that could affect the transaction. This comprehensive insight is crucial for informed decision-making and risk management. In the context of manufactured housing, which is home to approximately 22 million Americans, the clarity provided by estoppel letters can be especially crucial due to the market's growth and the prevalence of mobile home communities, such as those in Florida.
The significance of estoppel letters is further underscored in real estate transactions involving rented properties. For example, when a rental home is put up for sale, an estoppel letter can help establish the terms agreed upon between the landlord and the current tenants, thereby preserving the privacy and rights of those residing in the property, as exemplified by the case of Anabel and her daughter who wished to protect their personal space during the sale process.
When navigating the legal intricacies of real estate transactions, the expertise of a can be indispensable. As industry professionals emphasize, these legal experts bring a wealth of knowledge in real estate law, ensuring that contracts are meticulously reviewed and negotiated to safeguard the interests of the client. Their role is paramount in guaranteeing that all legal requirements are met and that the parties involved are fully informed of their obligations.
In the ever-evolving real estate market, which is set to continue changing into 2024, estoppel letters stand as a testament to the importance of transparency and legal acumen in facilitating smooth and secure property transactions. The use of these letters reflects a commitment to upholding the rights and expectations of each party, contributing to the integrity of the real estate industry.
Consequences of Non-Compliance
Estoppel letters play a pivotal role in safeguarding the interests of all parties involved in real estate transactions. For instance, if a property is on the market, as was the case with a rental home cared for by a tenant and her elderly mother, the financial and contractual obligations associated with the property must be transparent to prospective buyers. Failure to secure an estoppel letter might leave buyers and lenders vulnerable to or obligations, such as unresolved disputes or unmet maintenance responsibilities. Landlords, too, can find themselves unable to enforce lease terms without this . Tenants might inadvertently forfeit rights or protections by neglecting to provide or inaccurately stating information in an estoppel. The necessity of estoppel letters is underscored by experts, including those at Anderson Business Advisors, who caution against in place of legally vetted contracts. The absence of an estoppel letter invites complications that can escalate into , emphasizing the need for compliance and a thorough understanding of estoppel letter stipulations in the realm of real estate.
Process of Obtaining and Signing Estoppel Letters
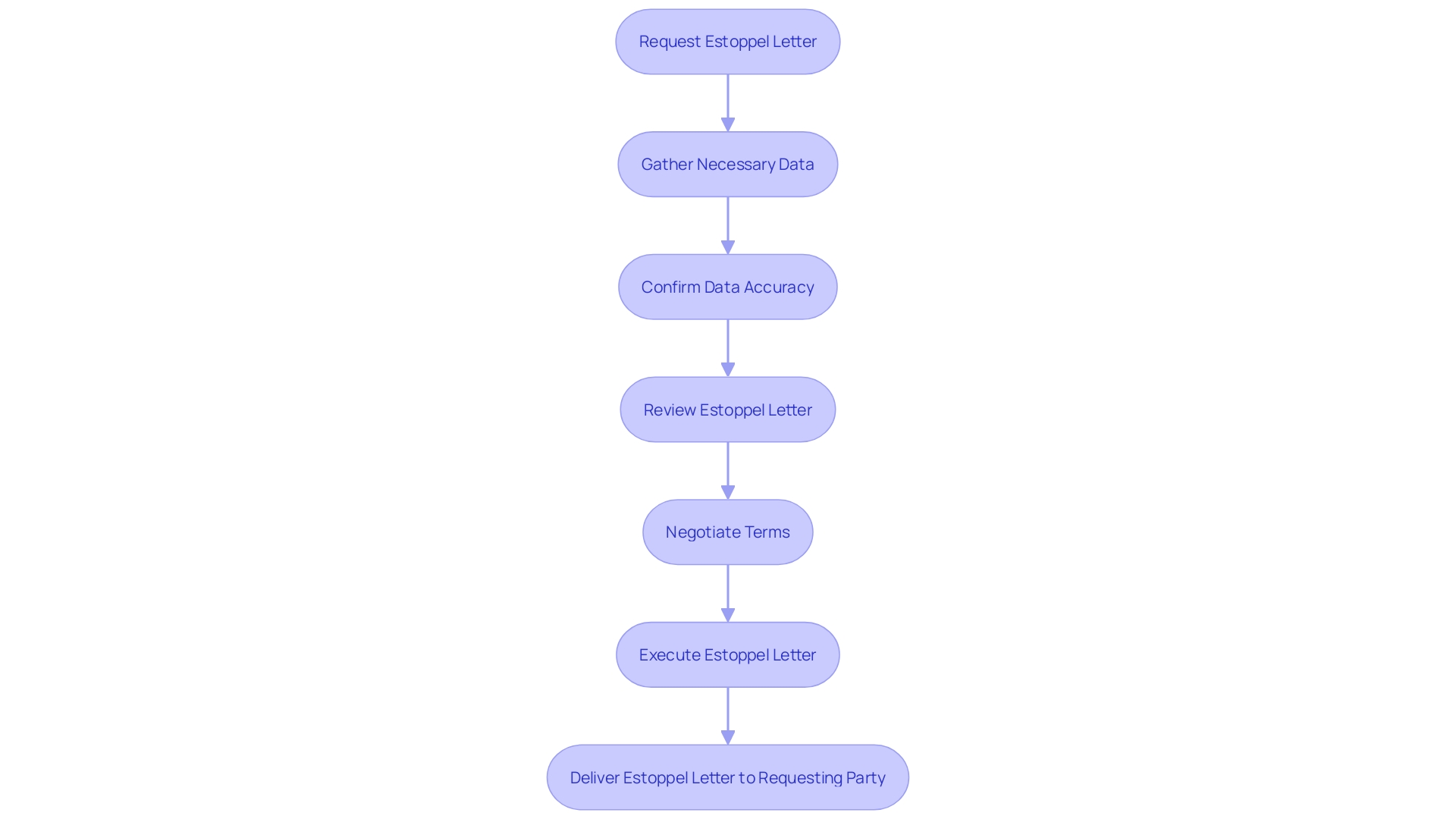
The journey to securing an is a multi-step process designed to ensure the accuracy and reliability of . It begins with a , such as a buyer or lender, to the other party, often the tenant or their legal representative. The key objective is to obtain a document that verifies the status and details of the property in question.
This initial request sets off a , where the tasked party must meticulously gather and confirm the necessary data. This due diligence may involve scrutinizing leases, financial statements, and other pertinent documentation to ensure all details are correct and up to date.
Once the estoppel letter is prepared, the receiving party engages in a , potentially entering into negotiations to amend certain aspects or to include supplementary information. This collaborative effort is crucial to aligning both parties' understanding and agreement on the contents of the letter.
Achieving consensus leads to the execution phase, where the estoppel letter is formally signed, symbolizing . Lastly, the delivery of the executed document to the requesting party, often via certified mail or electronically, marks the completion of the process, providing a clear and legally recognized statement of the property's status.

Common Issues and How to Address Them
Estoppel letters play a by providing a snapshot of the current terms, obligations, and statuses of agreements between parties. However, the path to acquiring a definitive estoppel letter can be lined with challenges.
Firstly, a common hurdle is the occurrence of delayed or incomplete responses from the parties involved. This can be mitigated through to ensure that responses are both timely and comprehensive.
Secondly, disputes or discrepancies concerning the information in the estoppel letter can arise. These differences may require negotiation and open dialogue to resolve. For instance, in one case, when a rental property was listed for sale, the tenant's request to protect personal information during the marketing process was a unique concern that needed careful handling to respect privacy while fulfilling contractual obligations.
Thirdly, parties might request non-standard information or language in the estoppel letter, deviating from common practices. Legal expertise is invaluable in reviewing and negotiating these requests to maintain compliance and protect all parties' interests. As noted in expert advice, the complexity of real estate law underscores the to navigate such intricacies.
Moreover, with the dynamic nature of the real estate market, as evidenced by recent high-value transactions and industry research, having a thorough understanding of commercial market trends and legal strategies is crucial. Firms like Savills, with a global presence and extensive experience, highlight the need for in-depth knowledge and strategic partnerships in real estate.
In conclusion, while estoppel letters are a standard part of real estate dealings, is essential for safeguarding the interests of all parties involved.
Legal Implications and Reliance
Estoppel letters play a pivotal role in the integrity of real estate transactions, serving as a written acknowledgment of certain facts that are critical in the decision-making process. These documents are not merely procedural but carry significant , as they confirm the veracity of information that all parties in the transaction rely upon. Misrepresentation or inaccuracies contained within an estoppel letter can precipitate severe legal repercussions, potentially leading to accusations of contract violation or fraudulent misstatement.
A pertinent example of the in real estate dealings can be observed in a recent event where a rental property, inhabited by an elderly woman and her caretaker daughter, was put on the market. The real estate agent handling the sale took measures to ensure that photographs of the property, intended for public listing, respected the privacy and personal circumstances of the occupants. This scenario underscores the importance of in real estate practices.
Furthermore, market leaders like Savills, with a global presence established since 1855, emphasize the necessity of dissemination in their advisory services, highlighting that the confidence of clients and investors is anchored in the trustworthiness and professionalism of real estate services.
In light of these considerations, it is imperative that all parties involved in a real estate transaction meticulously review and authenticate the contents of an estoppel letter. The ramifications of overlooking this critical step can be far-reaching, not only jeopardizing the transaction at hand but also potentially affecting the reputations and legal standing of the involved parties.
Conclusion
Estoppel letters are critical in real estate transactions, clarifying obligations and preventing disputes. They detail rights, responsibilities, and financial aspects, ensuring transparency and clear agreements.
These letters benefit landlords, tenants, and buyers by minimizing conflicts, affirming rights, and providing insights for due diligence. Non-compliance can lead to legal complications, emphasizing the importance of understanding and adhering to estoppel letter requirements.
Obtaining and signing estoppel letters involves a formal request, diligent data gathering, collaborative review, and execution. Challenges like delayed responses or disputes can be addressed through communication and legal expertise.
Estoppel letters carry legal weight, confirming crucial information relied upon by all parties. Misrepresentation can result in severe consequences, underscoring the need for thorough review and authentication.
In conclusion, estoppel letters are vital in real estate, ensuring transparency, protecting interests, and preventing disputes. Compliance, accurate information, and legal acumen are essential for secure property transfers.
Frequently Asked Questions
What is an estoppel letter and why is it important?
An estoppel letter is a formal document used in real estate transactions to clarify and certify the status and obligations of the parties involved. It ensures that the terms agreed upon are transparent and prevents potential disputes by preempting misunderstandings.
When is an estoppel letter typically required?
Estoppel letters are commonly required during the sale, leasing, or financing of properties. For example, a buyer's lender may request an estoppel letter to proceed with due diligence in a sales context, and landlords may seek them from tenants to affirm lease terms in commercial leases.
What can an estoppel letter protect against?
An estoppel letter can safeguard against misrepresentations and ensure that the terms and obligations of a real estate transaction are clear and understood by all parties, thereby preventing legal disputes.
What are some key elements included in an estoppel letter?
Key elements in an estoppel letter include the identity of involved parties (landlords, tenants, buyers, or sellers), specifics of lease agreements or contracts, financial details like current rent and outstanding payments, and any existing agreements or disputes related to the property.
How does an estoppel letter benefit landlords, tenants, and buyers?
For landlords, it clarifies financial responsibilities and contractual agreements with tenants. Tenants receive affirmation of their rights and duties, and buyers and lenders get a detailed snapshot of the property's financial health and any potential liabilities that could affect the transaction.
What are the consequences of not obtaining an estoppel letter?
Without an estoppel letter, buyers and lenders may be exposed to hidden liabilities, landlords may struggle to enforce lease terms, and tenants might forfeit rights or protections. This could lead to complications and legal disputes.
What is the process for obtaining and signing an estoppel letter?
The process begins with a formal request from a concerned party (buyer or lender) to another party (tenant or legal representative), followed by due diligence in gathering and verifying necessary data. Once prepared, the letter is reviewed, negotiated if needed, signed to indicate agreement, and then delivered to the requesting party.
Can there be issues in obtaining an estoppel letter?
Yes, issues can include delayed or incomplete responses, disputes about the information contained in the letter, and requests for non-standard information. Persistent follow-up, negotiation, and legal expertise are essential to address these challenges.
What legal implications do estoppel letters carry?
Estoppel letters carry significant legal weight as they confirm information that parties rely upon in a transaction. Inaccuracies or misrepresentations in these letters can lead to severe legal repercussions, including accusations of contract violation or fraudulent misstatement.
Why might real estate attorneys be involved in the process?
Real estate attorneys are involved due to their expertise in real estate law and local regulations. They review and negotiate contracts and estoppel letters to ensure that their clients' interests are protected and that all legal requirements are met.