Introduction
The principle of estoppel is a critical element in real estate transactions, ensuring that parties are held accountable for their previous statements and actions. It serves as a protective measure to maintain the integrity of agreements and prevent contradictory behavior. This authoritative and knowledgeable article provides a comprehensive overview of estoppel in real estate, covering its definition, types, purpose, examples, benefits, and legal implications.
With a focus on accuracy and detailed information, it explores the role of estoppel certificates in establishing trust, mitigating risks, and streamlining transactions. Whether you are a buyer, seller, tenant, landlord, or legal professional, understanding estoppel is essential for navigating the complexities of real estate and safeguarding the interests of all parties involved.
Definition of Estoppel
The principle of preclusion plays a crucial role in , serving as a safeguard to uphold the integrity of agreements and prevent contradictory behavior. It is a that ensures parties are held accountable to their previous statements or actions, averting the denial of established facts which have been relied upon by others. For instance, a seller who has previously acknowledged the boundaries of a property cannot later dispute those boundaries if a buyer has purchased the property based on that understanding. This is vital to upholding fair dealings and promoting trust in property transactions.
In the ever-changing field of property legislation, professionals need to stay updated on existing laws and legal precedents in order to effectively navigate the intricacies of legal hindrance. The , impacted by factors like the Building Safety Act and changing rental rates, needs a strong grasp of to guarantee conformity and safeguard the concerns of all parties involved. Given the constantly changing character of property law, encompassing the laws and rules emphasized by the ABA and other reliable sources, experts in this domain need to be thorough in their implementation of legal bar to avoid conflicts and ensure seamless property transfers. Additionally, the importance of a legal bar is emphasized by the financial consequences of transfer taxes, which are crucial to revenue for local authorities and can present concealed expenses in property transactions. Therefore, a comprehensive understanding of the legal principle of estoppel is crucial for professionals in the field of property transactions, empowering them to offer thorough guidance to clients and successfully navigate the complexities of transferring ownership of properties.
Types of Estoppel in Real Estate
In the world of property, the notion of legal bar plays a vital part in deals, guaranteeing that agreements and representations are respected. Estoppel mitigates the risks of disputes by holding parties accountable to their words and actions. , for instance, prevents a party from reneging on a promise if another party has relied on that promise to their detriment. Equitable Estoppel is invoked based on fairness, disallowing a party from asserting rights in a manner that would be unjust after their previous conduct has led another to reasonably rely on their representations.
Another pivotal type comes into play with , where a party who has transferred is barred from later claiming interests contrary to that conveyance. Lastly, can be significant—when a party's failure to correct a false assumption relied upon by another leads to reasonable reliance on that assumption, they may be precluded from asserting the truth later.
These types of are essential for upholding honesty and honor in the property field, as expressed by the Federal Housing Finance Agency's dedication to moral principles. For example, when a seller establishes a , it is essential to clearly communicate that they only have control over their fee and not the charges that other brokerages may impose, demonstrating the significance of clarity and accountability in representations, as emphasized in industry news. Comprehending these binding principles is advantageous for any expert navigating the complex property landscape, guaranteeing that transactions are conducted with openness and professionalism.

Estoppel Certificate: Purpose and Components
A acts as an essential instrument in the domain of property deals, offering an overview of the current status of the property by confirming the truthfulness of statements made by the parties involved. This document acts as a safeguard for buyers or lenders, ensuring that the representations made by the seller or borrower are accurate, and that no actions have been undertaken that could detrimentally impact the property's value or the transaction itself.
The is comprehensive, including essential information such as:
- The identities of the parties engaged in the transaction.
- A confirmation of the terms set out in the initial agreement or lease.
- Verification of any monetary obligations, such as rent and fees.
- A detailed disclosure of any defaults or infringements on the agreement.
- Other pertinent details that may influence the transaction's outcome.
The importance of an estoppel certificate was underscored in a recent legal dispute involving ownership claims on two properties, which highlighted the complexities that can arise when there is a lack of clarity in . In this case, the court had to consider whether the properties in question should be treated as matrimonial assets or not, which could have been mitigated with precise documentation.
Furthermore, the property sector experiences noteworthy changes in operational structures, as observed in the federal civil case in Kansas City, where a jury established the presence of a plot to uphold elevated commission rates. This decision could result in , highlighting the necessity for transparent and precise depictions in [property transactions](https://blog.parseai.co/10-features-of-real-estate-saa-s-with-curative-workflows).
The function of a document of legal agreement, therefore, is not only to clarify the current state of affairs but also to prevent future disputes. By ensuring that all facts and figures are presented transparently, both buyers and lenders can proceed with greater confidence, secure in the knowledge that the property and its associated dealings have been thoroughly vetted.
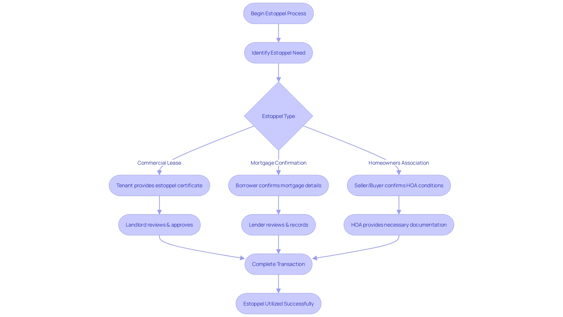
Examples of Estoppel in Real Estate Transactions
In the domain of real estate transactions, the utilization of a legal doctrine serves as a pivotal element to ensure clarity and security for all parties involved. For example, in the context of a , tenants may be requested to sign a document confirming the current state of affairs. This document is a , such as rent, duration, and other agreements between landlord and tenant, providing protection to landlords and reassurance to future buyers or financiers.
Another instance is , where borrowers affirm that the property has no outstanding liens or other encumbrances, providing lenders confidence in their investment. Likewise, in a , sellers may be required to provide a confirmation document to buyers to verify the payment of all fees and to reveal any ongoing disputes or noncompliance problems, protecting the buyer from unexpected obligations.
These instances underscore the crucial role of estoppel in maintaining transparency and mitigating risks in property transactions, thereby facilitating smoother transitions and upholding the integrity of agreements made.

Benefits of Using Estoppel in Real Estate
Estoppel plays a pivotal role in real estate transactions by establishing a foundation of trust and security among parties. These documents serve as a written acknowledgement by a party to a transaction, such as a tenant or a mortgagee, confirming the terms and conditions of their agreement with the property owner. The adds an additional level of safeguard by prohibiting the parties from subsequently denying the facts stated in the document.
First of all, certificates of waiver contribute to the clarity and certainty of property transactions. They stand as a definitive record of the representations made, thus eliminating ambiguities and future disputes over the agreement's terms. This clear documentation is crucial, especially in light of the Burnett versus NAR case, which highlighted the need for transparency in real estate practices.
Furthermore, is accomplished by means of legal bar. It compels parties to disclose all pertinent information, preventing post-transaction surprises. The Moehrl v. The National Association of Realtors case underscored the importance of full disclosure, with plaintiffs alleging inflated commission costs due to opaque industry practices.
Furthermore, safeguards purchasers and financiers by validating the accuracy of the vendor's or debtor's data. This serves as a safeguard against fraud and misrepresentations that could impact the property's value or security, a sentiment echoed by professionals advocating for to accurately ascertain a property's boundaries and features.
Finally, the effectiveness of the thorough investigation process is improved by documents that prevent denial of previous statements. By collating critical information in a single document, the transaction process is streamlined, reducing time and the likelihood of delays. This efficiency is akin to the balanced approach needed in Use and Occupancy Agreements, where understanding the benefits and risks from both the buyer's and seller's perspectives is paramount.
In summary, the strategic utilization of legal documents in property dealings guarantees a more open, safe, and streamlined transaction procedure, safeguarding the concerns of all individuals engaged.
How to Obtain an Estoppel Certificate
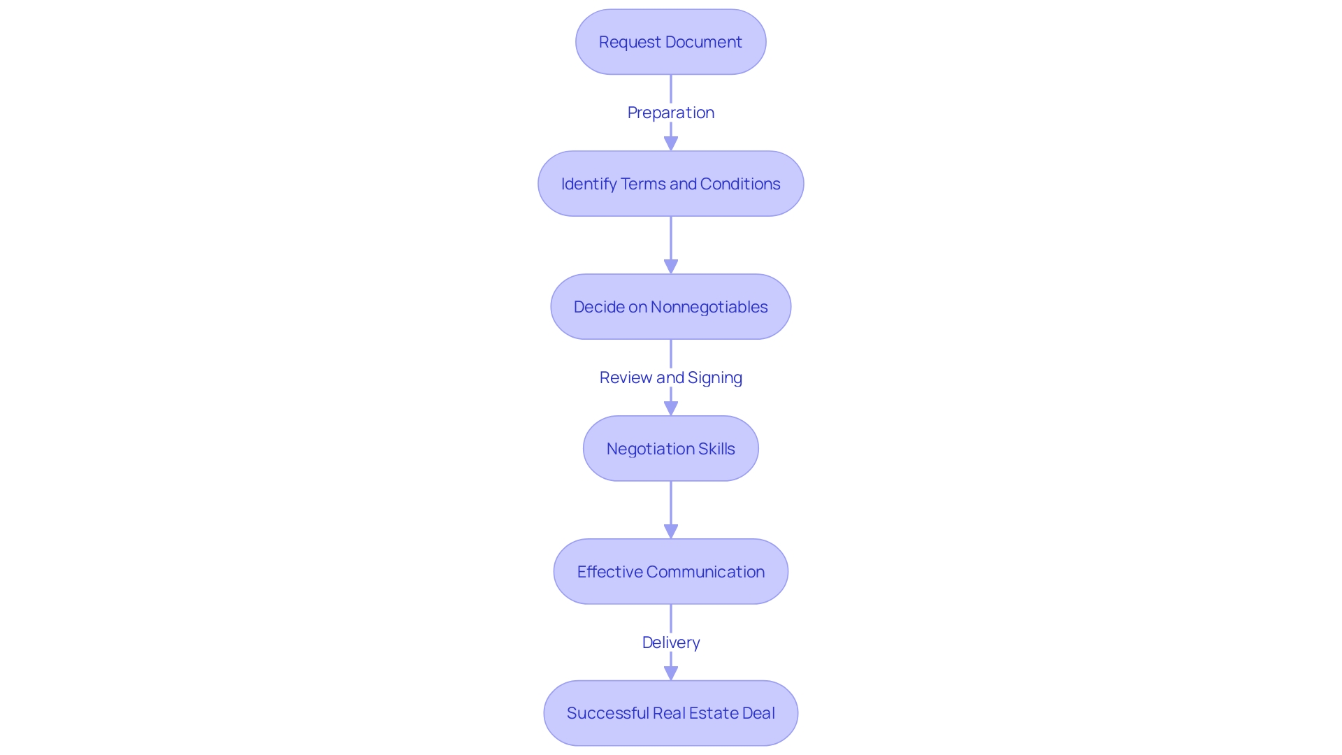
A is essential in different , verifying specific facts and avoiding future contradictions. Such documents play a crucial role in transactions involving buyers, lenders, and other parties, ensuring that the information provided about the property is accurate and agreed upon. Here's how the process typically unfolds:
- At the request of the concerned party, whether it is the purchaser or the creditor, this stage involves formally asking for the confirmation document from the other party, like the seller or borrower.
- Preparation: The responsible party gathers all necessary information into the , following the required format. This involves a meticulous gathering of details, reflecting the current state of affairs regarding the property in question.
- Review and Signing: Upon receipt, the party reviews the document for accuracy and thoroughness. When all information has been verified and deemed complete, they , thus affirming the validity of its contents.
- Delivery: The final step sees the signed legal document delivered back to the original requesting party or their authorized representative.
While these steps provide a general framework, the process is often subject to variations based on the transaction's unique aspects and the jurisdictions involved. For instance, real estate professionals in California must refer to the updated sections of the 2024 Real Estate Law to ensure that their practices are compliant with the latest legal expectations.
Furthermore, as seen in the instance of Wellgreen Health LLP, the particularity of information and the circumstances of the transaction are pivotal in determining the significance and requirement of a legal document. It underscores the importance of a tailored approach, considering the transaction's geographic and sector-specific peculiarities.
Moreover, the rapid increase in the number of legal experts in the United States, which now surpasses 1.3 million, indicates a growing intricate legal landscape where the utilization of legal assurances can alleviate misinterpretations and legal conflicts, as emphasized by the astonishing annual lawsuit statistics.
In the end, obtaining a confirmation document is a strategic maneuver in property deals, one that requires carefulness and a comprehensive comprehension of the legal environment to protect the concerns of all individuals engaged.

Important Considerations for Tenants and Landlords
When dealing with legal principle related to , it's crucial for both tenants and landlords to be mindful of several key considerations to ensure that transactions proceed smoothly and their interests are protected. Renters must carefully review documents, verifying the correctness of information such as rental fees and lease conditions. Meticulous review aids in avoiding disputes, much like the case where the ownership of two properties was contested due to unclear beneficial interest, highlighting the .
Landlords are recommended to promptly provide documentation confirming the current state of affairs, as delays can hinder the progress of the transaction. The increase in LLC possession in the property market, as observed since the Great Recession, emphasizes the significance of prompt and precise property documentation to back up the growing intricacy of property transactions and possession structures. for both parties, as it guarantees a thorough comprehension of the implications of the legal document. This is underscored by the complex situation involving the East New York house, where a lack of legal guidance led to an heir unknowingly signing away property rights.
Furthermore, can be instrumental for both tenants and landlords. For instance, these agreements can provide flexibility in occupancy before or after a sale, but they also come with potential risks that must be carefully negotiated. Identifying non-negotiable terms and maintaining flexibility where possible are crucial negotiation strategies in the realm of property, as demonstrated by the numerous cases and expert insights presented.
Legal Implications of Signing an Estoppel Certificate
A verification document plays a crucial role in , confirming the accuracy of information relevant to the property in question. It is essential for all parties to comprehend the gravity of signing such a certificate:
- Legally Binding Confirmation: The act of signing an estoppel certificate is not a mere formality; it implicates the signatory in affirming the truthfulness and completeness of the stated information, thereby creating a binding legal contract. This commitment must be undertaken with precision and honesty to avert any potential disputes.
Relying on the information contained in the document is not only for keeping records; it forms the basis of the decision-making process for different parties like potential purchasers, financial institutions, and investors. The reliance on this document underscores the necessity for current and accurate disclosures.
- Responsibility for Inaccuracies: Should there be an instance where false or intentionally misleading information is provided within a , the signatory could be held legally accountable for any resultant financial harm or other damages suffered by parties who depended on the misleading information.
- Legal Counsel: Considering the significant consequences, it is advisable for parties involved to seek expert before giving their endorsement. This step is crucial in navigating the legal intricacies and understanding the associated risks, thus safeguarding one's interests.
In essence, the estoppel certificate is a testament to the status of the property and the claims upon it. It is a safeguard for all parties, ensuring transparency and preventing future legal entanglements. Thus, in these documents are not only best practices but legal imperatives in the realm of real estate.
Conclusion
In conclusion, estoppel is a critical element in real estate transactions, ensuring accountability, maintaining integrity, and fostering trust among parties. Different types of estoppel, such as Promissory Estoppel and Equitable Estoppel, mitigate risks and promote fairness.
Estoppel certificates serve as crucial tools, providing a snapshot of the property's current standing and verifying claims. They contribute to clarity, certainty, and efficiency, protecting buyers and lenders from fraud and misrepresentations.
Examples of estoppel in real estate include commercial leases, mortgage estoppel, and homeowners association agreements. Estoppel certificates clarify terms, protect parties from liabilities, and uphold transparency.
The benefits of using estoppel in real estate include clarity, risk mitigation, fraud protection, and enhanced efficiency. These benefits ensure a more transparent, secure, and efficient transaction process, protecting all parties.
Obtaining an estoppel certificate involves a process of requesting, preparing, reviewing, signing, and delivering the certificate. Tenants and landlords should be mindful, seeking legal counsel for guidance and protection.
Signing an estoppel certificate has legal implications, creating a binding confirmation and reliance on accurate disclosures. Parties should seek legal advice to understand risks and protect their interests.
Overall, estoppel is essential, promoting accountability and trust in real estate transactions. Utilizing estoppel certificates effectively contributes to a transparent and trustworthy environment, benefiting all parties involved.
Obtain an estoppel certificate to protect your interests and verify property claims.
Frequently Asked Questions
What is the principle of preclusion in property transactions?
The principle of preclusion is a legal doctrine that ensures parties are held accountable to their previous statements or actions in property transactions, preventing them from denying established facts relied upon by others. This safeguards the integrity of agreements and promotes trust among parties.
How does preclusion affect property sales?
For example, if a seller acknowledges the boundaries of a property during a sale, they cannot later dispute those boundaries if the buyer has relied on that understanding to make the purchase.
What are the key types of estoppel relevant to property transactions?
The main types of estoppel include: Promissory Estoppel, Equitable Estoppel, Estoppel by Deed, and Estoppel by Silence.
Why is legal documentation important in property transactions?
Legal documents, such as estoppel certificates, provide a clear record of the current status of a property and confirm the accuracy of statements made by the involved parties. This transparency helps prevent future disputes and is vital for maintaining trust.
What information is typically included in an estoppel certificate?
An estoppel certificate usually contains: Identities of the parties involved, Confirmation of the terms of the initial agreement or lease, Verification of any monetary obligations, Disclosure of defaults or infringements on the agreement, and Other pertinent details affecting the transaction.
How does the legal doctrine of estoppel mitigate risks in property transactions?
Estoppel mitigates risks by ensuring that all parties disclose pertinent information and are held accountable for their representations. This helps to prevent surprises after the transaction has occurred and fosters a transparent process.
What are the consequences of providing false information in an estoppel certificate?
If false or misleading information is provided, the signatory could be held legally accountable for any resulting damages suffered by parties who relied on that information.
Why is it advisable to seek legal counsel when dealing with estoppel documents?
Legal counsel can help navigate the complexities of property transactions, ensuring that parties fully understand the implications of the documents they are signing and the associated risks involved.
How do changes in property law impact the need for legal documentation?
The dynamic nature of property law, influenced by various legislative changes and market conditions, necessitates that professionals remain informed and diligent in utilizing legal documentation to ensure compliance and protect the interests of all parties involved.
What role does transparency play in property transactions?
Transparency, facilitated by thorough documentation and clear communication, is essential for upholding the integrity of property deals and preventing legal disputes. It reassures buyers, lenders, and other stakeholders that the information provided is accurate and reliable.