Introduction
A quiet title action is a crucial legal proceeding used to establish a party's ownership of real property and resolve any conflicting claims. This process plays a vital role in clarifying property ownership, providing peace of mind and legal certainty. From addressing defects in property titles to removing encumbrances that impair ownership rights, quiet title actions serve as a remedy for complex issues related to property ownership.
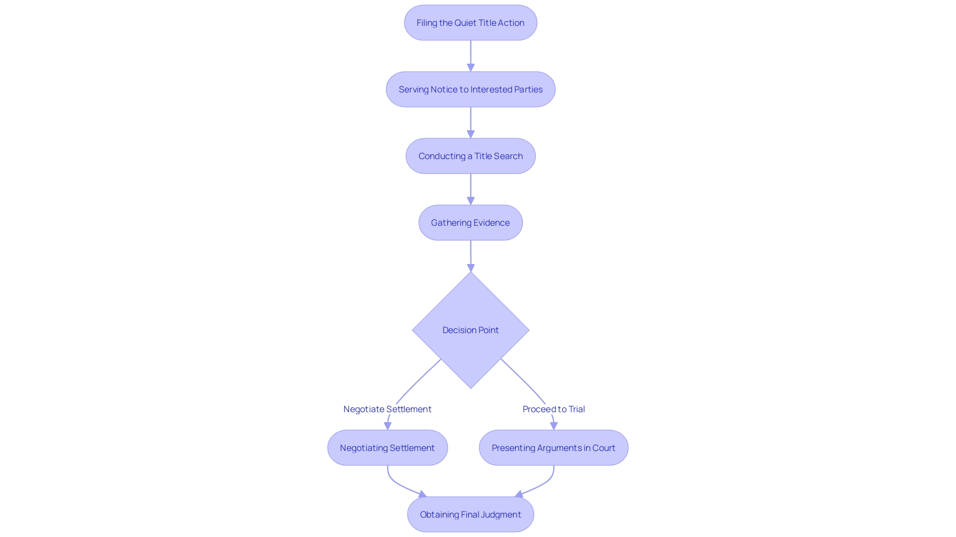
Navigating the quiet title process requires meticulous research, drafting of legal documents, filing and serving the lawsuit, and obtaining a final judgment. Engaging in a quiet title action demands attention to detail, awareness of potential pitfalls, and the expertise of a seasoned real estate attorney. The cost and timeframe of a quiet title action can vary based on factors such as the complexity of the dispute and the level of cooperation between parties.
While it may be tempting to handle a quiet title action oneself, the intricacies of real estate law make it essential to seek the guidance of a qualified attorney to safeguard one's interests. Achieving a final judgment is not the end of the process; enforcing the judgment and recording the title are crucial steps to solidify ownership rights. Overall, understanding the nuances of quiet title actions and seeking expert legal support are paramount in navigating the complex landscape of property ownership disputes.
What is a Quiet Title Action?
A serves as a judicial proceeding to establish a party's , eliminating any conflicting claims. This legal mechanism is crucial when is ambiguous or contested. By adjudicating all claims, the action culminates in a court judgment that clarifies , thereby providing peace of mind and legal certainty.
In the realm of property law, the implications of a quiet title action extend to various scenarios. For instance, a case highlighted the court's meticulous review process, underscoring the importance of a clear legal cause of action and the justiciability of the issues at hand. The case also emphasized that a project's environmental impact, as defined under the California Environmental Quality Act (CEQA), must meet the criteria of involving a discretionary decision by a public agency, revealing the nuanced legal landscape surrounding property and development.
Furthermore, recent news underscores the relevance of this process in contemporary legal debates. The U.S. Supreme Court's engagement with Sheetz v. County of El Dorado brings to the forefront the constitutionality of conditions imposed by local governments on development permits, which may inadvertently affect property rights and quiet title actions.
Real-world cases, such as Orlando Capote's struggle in Coral Gables, demonstrate the personal impact of property disputes and the importance of a clear title. His home, a Mediterranean-style abode enveloped by modern development, stands as a testament to the complexities and emotional weight of property ownership disputes.
Echoing this sentiment, expert commentary asserts the significance of legal support in real estate transactions, emphasizing that a can provide invaluable guidance through the intricate web of property laws and regulations. The attorney's expertise ensures that contractual terms are scrutinized and negotiated to protect an individual's interests, a practice particularly pertinent when dealing with a quiet title action.
In summary, quiet title actions are not only a legal formality but a fundamental procedure for asserting and protecting property ownership. The process is buttressed by case law, contemporary legal challenges, and the expertise of real estate attorneys, all of which contribute to the fair and lawful resolution of property disputes.
Why File a Quiet Title Action?
serve as a remedy for various complex issues related to property ownership. For example, when the ownership of a property is disputed by several parties, a quiet title action becomes a crucial legal tool to establish the rightful owner. This was evident in the case of 'Over Vitebsk,' a painting by Marc Chagall that was once part of the Museum of Modern Art's collection.
The painting's provenance was challenged due to its complex history involving transfers during the Nazi era, leading MoMA to ultimately return the painting to the heirs of the original gallery owner.
Addressing is another significant reason for filing a quiet title action. Defects can range from incorrect information to missing documents that cast doubt on the legitimacy of the title. Such defects can impede transactions, similar to the challenges faced by Dr. Nathan Connolly and Dr. Shani Mott, who encountered an undervaluation of their property due to racial bias.
Their settlement with the mortgage lender not only rectified their personal situation but also resulted in policy changes to prevent future discrimination.
Lastly, [quiet title actions](https://blog.parseai.co/10-benefits-of-gis-software-for-land-service-companies) can remove any ',' which refers to any claim or encumbrance that may impair the owner's ability to enjoy full rights to the property. These clouds can be liens, unresolved claims, or other issues that create uncertainty. The resolution of such matters is crucial for the property's marketability, as clear ownership is necessary for any future sales or transfers.
The return of the Chagall painting, valued at $24 million, and the subsequent legal dispute over the restitution company's fees, illustrates the financial significance that a clear title holds in the realm of high-value assets.

Steps in the Quiet Title Process
Navigating the quiet title process can be intricate and requires a methodical approach. For those unfamiliar, a is a legal proceeding used to clarify the ownership of real estate when there are competing claims or unclear history. It's essential to understand that this procedure is not merely a formality but a significant legal process that can have considerable implications for .
One illustrative case involves an American client residing in Japan, who sought to purchase an Akiya, or abandoned property, in the scenic Chiba Prefecture. The quest for the ideal property began with an investment of ¥220,000 and entailed rigorous research and property vetting, demonstrating the complexity and dedication required in .
This example underscores a vital piece of advice for anyone embarking on a real estate journey: 'People need to do their research and find out what their rights are and advocate for themselves.' The quiet title action, much like other real estate transactions, demands a comprehensive understanding of one's legal stance to navigate the process effectively.
Moreover, real-life scenarios, such as the saga of Kim Zolciak and Kroy Biermann's legal and financial struggles over the sale of their mansion, highlight the real-world complexity and urgency often associated with property disputes. Such cases serve as cautionary tales of the importance of legal diligence in property matters.
In the realm of commercial real estate, the stakes are equally high. Savills, a leading real estate service provider, emphasizes the value of in-depth market research and expert analysis to make informed decisions. Similarly, , with over a century of experience, showcases the need for innovative technology and comprehensive data to navigate the evolving landscape of real estate transactions.
In conclusion, whether it's a screenwriter ensuring the legal clearance of a script, a whistleblower considering the implications of reporting wrongdoing, or a property buyer clarifying title ownership, the common thread is clear: meticulous research, expert advice, and legal knowledge are paramount in securing one's interests in any real estate undertaking.

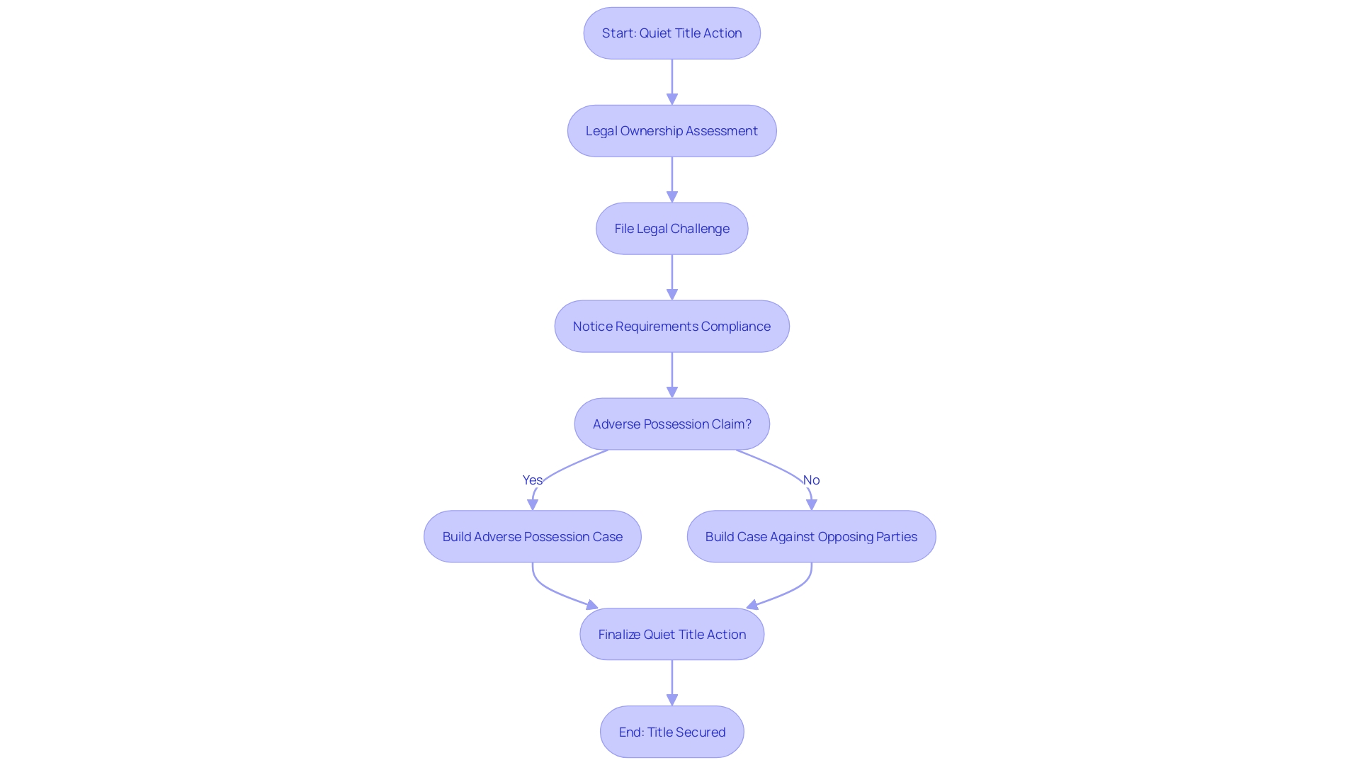
Step 1: Researching Ownership and Title Issues
Embarking on a necessitates a meticulous examination of the property's historical ownership records to unearth any latent . This critical evaluation includes an extensive review of , a comprehensive title search, and an in-depth investigation of existing liens or encumbrances that may cloud the property's title. The accumulation of this pertinent data serves as the bedrock for constructing a compelling , ensuring that any challenge to the property's title can be addressed with a well-founded argument based on solid evidence and thorough due diligence.
Furthermore, with the real estate landscape constantly evolving, underscored by recent cases such as Sheetz v. County of El Dorado, it's evident that legal precedents and land use regulations continue to shape property rights and the implications for title research. As we advance into 2024, amidst the backdrop of a fluctuating housing market and heightened instances of wire fraud, the becomes even more paramount. The industry developments highlight the necessity for an unassailable quiet title action, one that is substantiated by robust research and an understanding of the nuanced legal environment surrounding .

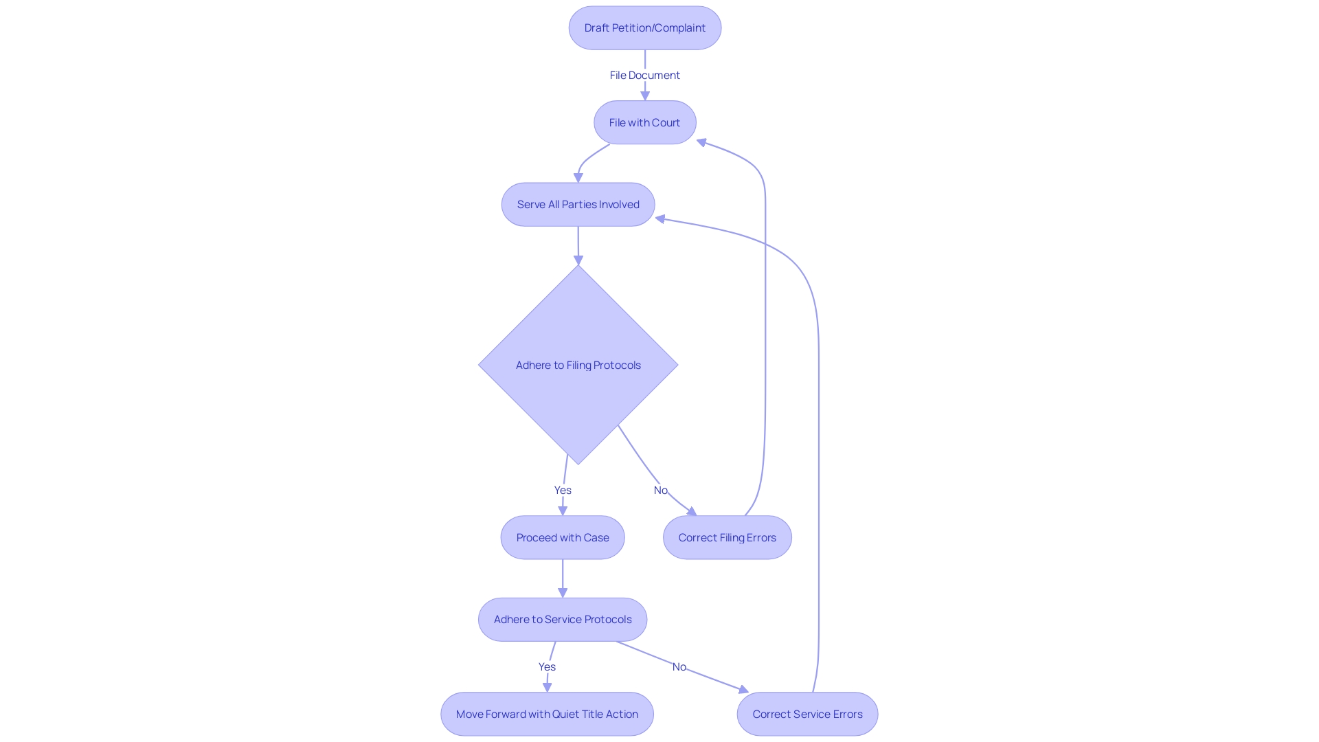
Step 2: Drafting a Quiet Title Petition or Complaint
The creation of a or complaint is a pivotal moment in asserting your rights over a property. This document must be meticulously drafted to encapsulate all the . It should provide a comprehensive description of the property, elucidate the foundation of your ownership claim, and identify all parties involved in the dispute.
As the landscape evolves, understanding and adhering to the of your jurisdiction becomes even more critical.
For instance, California's 2024 Real Estate Law, which is divided into four parts covering various code sections relevant to real estate, dictates that industry professionals must be well-versed in these statutes and regulations. Such knowledge is paramount when drafting legal documents that align with the latest legal standards.
Moreover, the importance of accuracy and cannot be overstated. Savills, a leading real estate service provider since 1855, emphasizes that real estate decisions must be informed by in-depth research and market-leading analysis. This principle holds true when drafting a quiet title petition, as any oversight could have .
Indeed, the real estate industry is not only about properties but also the people it serves. Personal stories, like that of Anabel and her daughter, who faced the sale of their rented home, underscore the human aspect of real estate transactions and the necessity for individuals to be well-informed about their rights, as highlighted in the case studies provided.
In light of these considerations, it's evident that drafting a quiet title petition is not merely an administrative task but a strategic move that requires thorough legal understanding, precise documentation, and an awareness of the human components at play in property disputes.

Step 3: Filing and Serving the Quiet Title Lawsuit
Commencing a quiet title action requires meticulous attention to procedural details. This legal maneuver begins with the that articulates the claim to the . The next critical step is filing this document with the court that has jurisdiction over the property in question.
Alongside filing, it's imperative to serve all parties entangled in the title dispute, which effectively kickstarts the legal proceedings and alerts said parties of the pending action.
Adherence to precise filing and service protocols is paramount, as any deviation could potentially derail the progress of the lawsuit. These processes are governed by strict timelines and standards, which mirror the seriousness of rectifying . The importance of these initial steps cannot be overstated, as they lay the groundwork for resolving ownership issues and ensuring the sanctity of real estate transactions.
These actions resonate with the broader principles of property law, which advocate for clarity and fairness in ownership rights. As highlighted by recent legal scholarship and court decisions, the necessity for clear title is a foundational element to the stability and equity of property ownership—principles that are upheld through the diligent execution of .

Step 4: Obtaining a Final Judgment
Achieving a clear title through a is an essential process for property owners to cement their rights and eliminate disputes. This legal path ensures that any issues regarding conflicting claims to property ownership are definitively resolved. By presenting a compelling case, supported by substantial evidence, property owners can persuade the court to issue a final judgment that establishes their rightful ownership, extinguishing any other claims.
A case in point involved a dispute over two properties, where one was purchased solely by a husband before his marriage, and the other was co-owned with his brother, raising questions of beneficial interest. In another instance, Carla B. Monteiro's commitment to owning a home was fueled by her family's past eviction, a poignant reminder of the security homeownership can offer. These examples underscore the significance of the judicial process in confirming ownership and protecting one's investment in real estate.
With the real estate industry recognizing the achievements of influential attorneys and the ongoing legal battles, such as the , the landscape of property law continues to evolve. For those navigating this complex terrain, understanding the importance of a , which affirms that property is free of encumbrances and financial claims, is paramount. As the real estate sector advances, with companies like First American leading the digital transformation, the role of quiet title actions in safeguarding remains a cornerstone of property law.

Special Considerations and Potential Pitfalls
Engaging in a is a strategic move for , but it's not without its intricacies. For instance, can arise, much like what screenwriters encounter when ensuring their scripts are free of legal entanglements. The process demands a keen eye for detail and rigorous legal scrutiny, similar to the Script Legal Research Report in the entertainment industry which identifies potential legal issues within a screenplay.
Additionally, it's crucial to be aware of the notice requirements that vary by jurisdiction, as overlooking these could lead to procedural setbacks. This attention to procedural detail is akin to the thoroughness required in the , where in-depth analysis and adherence to guidelines are paramount for firms like Savills and First American Financial Corporation, both known for their comprehensive services and global expertise.
Moreover, quiet title actions can be further complicated by adverse possession claims. These situations require a robust legal strategy and evidence, much like the complex cases that tourism and visitor industries sometimes face, where a deep understanding of the law is essential to manage potential litigations effectively.
Finally, anticipate that opposing parties could present a formidable challenge to your claim. Here, drawing parallels with the business world, where companies like Gofaizen & Sherle anticipate market shifts and strategize accordingly, building a strong case is critical to success. The objective is to navigate the quiet title process with the same precision and foresight as these businesses approach their strategic planning and legal compliance.

Cost and Timeframe of a Quiet Title Action
Navigating the legal landscape of s requires a nuanced understanding of property law, and the costs and duration of such proceedings can be influenced by a multitude of factors. The complexity of the dispute, local jurisdictional variations, and the level of cooperation between parties involved are all pivotal elements that can shape the trajectory of a .
For those embarking on such a legal journey, it is essential to recognize the value of . A seasoned real estate attorney offers not only representation but also a strategic advantage in drafting and negotiating contracts. Their expertise in real estate law, which is notably intricate and varies by state, ensures that one's rights and interests are meticulously safeguarded.
, by their nature, involve substantial financial stakes and legal intricacies, making the role of an attorney indispensable. From the initial contract review to the final negotiations, an attorney's nuanced comprehension of local regulations, zoning laws, and contract law is a critical asset.
Furthermore, market trends and industry analyses underscore the significance of informed decision-making in real estate endeavors. With the real estate service sector advancing rapidly, as evidenced by companies like First American Financial Corporation showcasing a revenue of $7.6 billion in 2022, and Savills' global expansion, the need for astute legal guidance has never been more pronounced.
Given the variability and the intricate nature of real estate litigation, consulting with a real estate attorney to assess the potential costs and timeline of a quiet title action in your specific context is not only advisable but could prove to be a pivotal decision in ensuring a favorable outcome.

Can You Handle a Quiet Title Action Yourself?
Engaging the expertise of a qualified in the process of a quiet title action is not just a recommendation but a crucial step in safeguarding your interests. The subtleties and complexities of real estate law demand a professional who can navigate the intricate legal landscape effectively. A seasoned attorney will be instrumental in reviewing, drafting, and negotiating legally binding contracts, tailored to your unique situation and ensuring that all are met.
Real estate transactions not only represent a significant financial commitment but also involve an array of potential risks and legal procedures that could overwhelm the uninitiated. The support of an attorney versed in local regulations, zoning laws, and other legal specifics cannot be underestimated—especially when you consider that real estate law varies from state to state. An attorney's in-depth knowledge can be the defining factor in the protection of your .
Moreover, with the advent of technology, finding a reputable real estate attorney has become more accessible. A simple online search can yield a list of nearby legal experts. However, it's important to conduct thorough due diligence, seeking out an attorney who not only has a strong grasp of the law but also understands the nuances of the property market, including current trends and forecasts.
The advocacy of a real estate attorney becomes particularly evident through case studies, such as the experience of tenants dealing with the sale of their rented homes. The legal guidance provided by an attorney ensures that their rights, such as privacy concerns during the sale process, are respected and upheld. This level of personalized legal counsel underscores the invaluable role of real estate attorneys in ensuring that all parties' rights are acknowledged and protected during property transactions.

Enforcing the Judgment and Recording the Title
Achieving a final judgment that declares you as the rightful owner is a crucial step towards solidifying your claim over a property. However, it's not the last step. To fully enforce your , it's imperative to follow through with a few additional tasks.
These include , which is distinct from the property deed and serves as the definitive proof of ownership. Additionally, to reflect the new title status and notifying all relevant parties of the change are essential actions. This meticulous approach aligns with recent legal developments, such as the innovative measures in Uzbekistan where, from 2024, property transactions will utilize videoconferencing and electronic digital signatures, eliminating the need for physical document submission.
Similar diligence in recording and enforcing judgments ensures that your but also protected against future disputes and legal challenges.

Conclusion
A quiet title action serves as a crucial legal proceeding to establish ownership of real property and resolve conflicting claims. This process plays a vital role in clarifying property ownership, providing peace of mind and legal certainty. Quiet title actions address defects in property titles and remove encumbrances that impair ownership rights, serving as a remedy for complex issues related to property ownership.
Navigating the quiet title process requires meticulous research, drafting of legal documents, filing and serving the lawsuit, and obtaining a final judgment. Attention to detail, awareness of potential pitfalls, and the expertise of a seasoned real estate attorney are essential. While it may be tempting to handle a quiet title action oneself, the intricacies of real estate law make it crucial to seek the guidance of a qualified attorney to safeguard one's interests.
Achieving a final judgment is not the end of the process. Enforcing the judgment and recording the title are crucial steps to solidify ownership rights. These actions ensure that property ownership is protected against future disputes and legal challenges.
Understanding the nuances of quiet title actions and seeking expert legal support are paramount in navigating the complex landscape of property ownership disputes.
In conclusion, a quiet title action is a significant legal procedure for establishing and protecting property ownership rights. The process involves thorough research, expert documentation, and the guidance of a qualified real estate attorney. By following these steps and enforcing the judgment, property owners can achieve legal certainty and ensure the sanctity of their property rights.
Frequently Asked Questions
What is a quiet title action?
A quiet title action is a judicial proceeding used to resolve conflicting claims or ambiguities regarding the ownership of real property. It results in a court judgment that clarifies and establishes a party's title to the property, thus providing legal certainty and peace of mind.
Why would someone file a quiet title action?
Quiet title actions are filed to remedy issues such as disputed property ownership, defects in the property title, or to clear any 'cloud on title' like liens or unresolved claims. These actions are important for asserting and protecting property ownership, ensuring marketability for future sales or transfers, and for resolving high-value asset disputes.
What are some real-world examples of situations requiring a quiet title action?
Examples include the case of a painting with disputed provenance involving transfers during the Nazi era, a property undervalued due to racial bias, or personal property disputes such as Orlando Capote's struggle in Coral Gables with his Mediterranean-style home encompassed by modern development.
Can you describe the quiet title process?
The quiet title process involves several steps: 1. Researching ownership and title issues by examining historical records and investigating existing liens or encumbrances. 2. Drafting a quiet title petition or complaint that clearly states the ownership claim and identifies all disputing parties. 3. Filing and serving the lawsuit to the relevant parties and the court with jurisdiction over the property. 4. Obtaining a final judgment from the court that establishes rightful ownership and extinguishes other claims.
Are there any special considerations or potential pitfalls in a quiet title action?
Yes, one must pay attention to jurisdiction-specific notice requirements and be prepared for potential challenges from opposing parties. Issues such as adverse possession claims may also complicate the process, and therefore a robust legal strategy and evidence are crucial.
How much does a quiet title action cost and how long does it take?
The cost and duration of a quiet title action vary based on factors like the complexity of the dispute, jurisdictional variations, and cooperation level between parties. Legal counsel can provide a more precise assessment based on your specific situation.
Is it necessary to hire a real estate attorney for a quiet title action?
While it's possible to handle a quiet title action without an attorney, it is highly recommended to engage one. Real estate attorneys have the expertise to navigate the complex legal landscape, draft and negotiate contracts, and ensure that all legal requirements are met, providing a strategic advantage.
What should be done after obtaining a final judgment in a quiet title action?
After obtaining a final judgment, it's important to record the title and update official records to reflect the new title status. This enforces your ownership rights and protects against future disputes.