Introduction
When it comes to securing real estate, a thorough title search is essential. It involves a meticulous examination of public records to establish a clear ownership history and ensure that the property is free from any liens or legal issues that could affect ownership rights. In this article, we delve into the intricacies of title searches, including the factors that affect their duration, the common causes of delays, and why enlisting professional title researchers is crucial.
We also explore the steps involved in the title search process and what happens after the search is completed. Additionally, we highlight the importance of resolving title defects and the role of title insurance in protecting property rights. So, whether you're a director of title research or simply interested in understanding the complexities of real estate transactions, this article provides authoritative and knowledgeable insights into the world of title searches.
What is a Title Search?
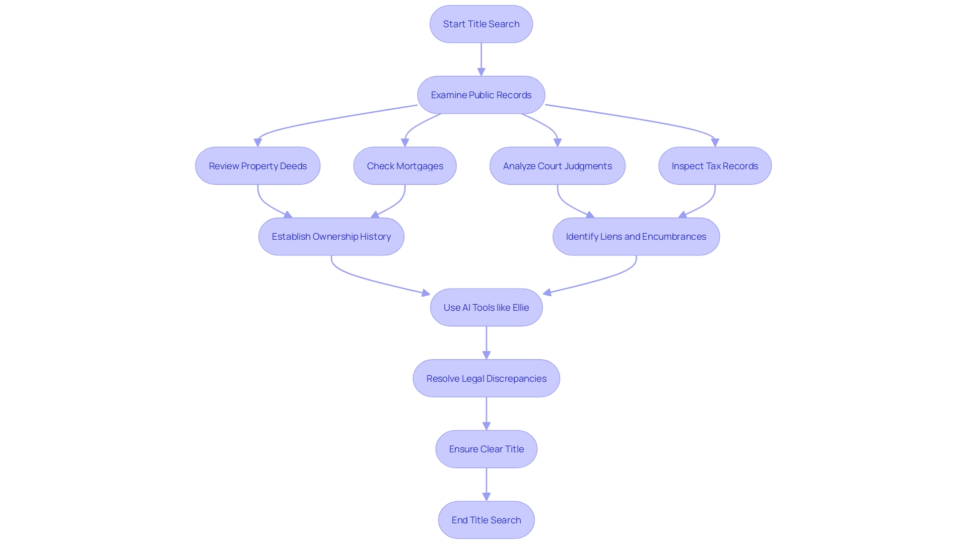
Executing a thorough is a fundamental component in securing . It entails a meticulous examination of public records to establish an unambiguous history of ownership. This process is absolutely necessary to certify that the [real estate](https://blog.parseai.co/10-benefits-of-gis-software-for-land-service-companies) in question is devoid of any liens, encumbrances, or legal discrepancies that could potentially impede ownership rights or its marketability. Important documents like deeds, mortgages, court judgments, and tax records are carefully examined to gather a thorough history of the premises' past. Real-world cases highlight the complexity and attention to detail required in [title search](https://blog.parseai.co/10-benefits-of-affordable-land-and-title-management-software)es. For example, in Chiba Prefecture, Japan, the acquisition of an Akiya necessitated the review of hundreds of listings to fulfill the specific criteria of a client. It's not only about discovering the correct real estate but also making sure that the history of the premises does not harbor any issues that could affect future ownership. In the modern era, advancements like the , Ellie, are revolutionizing the industry by expediting tasks that would traditionally take hours, thus empowering professionals to enhance their productivity and concentrate on high-value aspects of their work. As the sector progresses, the importance of conducting inquiries on property rights persists, guaranteeing the authenticity of real estate deals and upholding the confidence of purchasers and financial institutions alike. Utilizing technology and expert knowledge, are the foundation of thorough examination, protecting transactions from possible legal complications and enhancing the general state of the housing market.

Factors Affecting the Duration of a Title Search
Comprehending the durations involved in is crucial for a smooth real estate transaction. The length of these investigations can vary, mainly affected by the ownership history of the premises. For example, properties with multiple ownership transfers or prior legal disputes require more comprehensive investigations, subsequently lengthening the procedure. The First American Financial Corporation, a prominent organization with a history of more than 130 years in the industry, highlights the significance of to accelerate investigations. Their efforts to undergo a are evident in the effectiveness and precision of examining the names of , particularly when compared to areas with less computerized systems, where dependence on tangible records can cause delays.
The accessibility of is another pivotal factor that can influence the duration of searches. While some regions benefit from fully digitized records, others may not, affecting the speed of acquiring necessary information. As reported by the American Land Title Association (ALTA), advocacy at the national and state levels is key to improving these processes. ALTA’s involvement with lawmakers and regulators aims to enhance the land ownership industry, emphasizing the necessity for advancements in this area.
Reflecting this feeling, recent data from First American indicate a total revenue of $7.6 billion in 2022, showcasing the substantial size and influence of the industry. The strength of the finances is evidence of the important function that have in property dealings, both at home and abroad.
Common Causes of Delays in Title Searches
Delays in can often be attributed to various systemic issues. A lack of complete information in public records is a primary culprit. For example, if important documents are not easily accessible or contain errors, the investigation process is prolonged as additional steps are taken to ensure accurate and thorough data. Variability in can also impact the expediency of obtaining necessary documents. Some states have more efficient systems in place that facilitate quicker access to documents than others, as indicated by the American Community Survey, which provides detailed data on social, economic, demographic, and housing characteristics.
Furthermore, discrepancies in , such as mismatched names, incorrect addresses, or erroneous legal descriptions, can cause significant hold-ups. These must be resolved to successfully complete the investigation. Legal complexities can worsen these delays; the intricate language used in document headings can present challenges in interpretation, potentially prolonging the procedure even more.
Recent legal cases underscore the importance of transparency and efficiency in . For instance, the Moehrl lawsuit against the National Association of Realtors brought attention to worries about industry practices that could lead to unnecessary expenses and inefficiencies, such as those associated with property investigations and real estate dealings. This litigation illustrates the necessity for clarity and the potential impact of systemic issues on the cost and time frames of real estate processes.
Professionals in the industry rely on resources like the American Land Title Association (ALTA) to stay informed about legal developments and industry news that may impact investigations of property ownership. ALTA advocates for its members at both the national and state level, emphasizing the significance of fair and transparent practices. Therefore, it is essential for those engaged in investigations related to ownership to stay updated on laws, judicial rulings, and standards in the field to reduce delays and maintain the credibility of transactions.
Understanding the Title Search Process
Conducting a is a meticulous process that involves several critical steps. At first, the task starts with identifying the particular asset in question and gathering all relevant documents associated with it. These documents provide the basis for a thorough examination to chart the history of ownership and highlight any possible complications that may arise. After this examination, a report or abstract is carefully crafted, encapsulating the results of the search. This document plays a crucial role by highlighting any that must be resolved before the sale or transfer of the asset. Essentially, the document serves as the cornerstone in protecting the interests of all parties engaged in the real estate transaction, guaranteeing that the property ownership is clear of any burdens or legal obstacles that could endanger the sale.

Why a Professional Title Search Matters
Seeking the assistance of professional researchers with specialized knowledge is essential, as they possess to analyze complex records, clarify legal terminology, and identify any potential warning signs that may go unnoticed by others. Their thorough investigation results in producing comprehensive reports, which identify any encumbrances or discrepancies that need to be resolved before completing a real estate transaction. Notably, the American Land Title Association (ALTA) has been instrumental in providing educational resources and advocating the adoption of to propel the industry forward. These have greatly enhanced the effectiveness and productivity of research on property and the safeguarding of rights. In addition, ALTA actively informs its members about like wire fraud, guaranteeing the trustworthiness and dependability of research procedures. Such vigilance is echoed by industry leaders, like First American Financial Corporation, which has been recognized for its commitment to innovation and excellence in providing settlement solutions.
How Long Does a Title Search Typically Take?
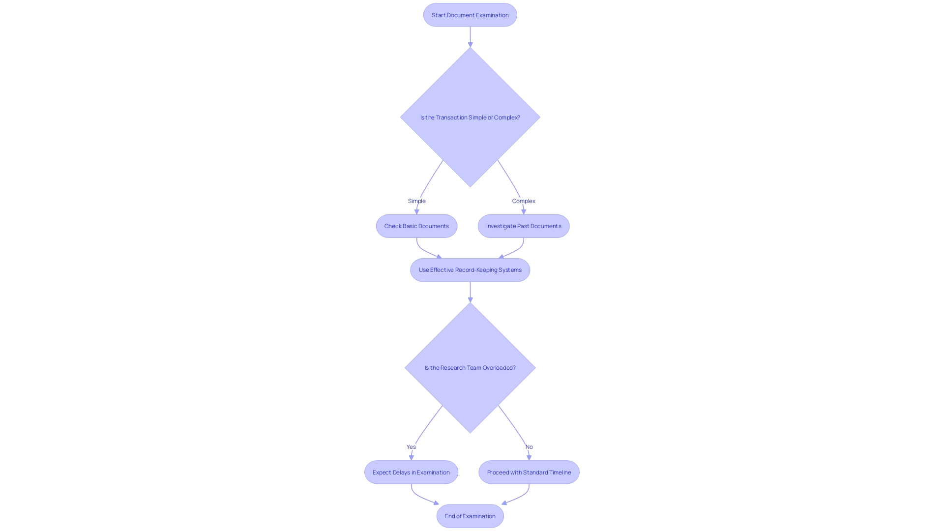
When evaluating the timeline for completing a , it's crucial to comprehend that the procedure is not universally applicable. A multitude of elements can affect the duration, from the simplicity of the transaction to the intricacies of the title itself. In straightforward cases, where the property's history is well-documented and free from complications, the investigation can be concluded relatively rapidly, often within a matter of days. On the other hand, more intricate scenarios—such as those with intricate ownership backgrounds—may require a more extensive exploration of past documents, prolonging the duration required to finalize the investigation to a few weeks or longer. Additionally, the effectiveness of the jurisdiction's record-keeping systems and the current workload of the team responsible for researching titles are also crucial elements that can impact the length of the investigation. Prominent players in the industry, such as , highlight the significance of implementing effective systems that can greatly expedite the process of examining . Keeping abreast of industry changes, such as advancements in , and being vigilant about issues like wire fraud, are crucial for staying ahead in an ever-evolving field. This comprehensive method guarantees that every examination of the subject is as meticulous and prompt as can be, addressing the requirements of all parties involved in the real estate transaction.

What Happens After a Title Search?
After conducting a thorough search for ownership rights, the resulting report summarizes the findings of the search. This pivotal document highlights any discrepancies or encumbrances uncovered, providing a comprehensive overview for all stakeholders in the . This includes not only the buyer and seller but also extends to and legal counsel. With the report serving as a cornerstone document, it empowers these parties to make , addressing any issues preemptively to ensure a . As the real estate industry continues to innovate and evolve, prominent companies like First American Financial Corporation emphasize the significance of utilizing extensive data resources and to enhance the search and reporting of . Such advancements are not only enhancing the efficiency of transactional processes but are also contributing to a more transparent and reliable real estate ecosystem.

Common Title Issues That Can Delay a Real Estate Closing
Real estate transactions can be intricate and are susceptible to various delays, particularly due to . For instance, liens or encumbrances present significant hurdles. These can originate from unpaid obligations such as taxes, mortgages, or judgments against the property owner. Prior to transfer, these liens must be satisfactorily resolved, a process that can be both time-consuming and complex. Legal disputes or claims further complicate matters, introducing a layer of uncertainty that can derail the anticipated closing timeline.
Moreover, inaccuracies or discrepancies in the document headings, such as typographical errors in names or flawed legal descriptions, contribute to delays. These may seem trivial but can lead to to ensure the integrity of the document. In fact, such issues can be so problematic that they lead to unexpected and costly consequences, like the inability to move into a new home due to unresolved ownership disputes or the expiration of a mortgage rate lock amidst a protracted closing.
It is worth noting that the ramifications of these delays are not merely inconveniences; they carry tangible financial risks. CoreLogic reports that with approximately 75% coverage of U.S. foreclosure data, the prevalence of such issues is not to be underestimated. With a significant proportion of homes owned outright, it's clear that any impediment to the smooth transition of ownership can have far-reaching implications.
These challenges emphasize the significance of , which protects against financial loss caused by defects in ownership documentation. This insurance is a crucial element of the transaction, providing a unique payment during closing that guarantees unambiguous rights. As the industry anticipates an influx of new home purchases and refinances, comprehending the complexities of insurance regarding property rights and its role in safeguarding against defects becomes paramount.
In light of these complexities, professionals in the field must remain vigilant and well-informed about the legalities governing real estate, such as the Servicing of mortgage loans and administration of escrow accounts under 12 USC Section 2605 or Section 6. Familiarity with these regulations is crucial in navigating and resolving efficiently and effectively, ensuring a smooth and timely closing process.
The Importance of Resolving Title Defects
Dealing with defects in the address before completing a real estate transaction is crucial for legal validity and peace of mind. can lead to contentious ownership disputes, hinder the ability to secure financing, and create obstacles when attempting to sell the real estate later on. Through prompt and thorough resolution of these issues, both buyer and seller can confidently complete the transaction, assured that the is free from liens and transferable. The significance of a clear ownership is emphasized by the dedication of prominent players in the sector, such as First American Financial Corporation, which offers extensive ownership, settlement, and risk solutions. As mentioned in industry news, insurance companies that actively participate in identifying and resolving defects in property ownership rights help preserve the integrity of the market and safeguard against future claims. This proactive approach is reflected in the company's financial performance, with First American reporting $7.6 billion in revenue in 2022, and its recognition as an innovator in the field. Furthermore, the recent case of a client seeking an Akiya in Japan highlights the tailored nature of es, where individual requirements and local challenges necessitate expert guidance to ensure clear rights to the real estate. Industry professionals, therefore, must stay well-informed of the legal landscape, as noted by the American Land Title Association (ALTA), which emphasizes the value of legal analysis and legislative advocacy for the protection of property rights across the nation.

Conclusion
In conclusion, a thorough title search is essential for securing real estate and ensuring clear ownership rights. It involves examining public records to establish a comprehensive ownership history and identify potential issues. Delays in title searches can occur due to incomplete information, discrepancies in ownership details, and legal complexities.
Professional title researchers play a crucial role in navigating complex records and generating comprehensive reports.
Enlisting their expertise, staying informed about legal developments, and resolving title defects are key to a seamless transaction. Title insurance protects against financial loss due to defects and ensures clear property rights. Addressing title issues before finalizing a transaction is crucial to avoid disputes and obstacles.
To summarize, a thorough title search, conducted by professionals, is vital for securing real estate. It requires expertise, staying informed, and resolving defects. Title insurance safeguards against financial loss and ensures clear property rights.
By following these steps, real estate transactions can proceed smoothly and reliably.
Contact our professional title researchers today to ensure a seamless real estate transaction.
Frequently Asked Questions
What is a title search?
A title search is a meticulous examination of public records to establish a clear history of ownership for a property. It ensures that the real estate is free of liens, encumbrances, or legal issues that could affect ownership rights or marketability.
Why is conducting a title search important?
Conducting a title search is crucial to confirm that there are no hidden issues with the property’s ownership history that could impede future transactions or ownership rights. It protects all parties involved in the real estate transaction.
What documents are typically examined during a title search?
Important documents reviewed during a title search include deeds, mortgages, court judgments, and tax records. These documents help to provide a comprehensive history of the property.
How long does a title search typically take?
The duration of a title search can vary based on the complexity of the property’s ownership history. Simple cases may take a few days, while properties with complicated histories may require several weeks.
What factors can cause delays in title investigations?
Delays can occur due to incomplete information in public records, discrepancies in property ownership details, or legal complexities in document interpretation. Variability in state laws and the efficiency of local record-keeping systems also play a role.
How do technology and advancements like AI affect title searches?
Technological advancements, such as AI tools, streamline the title search process by expediting traditionally time-consuming tasks. This allows professionals to focus on more complex aspects of the investigation, enhancing overall productivity.
What is the role of organizations like the American Land Title Association (ALTA)?
ALTA advocates for advancements in the land ownership industry, provides educational resources, and informs its members about legal developments affecting title investigations. They strive for efficiency and transparency in property transactions.
What is the significance of the title search report?
The title search report summarizes the findings of the investigation and highlights any discrepancies or encumbrances that must be resolved before a real estate transaction can proceed. It is essential for informed decision-making by all parties involved.
What are title defects, and why are they concerning?
Title defects are issues in the ownership records that can lead to disputes, hinder financing, and complicate future sales. Resolving these defects is crucial to ensure clear ownership and a smooth transaction process.
How can insurance protect against title defects?
Title insurance safeguards property owners against financial loss resulting from defects in ownership documentation. It provides protection during the closing process, ensuring that ownership rights are clear and transferable.
What are the implications of delays in real estate transactions due to title issues?
Delays can lead to significant financial risks, such as the inability to move into a new home or the expiration of a mortgage rate lock. They can also increase costs associated with protracted legal discussions or unresolved ownership disputes.
How important is it for industry professionals to stay informed about legalities and advancements in title search practices?
Staying informed is essential for navigating title-related issues effectively and ensuring a smooth closing process. Familiarity with current laws and industry best practices helps reduce delays and maintain the credibility of transactions.