Introduction
The integrity of a chain of title is fundamental to the security and transparency of real estate transactions. A chain of title meticulously records the ownership history of a property, ensuring that every transaction and transfer is documented to establish clear and undisputed ownership. This article delves into the significance of maintaining a robust chain of title, the potential causes and repercussions of breaks in the chain, and the necessary steps to rectify such issues.
Real-world examples, such as the case of Craig Adams in Raleigh, North Carolina, where a homeowner faced fraudulent deed transfers despite being current on his mortgage, underscore the importance of vigilant title research and cybersecurity measures. By exploring these aspects, title professionals and property owners can better understand the critical role of accurate title documentation in safeguarding property rights.
What is a Chain of Title?
A series of rights reflects the chronological development of possession for a particular parcel of real estate, and transfer that has taken place over time. This detailed documentation is essential for confirming and ensuring the property remains free from disputes or claims. A significant instance is that of Craig Adams in Raleigh, North Carolina, who found that the deed to his multi-million dollar residence had been fraudulently transferred to an unknown individual despite being up to date on his mortgage and taxes. This situation emphasizes the significance of and verification processes. As per industry news, professionals in this field invest considerable time and resources to safeguard , yet difficulties continue, as shown by the inability of the Register of Deeds to confirm the legal validity of documents due to the immense quantity of papers handled each day. This highlights the continual necessity for strict and awareness against to protect real estate transactions.

Causes of Breaks in the Chain of Title
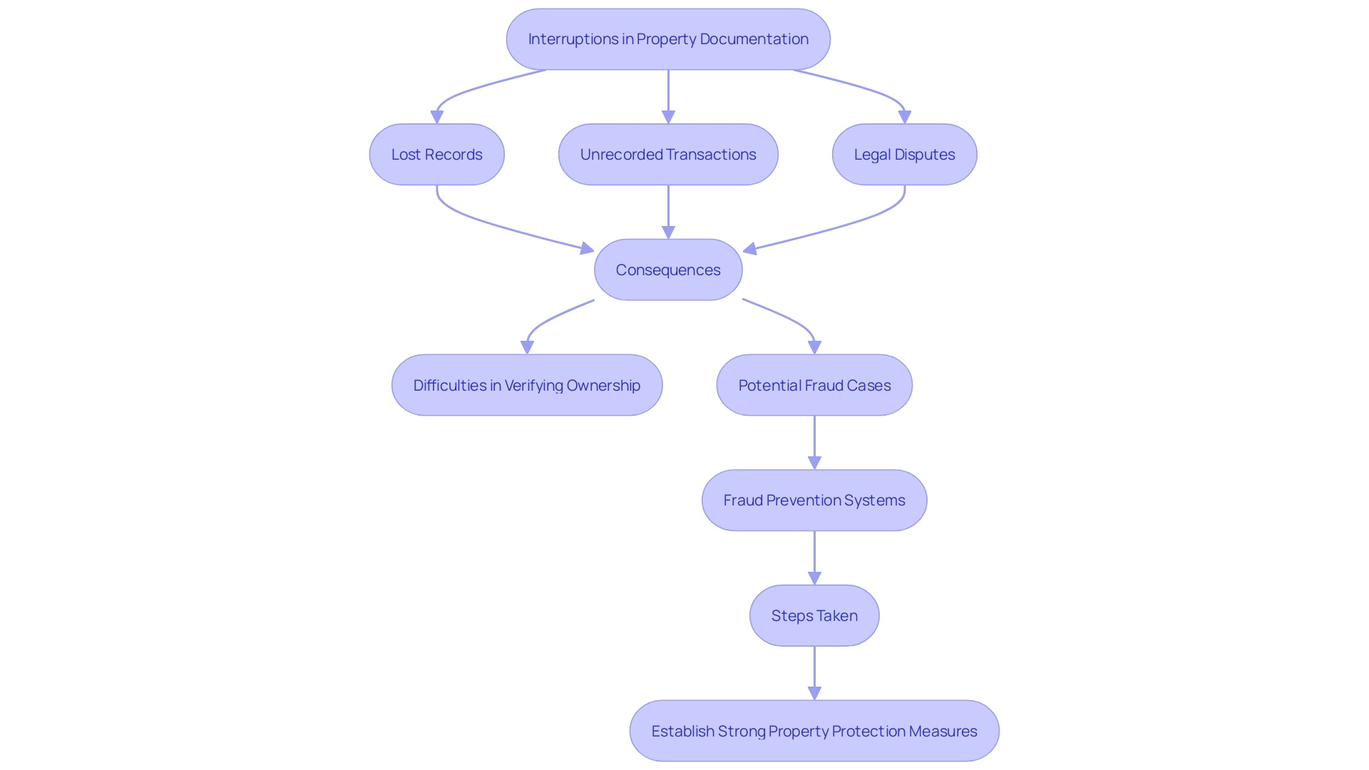
Interruptions in the can happen for numerous reasons, frequently resulting in considerable difficulties in verifying property rights. For instance, missing documentation can result from lost or destroyed records, making it difficult to establish a clear ownership history. In some cases, transactions may fail to be properly recorded, creating gaps that complicate the . Legal issues also play a significant role; disputes over heirs' rights or questions regarding the validity of a deed can introduce challenges.
Errors in the public record contribute to these problems. An example is the case of Craig Adams in Raleigh, North Carolina, who discovered that despite being up-to-date with his mortgage and taxes, the deed to his home had been to a stranger. This incident underscores the severity of fraudulent transactions and their effect on asset ownership. Likewise, the situation in River Oaks where a landowner's lot valued at around $5 million was deceitfully listed for sale illustrates how easily ownership records can be altered.
Fraud prevention systems, like the one provided by the Wake County Register of Deeds office, seek to reduce these risks by notifying owners when documents are filed under their names. However, gaps in such systems can still leave owners vulnerable, as seen when alerts were not triggered due to the homeowner's name not being indexed properly.
Comprehending these risks and establishing strong are crucial actions in securing real estate rights and maintaining the integrity of the chain of rights.

Consequences of a Break in the Chain of Title
The repercussions of a disruption in the can be significant, resulting in obstacles in proving possession, challenges in selling or refinancing the asset, and possible legal conflicts arising from claims made by former proprietors or external parties. Such complications are not just theoretical; real-world examples underline the gravity of these issues. For instance, in Raleigh, North Carolina, a homeowner discovered that despite being up-to-date with his mortgage and taxes, the was fraudulently transferred to a stranger. These kinds of situations can result in significant financial loss and prolonged uncertainty for the current owner. Joshua Martin, proprietor at Atticus Home Buyers, highlights the significance of possessing a to safeguard property rights, particularly in instances of shared possession. The coverage provided by is essential, especially for low- and moderate-income homebuyers, who may otherwise struggle to meet the expenses related to defending their ownership rights against such risks.

Steps to Fix a Break in the Chain of Title
Addressing a break in the chain of ownership requires several crucial steps. Initially, a must be undertaken to identify the break's nature and scope. This involves meticulously examining public records to trace the history of land possession and uncover any discrepancies. Once the break is identified, corrective deeds or affidavits may be necessary to resolve the . These official records assist in making clear and verifying the legitimate possession of the asset. In specific circumstances, legal actions may be necessary to settle ownership conflicts or to 'quiet title,' a legal measure undertaken to affirm a party's rights to real estate against all individuals, thereby 'quieting' any objections or assertions to the claim. This process guarantees that the present owner's rights are legally acknowledged and undisputed, offering clarity and security in transactions involving assets.

Importance of Maintaining an Accurate Chain of Title
Keeping a precise chain of ownership is essential for protecting and facilitating smooth real estate transactions. A well-documented mitigates disputes and instills confidence in buyers regarding the validity of the titles they acquire. The significance of routine assessments and careful documentation cannot be emphasized enough, as they prevent interruptions in the chain and ensure adherence to regulations.
In the evolving landscape of real estate, innovations such as the , which Ernst & Young (EY) highlights, can streamline processes by making traditional steps like notary visits and land transfer taxes obsolete. This approach not only increases market liquidity but also aids in better price discovery by fractionalizing real estate assets, thus providing a clearer fair market value.
Additionally, the role of public facility corporations (PFCs) and the Commercial Property Assessed Clean Energy (C-PACE) program in financing and developing real estate emphasizes the need for a strong comprehension of regulatory frameworks and recent legislative changes. Making sure all participants are properly recorded on the title and having enforceable contracts, such as joint ownership agreements, are crucial actions in safeguarding rights and preventing possible judicial issues. As Joshua Martin from Atticus Home Buyers points out, having clear legal agreements is vital when co-owning properties to handle financial and relational changes effectively.

Conclusion
The integrity of a chain of title is paramount in establishing and protecting property rights. A well-documented chain ensures that ownership is clear and undisputed, preventing potential legal disputes that can arise from breaks or inaccuracies in the title. The case of Craig Adams serves as a cautionary tale, illustrating the severe consequences of fraudulent transactions and the importance of thorough title research and verification.
Breaks in the chain of title can stem from various causes, including lost documentation, recording errors, and fraudulent activity. These issues can complicate property ownership verification and create significant challenges for current owners, including financial loss and the potential for prolonged legal disputes. Implementing robust title insurance and fraud detection mechanisms is essential to mitigate these risks and protect property rights.
Taking proactive steps to address breaks in the chain of title involves conducting comprehensive title searches, rectifying discrepancies through corrective deeds or affidavits, and, when necessary, pursuing legal actions to establish clear ownership. Maintaining an accurate chain of title not only fosters confidence in real estate transactions but also supports innovations in property management and financing, ensuring that all parties involved are protected and informed.
In conclusion, the significance of maintaining a meticulous chain of title cannot be overstated. It is crucial for title professionals and property owners alike to prioritize accurate documentation and regular audits to safeguard against potential threats. By doing so, the integrity of real estate transactions is upheld, fostering a secure and transparent environment for all stakeholders involved.
Frequently Asked Questions
What is the importance of documenting real estate transactions?
Documenting real estate transactions is crucial as it reflects the chronological development of possession for a specific parcel of real estate. This detailed documentation is essential for confirming legal ownership and preventing disputes or claims over the property.
Can you provide an example of ownership fraud?
Yes, a notable example involves Craig Adams from Raleigh, North Carolina. He discovered that the deed to his multi-million dollar residence had been fraudulently transferred to an unknown individual, despite being current on his mortgage and taxes. This case highlights the need for thorough document research and verification processes.
What challenges arise from interruptions in the chain of documentation?
Interruptions in the chain of documentation can stem from lost or destroyed records, improper recording of transactions, and legal disputes over heirs' rights or deed validity. Such issues complicate the title search and can lead to significant difficulties in verifying property rights.
What are the consequences of disruptions in the chain of title?
Disruptions in the chain of title can result in obstacles in proving possession, challenges in selling or refinancing the property, and possible legal conflicts from claims by former owners or external parties. These situations can lead to considerable financial loss and uncertainty for current owners.
How can property owners protect themselves from ownership fraud?
Property owners can protect themselves by utilizing fraud prevention systems, such as notifications from the Register of Deeds office when documents are filed under their names. However, they should also be aware of potential gaps in these systems that could leave them vulnerable.
What steps should be taken if a break in the chain of ownership is identified?
If a break in the chain of ownership is identified, a comprehensive title search should be conducted to understand the nature and scope of the break. This may involve examining public records, filing corrective deeds or affidavits, and, in some cases, pursuing legal action to affirm ownership rights.
Why is maintaining a precise chain of title important?
Maintaining a precise chain of title is vital for protecting property rights and ensuring smooth real estate transactions. A well-documented chain of title reduces disputes and instills confidence in buyers regarding the validity of the titles they acquire.
What innovations are influencing real estate transactions?
Innovations like the tokenization of real estate assets are changing the landscape by streamlining processes and increasing market liquidity. Tokenization can eliminate traditional steps such as notary visits and land transfer taxes, facilitating better price discovery and clearer market values.
How do public facility corporations (PFCs) and financing programs relate to real estate?
Public facility corporations and programs like Commercial Property Assessed Clean Energy (C-PACE) play a significant role in financing and developing real estate. Understanding these regulatory frameworks and recent legislative changes is crucial for all participants involved in real estate transactions.
What is the significance of enforceable contracts in property ownership?
Enforceable contracts, such as joint ownership agreements, are essential for safeguarding property rights, especially in shared ownership situations. They help manage financial and relational changes effectively and prevent potential legal issues.