Introduction
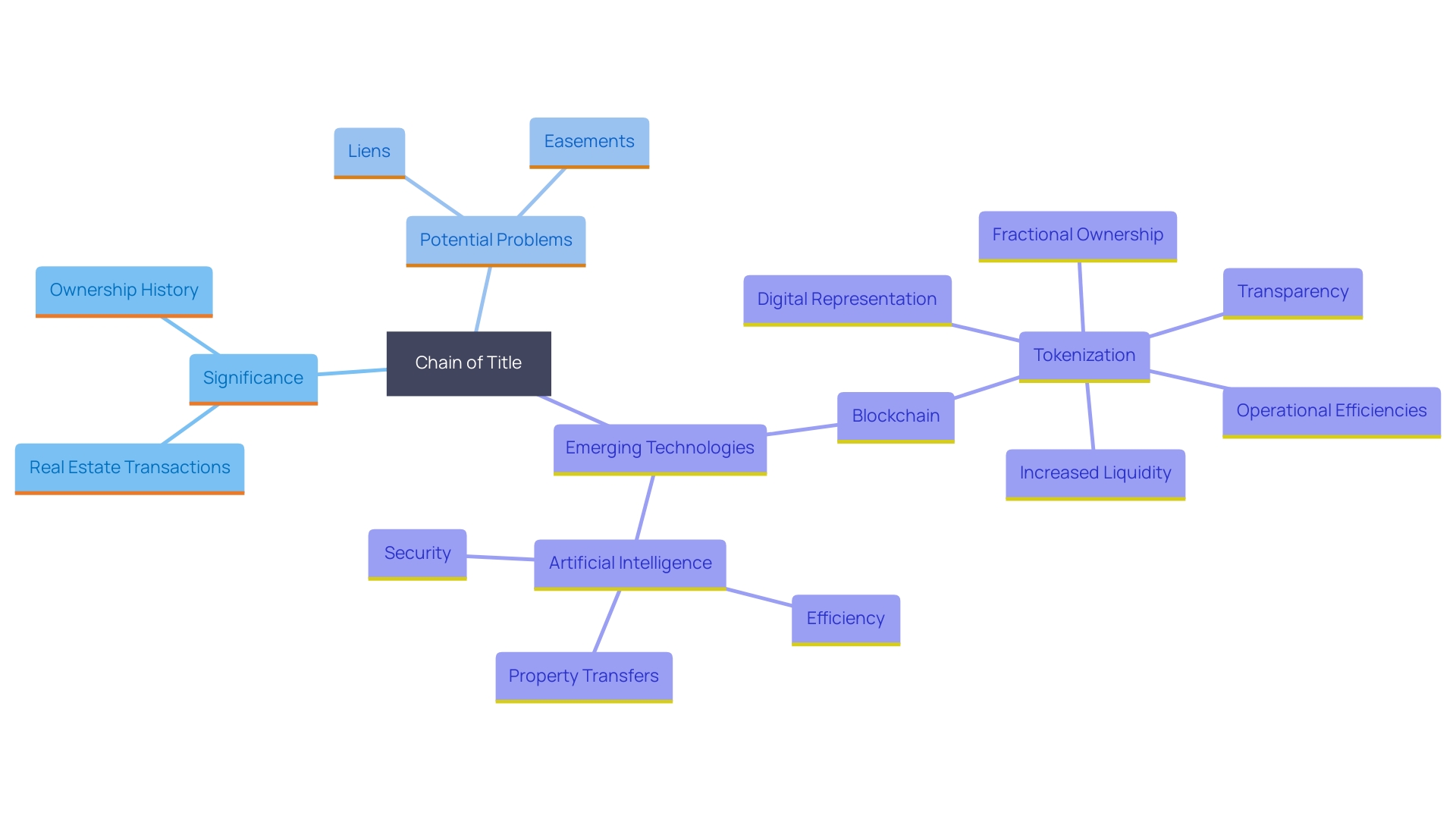
In the realm of real estate, understanding the chain of title is paramount for ensuring seamless transactions and safeguarding ownership rights. A chain of title meticulously documents the chronological history of property ownership, tracing it from the original holder to the current owner. This comprehensive record is critical in verifying that each transfer has been legally executed, thereby preventing disputes and claims.
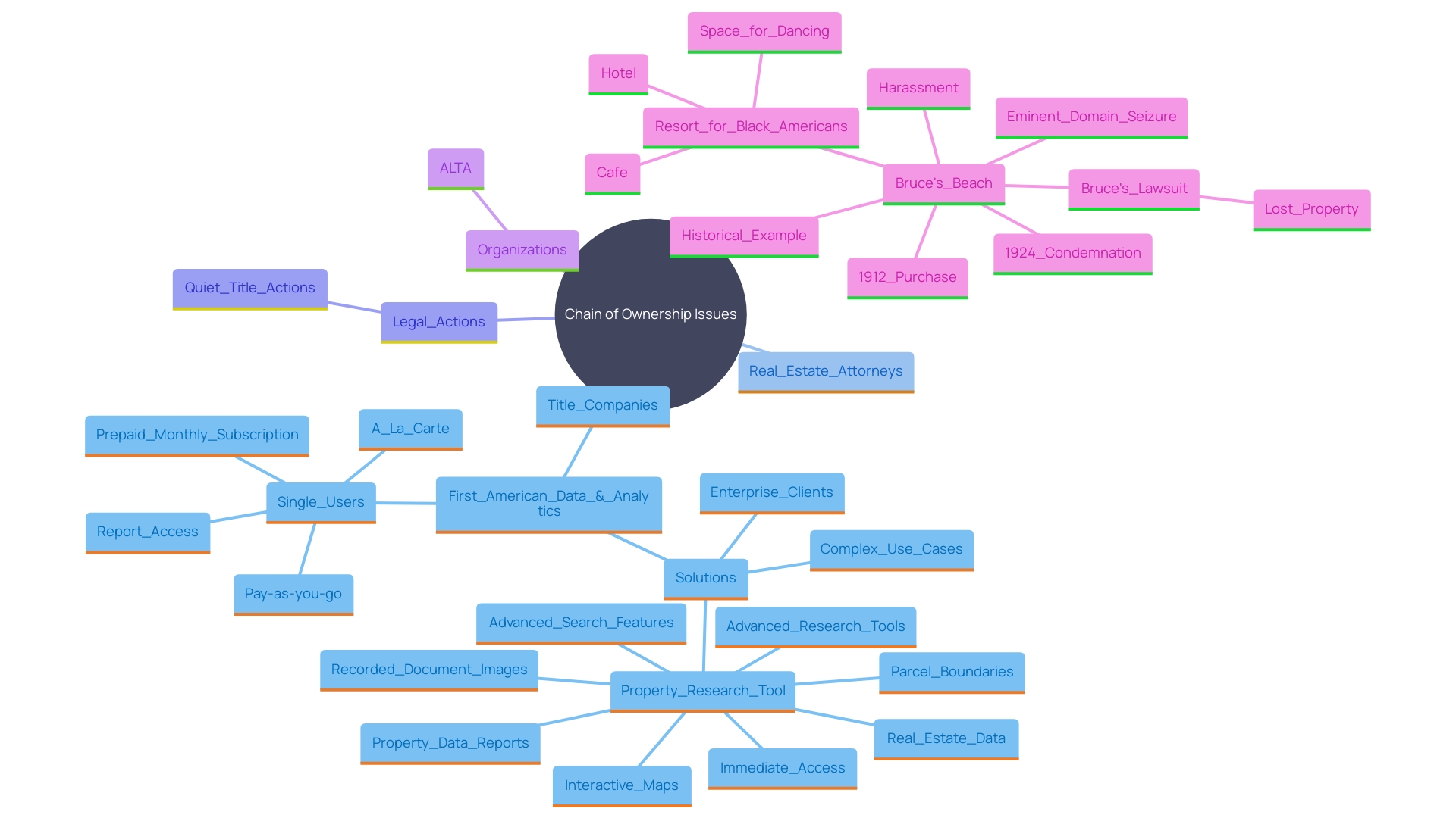
The historical case of Bruce's Beach in Manhattan Beach, California, serves as a poignant reminder of the importance of maintaining accurate title records. Here, Willa and Charles Bruce's ownership was unjustly terminated through eminent domain, underscoring the necessity of a clear and unbroken chain of title to protect legitimate ownership.
As technology advances, the real estate industry is witnessing transformative changes. The advent of digital tools like blockchain and tokenization is enhancing the transparency and efficiency of property transactions. These innovations stress the need for meticulous title documentation, ensuring that transactions are secure and verifiable.
This article delves into the critical components of a chain of title, explores its significance, identifies common issues, and discusses solutions for resolving title-related complications, providing a thorough understanding for professionals in the field.
What is a Chain of Title in Real Estate?
A sequence of ownership is the chronological documentation of asset possession, tracing the lineage from the original owner to the current holder. This detailed historical record ensures that each transaction has been legally executed, safeguarding against potential disputes and claims. For example, the notorious situation of Bruce's Beach in Manhattan Beach, California, emphasizes the significance of keeping precise . Willa and Charles Bruce, a Black couple, purchased land in 1912 and developed a thriving resort for Black Americans. 'Despite their success, the land was seized by the city through eminent domain in 1924 after years of racial harassment.'. 'The Bruces' effort to recover their territory through judicial methods ultimately did not succeed, highlighting the essential importance of a of property rights in safeguarding rightful possession. Titles are crucial for and ensuring that all regulatory requirements have been fulfilled throughout the asset's history. In the digital era, innovations such as tokenization are improving the clarity and productivity of , further highlighting the necessity for careful ownership documentation.

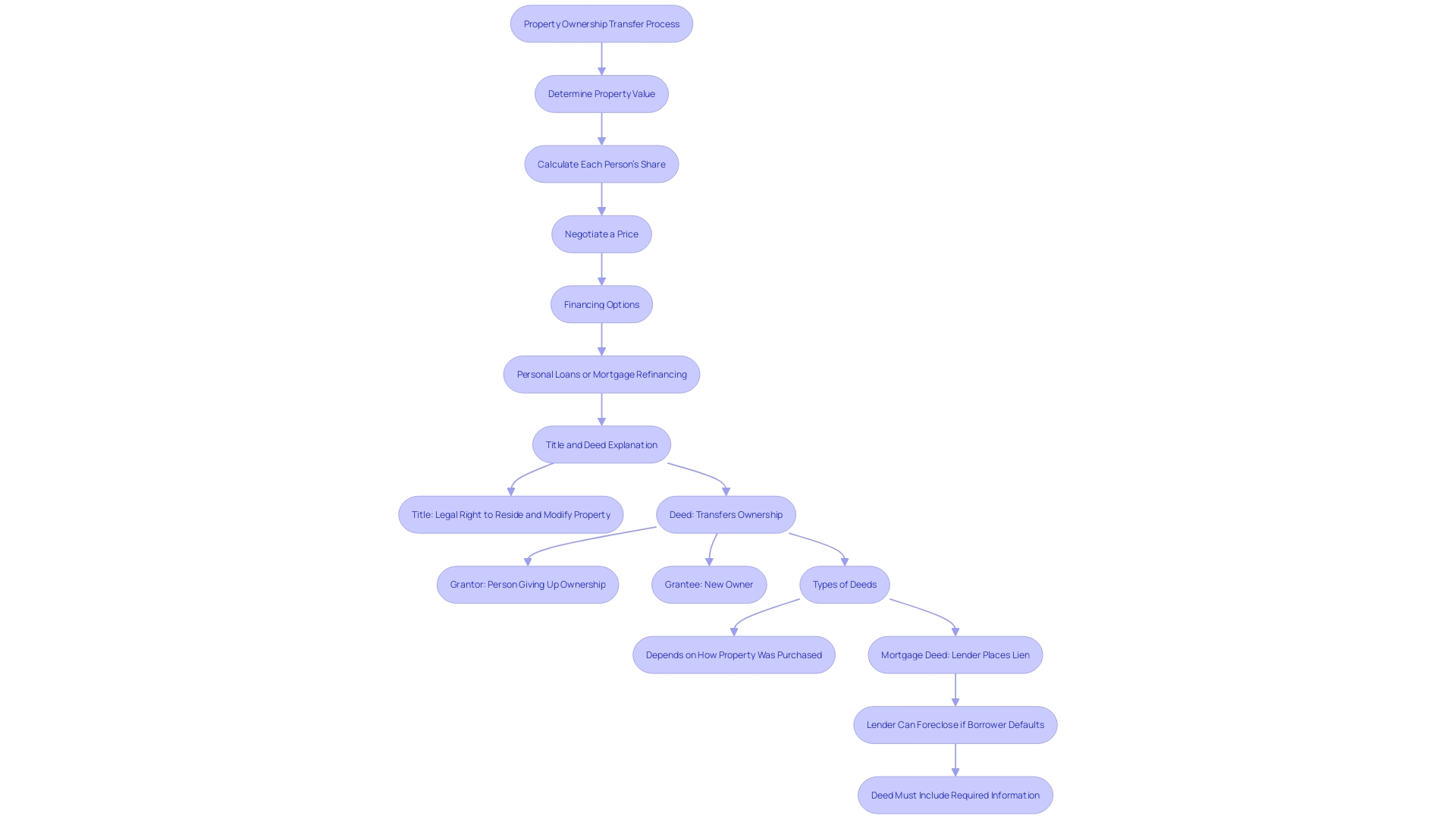
Key Components of a Chain of Title
The series of ownership includes several essential elements: the grantor (seller), the grantee (buyer), the description of the asset, the date of the transaction, and the kind of deed utilized in the transfer. Each component is crucial in confirming possession and addressing any previous claims. For example, a designation indicates the legal possession of an asset, differentiating it from an asset deed, which is a legal document detailing the asset’s holder. 'This distinction is vital because possessing the designation means you are the rightful possessor, and any changes or enhancements to the asset depend on this ownership.'.
In real-life situations, the sequence of ownership can become intricate, as shown in a case where an asset was inherited through a will and later involved multiple sale agreements. These historical transactions highlight the significance of a clear and complete chain of ownership to prevent legal conflicts and guarantee seamless real estate dealings. Additionally, the rise of is revolutionizing how we manage and verify these transactions, offering a more secure and transparent method to track property ownership.
With the anticipated to reach $1.3 trillion by 2030, propelled by technological advancements, comprehending the complexities of the ownership chain becomes even more essential. This understanding not only aids informed decision-making but also guarantees adherence to regulatory requirements, ultimately promoting a more robust and transparent real estate market.

Why is a Chain of Title Important?
Understanding the is fundamental for ensuring a smooth real estate transaction. It provides clarity and assurance that the seller has the rightful authority to transfer ownership. 'This official confirmation is essential, as it identifies potential problems such as liens, easements, or unresolved disputes that could affect the asset's value or usability.'. For example, a clear can reveal existing liens, which are financial claims against the property that must be resolved before a sale can proceed. Moreover, easements—rights granted to third parties to use part of the property—can affect how a new owner might use the land. Unresolved disputes, such as boundary disagreements, can lead to future judicial complications.
The significance of a clear chain of ownership extends beyond immediate transactions. It shields purchasers from upcoming issues that may develop from concealed flaws or assertions related to the asset. As acknowledged in the sector, possessing a designation means you are the acknowledged legal possessor of an asset. Without proper ownership of the property, you cannot legally exercise control over it, which might include making improvements or selling it.
In today's changing real estate environment, the emergence of is transforming how we manage property transfers. Blockchain provides a more secure, transparent, and efficient method to manage ownership records, minimizing the risk of fraud and mistakes. According to recent statistics, the real estate crowdfunding market is projected to soar to $1.351 trillion by 2030, driven by technological advancements like blockchain. This change not only simplifies verification processes but also improves the overall dependability of real estate transactions.
As the industry continues to embrace digital transformation, tools and education about digital closings and artificial intelligence are becoming essential. These technologies are enhancing efficiency and productivity, making the chain of ownership verification process more robust and less susceptible to human error. By utilizing these advancements, experts in the real estate sector can more effectively manage the intricacies of property rights and guarantee a safe and clear property market.

Common Issues in Chain of Title
A can face several intricate issues that complicate . One such issue is the presence of gaps in ownership history, where records may be incomplete or missing, leading to uncertainty about rightful ownership. Another frequent issue is the finding of undisclosed heirs, who may have a rightful claim to the asset, thus complicating the transfer process. Moreover, invalid or improperly executed deeds can occur, such as those lacking necessary signatures or not following required formalities. Fraudulent transfers, where assets are illicitly transferred without the genuine owner's consent, also present significant challenges. These complications frequently require to ensure that is clear and marketable, protecting against future disagreements.

Resolving Chain of Title Issues
Addressing chain of ownership concerns often necessitates thorough investigation and, at times, legal action. or real estate attorneys play a pivotal role in conducting meticulous title searches to pinpoint any discrepancies. For example, the case of illustrates the complexities that can arise. In 1912, Willa and Charles Bruce acquired land in Manhattan Beach, California, and built a thriving resort for Black Americans. Despite their success, the city seized the property in 1924 through eminent domain, leading to a prolonged legal battle that the Bruces ultimately lost.
In comparable situations, experts may utilize different approaches to resolve property defects, such as quiet title actions or obtaining affidavits. like First American Financial Corporation, which reported revenues of $7.6 billion in 2022, provide critical support in these processes. They leverage their financial strength, innovative technologies, and extensive data assets to facilitate accurate and efficient title resolutions. Additionally, organizations like ALTA offer practical legal analysis of claims and court decisions, ensuring industry professionals stay informed on the latest developments and best practices.

Conclusion
Understanding the chain of title in real estate is essential for ensuring secure transactions and maintaining rightful ownership. This chronological documentation is not only vital for verifying the legitimacy of property transfers but also for identifying potential issues that could impact ownership rights. The historical case of Bruce's Beach poignantly illustrates the consequences of inadequate title records, emphasizing the need for a clear and unbroken chain of title to protect property owners.
The key components of a chain of title—such as grantors, grantees, legal descriptions, and transaction dates—are critical in validating ownership and resolving disputes. The emergence of technologies like blockchain further enhances the transparency and efficiency of these processes, highlighting the importance of meticulous documentation in the evolving real estate landscape.
Common issues, including gaps in ownership history, undisclosed heirs, and improper deeds, can complicate transactions and necessitate legal intervention. Professionals in the title industry play a crucial role in resolving these challenges through comprehensive research and innovative solutions. By leveraging advancements in technology and legal frameworks, the industry can foster a more secure and transparent environment for property transactions.
Ultimately, a thorough understanding of the chain of title is paramount for real estate professionals, as it not only supports informed decision-making but also serves as a safeguard against future disputes. As the industry continues to evolve, embracing digital tools and maintaining accurate title records will be essential for protecting ownership rights and ensuring the integrity of real estate transactions.
Frequently Asked Questions
What is a sequence of ownership?
A sequence of ownership is the chronological documentation of asset possession, tracking the lineage from the original owner to the current holder. It ensures that each transaction is legally executed, helping to prevent disputes and claims.
Why are ownership records important?
Precise ownership records are crucial for determining rightful ownership and ensuring compliance with regulatory requirements. They help safeguard against potential legal conflicts related to property rights.
Can you give an example of the importance of ownership records?
The case of Bruce's Beach in Manhattan Beach, California, illustrates this importance. Willa and Charles Bruce purchased land in 1912, but it was seized in 1924 through eminent domain after racial harassment. Their unsuccessful efforts to recover the property highlight the need for a clear chain of ownership.
What are the essential elements of a chain of ownership?
Key elements include: Grantor (seller), Grantee (buyer), Description of the asset, Date of the transaction, Type of deed used. Each component is vital for confirming possession and addressing any prior claims.
What complications can arise in the chain of ownership?
Complications can include: Gaps in ownership history, Undisclosed heirs with rightful claims, Invalid or improperly executed deeds, Fraudulent transfers without the genuine owner's consent. These issues often require formal action to clarify ownership.
How does blockchain technology affect ownership documentation?
Blockchain technology enhances the security, transparency, and efficiency of managing ownership records, reducing the risk of fraud and errors in real estate transactions.
What is the significance of a clear chain of title?
A clear chain of title provides assurance that the seller has the authority to transfer ownership and identifies potential issues like liens or easements that may affect the property's value or usability.
What role do title companies play in resolving ownership issues?
Title companies or real estate attorneys conduct thorough title searches to identify discrepancies. They may use methods like quiet title actions to resolve property defects and ensure clear ownership.
What is title insurance and why is it important?
Title insurance protects against losses arising from defects in title, such as undisclosed liens or ownership claims. It provides critical support in ensuring property ownership is clear and marketable.
How is the real estate crowdfunding market expected to evolve?
The real estate crowdfunding market is projected to reach $1.3 trillion by 2030, driven by technological advancements, making understanding the chain of ownership increasingly essential for informed decision-making and regulatory compliance.