Introduction
Quiet title actions are crucial legal mechanisms used to resolve conflicts and uncertainties related to property ownership. They are especially important when there are competing claims over a property, ambiguous ownership history, or questions about the rights of different parties. The main goal of a quiet title lawsuit is to provide a definitive resolution that confirms one party's rights to the title, allowing for the property to be transacted freely without the risk of future disputes.
In this article, we will explore the significance of quiet title actions and why they are necessary in the realm of property ownership. We will also delve into the different types of quiet title actions in Alabama and the process of filing one. Additionally, we will discuss the special requirements for tax sale properties and how quiet title actions can help resolve heir property disputes.
Finally, we will highlight the importance of clear title for real estate transactions and the role of an attorney in a quiet title action.
By understanding the intricacies of quiet title actions, real estate professionals can navigate property disputes and protect the rights of property owners. The insights provided by industry leaders like First American Financial Corporation and Savills further emphasize the importance of having a clear and marketable title. Join us as we explore the world of quiet title actions and their impact on property ownership.
What is a Quiet Title Action?
Silent ownership actions are crucial legal mechanisms intended to address disputes and ambiguities concerning possession. They are essential when there are competing claims over an asset, when the history of ownership—known as the title—is ambiguous, or when questions arise about the rights of various parties. The purpose of a quiet lawsuit is to provide a definitive resolution that affirms one party's , enabling the transfer of ownership to occur without the potential for future conflicts.
Actual situations highlight the significance of distinct [ownership rights](https://blog.parseai.co/10-benefits-of-affordable-land-and-title-management-software). For example, Carla B. Monteiro's dedication to ensure homeownership after experiencing eviction because of family circumstances is proof of the importance of unchallenged ownership rights. Meanwhile, Orlando Capote's struggles in Coral Gables illustrate the challenges homeowners may face amidst development pressures. These individual anecdotes emphasize the fundamental intricacies of ownership rights that quiet claims seek to streamline.
Legal experts comprehend that these activities are more than just settling conflicts; they also proactively safeguard landowners and developers by guaranteeing that the terms associated with development permits are constitutional and equitable. As guest blogger Tim Mulvaney (Texas A&M) emphasizes, the Sheetz v. County of El Dorado case could significantly impact land use regulation by examining the legality of permit conditions imposed by local governments.
also serve as a defense against fraudulent activities, as seen in the shocking case where out-of-state landowners discovered their real estate had been illicitly sold and developed on. This reinforces the need for vigilance and the role of experts in safeguarding .
With the ever-changing landscape of real estate transactions, industry leaders like provide insights and services that help navigate these complex terrains. Their combined knowledge and a track record of unwavering commitment highlight the importance of possessing a transparent and marketable ownership document - something that a legal process for confirming ownership ultimately aims to deliver.
Why is a Quiet Title Action Necessary?
A silent legal process plays a crucial function in the domain of , serving as a legal solution to clarify and establish a party's ownership to tangible assets. This step is crucial in verifying that the ownership is undeniable and not vulnerable to any external assertions or burdens that could compromise the owner's rights or interests. The significance of such actions is emphasized by cases where valuable assets, such as the enigmatic , highlight the complexities and risks linked to ownership of assets. A can preemptively address such risks, ensuring that all potential disputes or claims are resolved before they escalate into more significant issues.
In the context of , a warranty deed often accompanies the sale, providing assurances from the seller to the buyer that the premises is free of any outstanding claims, such as liens or mortgages. Nevertheless, a goes beyond the extent of a guarantee deed by legally affirming and registering the status of the ownership, which in turn, instills trust in potential buyers and lenders. The importance of having a is further stressed by legislative efforts such as the Heirs Empowerment and Inheritance Rights (HEIR) Act, which seeks to help resolve intricate issues of inheritance that can emerge when ownership of assets is unclear or contested across multiple generations.
Furthermore, the framework pertaining to real estate transactions is continuously evolving, as indicated by the 2024 Real Estate Law, which introduces changes to regulations and statutes affecting the industry. As professionals navigate these changes, the role of a silent ownership claim remains a constant safeguard for those seeking certainty in real estate possession. Such instruments are supported by reliable real estate service providers like First American Financial Corporation and Savills, which contribute to the industry's stability through thorough market analysis and creative solutions, reinforcing the importance of secure transactions in today's economic landscape.

Types of Quiet Title Actions in Alabama
In Alabama, are divided into two distinct categories: in personam and in rem. A personal lawsuit targets a recognized individual or entity asserting rights to a possession, necessitating a direct lawful approach to resolve the issue. On the other hand, in rem proceedings concentrate on the subject in query, dealing with conflicts that relate to the subject itself rather than particular persons or organizations. It's important to distinguish the suitable silent ownership measure to use, as this choice affects the strategies and results in . To effectively uphold and ensure compliance with state-specific frameworks, it is necessary to have a clear understanding of the nuances of each type and navigate these actions.
The Process of Filing a Quiet Title Action in Alabama
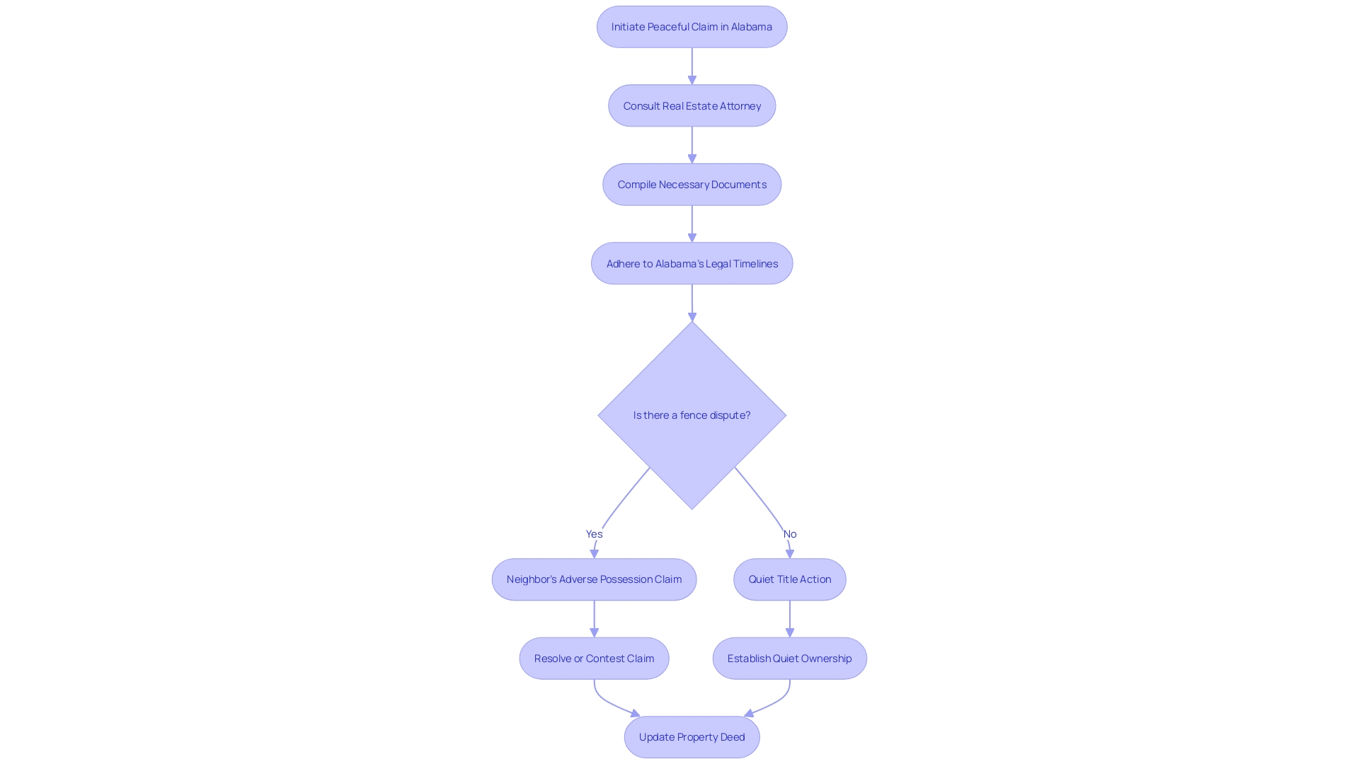
To establish a peaceful ownership in Alabama, one begins a . This begins with the meticulous collection of pertinent and any conflicting claims documentation. Following this, a complaint is meticulously crafted and filed in the appropriate court. The complaint outlines the dispute specifics and seeks a judgment for possession. After filing, the defendant(s) must receive a copy of the complaint and have the opportunity to respond. The process escalates to a where both parties lay out their arguments and evidence. The climax is the court's judgment, which may confirm the plaintiff's peaceful ownership or dismiss the case if the defendant's counterclaim succeeds. This pathway, through intricate, has the potential to resolve complex ownership issues and establish clear rights.
Special Requirements for Tax Sale Properties
In Alabama, following the necessary and timelines is essential when pursuing a quiet tax sale. The property's statutory redemption period is a critical timeframe during which the original owner retains the right to reclaim the property by settling the owed taxes. It is essential to wait until this period concludes before initiating a legal action to establish ownership rights. In addition, it is mandated to provide adequate notice to the former owner and any other relevant parties, alerting them to the impending lawful pursuit to clear the title.
A tax lien represents a legal claim on an asset, prioritizing the repayment of tax-related debts, often above other financial obligations such as mortgages. This dominance is apparent in situations where possessions are deserted, and regional authorities bear costs to uphold these possessions, ultimately enforcing liens for unrecouped expenses and outstanding taxes. Tax lien sales are a common recourse for municipalities to recoup these public expenditures. Nevertheless, even with the sale of tax liens, numerous real estates do not revert to productive utilization, demonstrating the intricate obstacles encountered in revitalizing empty and disregarded assets.
Recent discussions about the law, such as the Supreme Court's refusal to accept a petition regarding the constitutionality of seizing homes due to unpaid taxes, highlight the delicate equilibrium between government efforts to recover money and the rights of homeowners. The case parallels the principles established in 'Tyler v. Hennepin County,' where the taxpayer's surplus value was protected under the Fifth Amendment. Such precedents and interpretations have a crucial impact on shaping the approach to actions regarding the quiet ownership and rights.
As real estate professionals, it is imperative to comprehend the nuances of deeds and titles. Deeds are legal instruments documenting ownership of assets, including critical information such as the grantor and grantee details, descriptions of the assets, and potential restrictions. , conversely, grant the privilege to possess and alter a real estate, with deeds facilitating the transfer of ownership. The kind of deed received can greatly affect the level of protection provided in a transaction involving real estate. Moreover, understanding mortgage deeds and the associated rights of lenders to foreclose upon default is crucial in navigating the complexities of and debt obligations.
In the midst of these complexities, practitioners must remain vigilant and informed. Meanings and phrases concerning proceedings, individuals involved, and contracts are essential to the application of real estate law. The circumstances in which these words are employed, as indicated in legal regulations, carry substantial consequences for the behavior and results of silent ownership proceedings.

Burden of Proof and Notice Requirements
When initiating a to , the plaintiff carries the responsibility to convincingly demonstrate their rightful claim to the property. This imperative process involves meticulously presenting a suite of evidence—ranging from critical to compelling affidavits and even witness testimonies. The objective is to establish the plaintiff's ownership beyond reasonable doubt in the eyes of the court. Moreover, adherence to procedural norms is non-negotiable; this includes dutifully notifying the defendant(s) by serving them with the complaint and ensuring public awareness through publishing a notice in a local newspaper. The onus of proof, as outlined in the legal definition, falls squarely on the plaintiff to persuade the trier of fact of the claim's validity. Establishing a claim may be particularly challenging when key witnesses, such as those with historical knowledge of the premises or previous government employees, are no longer readily accessible. This emphasizes the crucial importance of comprehensive preparation and the strategic gathering of all relevant evidence to support the legal claim for ownership.
Resolving Heir Property Disputes with Quiet Title Actions
Heir possession, which is jointly owned by multiple heirs without a definitive ownership, is a common scenario that may lead to disputes and uncertainty regarding . A offers a remedy to this predicament by providing a mechanism to establish a clear and marketable title. This process is crucial as it empowers heirs to make informed decisions about the use, sale, or transfer of the asset, thus avoiding potential and ensuring that asset distribution aligns with the heirs' collective or individual wishes.
In a broader context, heir ownership issues are reflective of the complexities that can arise in owning and rights. Recent debates regarding the Sheetz v. County of El Dorado case, which was heard by the U.S. Supreme Court, highlight the continuous discussions on rights related to land use and regulations. Local governments frequently enact laws that impose conditions on development permits, which can encompass a wide range of community aspects from flood management to housing affordability. The results of such cases could have significant implications for the law regarding possessions and the rights of owners and heirs.
It is clear that the field of ownership and inheritance is constantly changing, with professionals in the law playing a vital part in navigating these adjustments. The in the United States by more than 80,000 in the previous decade suggests the increasing intricacy and demand for legal expertise in matters such as estate planning, real estate conflicts, and land use regulation. As individuals and families strive to protect their possessions and inheritance, the importance of obtaining unambiguous and transferable ownership rights through quiet actions gains more significance.
Importance of Clear Title for Real Estate Transactions
When it comes to real estate transactions, the difference between a name and a land document is crucial. A deed is the physical document that transfers ownership of the possession, but the entitlement represents the lawful ownership and right to utilize the possession. Ensuring a valid ownership document is free from any disputes, liens, or other encumbrances is crucial, as it confirms the owner's rights. This is where come into play, serving as a procedural process to resolve any uncertainties or concerns with the ownership of the land, thereby solidifying the owner's legitimate rights to the real estate.
Resolving over a real estate is a crucial process. An issue with ownership can arise from a variety of complex matters, such as errors in public records, undisclosed heirs laying claim to the estate, or disputes over boundary lines. By addressing these issues head-on through a legal action to establish ownership, property owners, prospective buyers, and lenders can have the assurance that the ownership is indisputable, thus paving the way for a smooth transaction. According to industry experts, the completion of a is a crucial step in validating that the property has no existing liens and was properly recorded during its last transfer. This process underscores the importance of in real estate dealings.
Moreover, the financial implications of guaranteeing a definite ownership cannot be emphasized enough. According to First American Financial Corporation, a prominent supplier of property ownership and settlement solutions, the company generated $7.6 billion in overall revenue in 2022, showcasing the substantial economic scale and worth of services related to property ownership in the real estate market. Their vast expertise and dedication to innovation emphasize the industry's development and the increasing focus on the integrity of information in property transactions.

How to Initiate a Quiet Title Action in Alabama
Initiating a peaceful claim process in Alabama demands meticulous adherence to the state's specific . Engaging a with a robust track record in this domain is crucial. Such an attorney can offer indispensable guidance through the intricacies of the process, ensuring that no detail is overlooked—from the compilation of necessary documents to the adherence to Alabama's distinct timelines. The purpose of a is to establish undisputed property ownership, which is different from holding a property deed. This distinction is crucial since a designation grants actual ownership rights while the deed is simply the tangible proof of the transfer of those rights. It's crucial to acknowledge that a successful quiet ownership assertion is dependent on a comprehensive comprehension of these subtleties and the implementation of accurate lawful measures.

Role of an Attorney in a Quiet Title Action
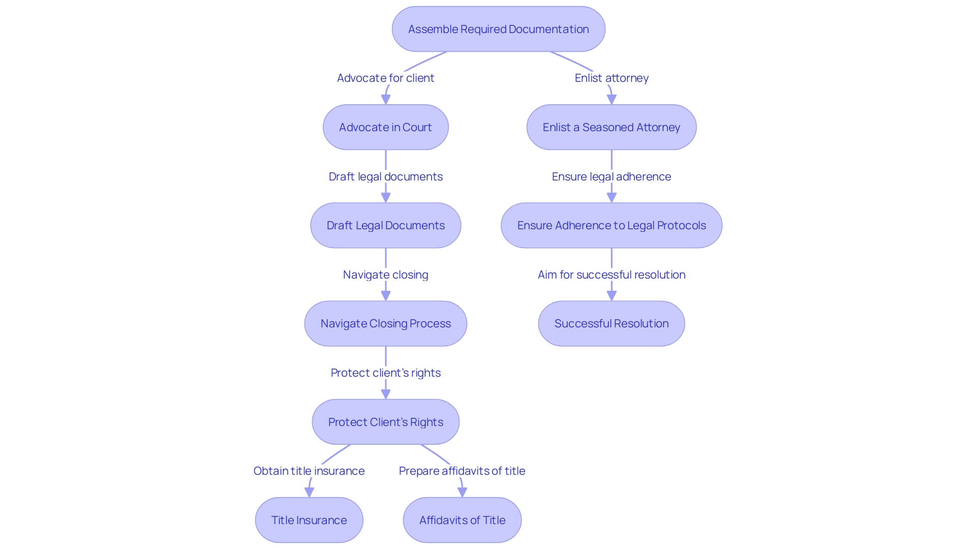
Navigating a can be complex, and enlisting the expertise of a seasoned attorney is indispensable. A law expert specializing in will meticulously handle every phase of the action, from assembling all required documentation to robustly advocating for the client in court. Their expertise in the field ensures strict adherence to legal protocols, enhancing the likelihood of a successful resolution.
Attorneys adept in real estate disputes, such as Arnold who has a rich background in handling intricate business matters, come armed with the proficiency to draft crucial legal documents and navigate through the closing process seamlessly. Moreover, they are instrumental in untangling the intricacies of and affidavits of title, ensuring the client's rights are unequivocally protected. The importance of a competent lawyer is emphasized by case studies, such as that of Orlando Capote's protracted struggle in Coral Gables, which highlight the potential complexities homeowners may encounter when their rights are contested.
Combining legal prowess with a thorough understanding of the real estate market, as evidenced by firms like Savills and First American Financial Corporation, attorneys in this field are equipped to provide valuable insights that guide clients through the vagaries of real estate transactions. Their guidance is particularly critical when the stakes are high, and the client's hang in the balance.

Conclusion
In conclusion, quiet title actions are crucial legal mechanisms used to resolve conflicts and uncertainties related to property ownership. They provide a definitive resolution that confirms one party's rights to the title, allowing for the property to be transacted freely without future disputes.
In Alabama, quiet title actions are divided into in personam and in rem categories, each with its own nuances and legal requirements.
The process of filing a quiet title action in Alabama involves collecting ownership proofs, filing a complaint, allowing the defendant(s) to respond, and presenting arguments and evidence in court to establish clear title rights.
For tax sale properties, specific legal procedures and timelines must be followed, including waiting for the statutory redemption period to conclude and providing notice to former owners and relevant parties.
Quiet title actions play a crucial role in resolving heir property disputes, empowering heirs to make informed decisions and avoid legal conflicts.
Having a clear title is essential for real estate transactions, and quiet title actions address any ambiguities or issues with the property's title, ensuring a smooth transaction and mitigating risks.
Engaging a real estate attorney is crucial when initiating a quiet title action in Alabama, as their expertise in navigating the legal process and understanding property ownership and rights is invaluable.
In summary, quiet title actions are essential for resolving property ownership conflicts and ensuring the integrity of real estate transactions. Understanding the nuances of these actions allows real estate professionals to protect property owners' rights and navigate disputes effectively.
Frequently Asked Questions
What are silent ownership actions?
Silent ownership actions, or quiet title actions, are legal mechanisms used to resolve disputes regarding property ownership. They clarify and affirm the ownership rights of one party, especially in cases of competing claims or ambiguous ownership histories.
Why are silent ownership actions important?
These actions are critical for establishing clear ownership, preventing future conflicts over property rights, and protecting landowners and developers from potential disputes related to property claims or development permits.
Can you provide examples of the significance of ownership rights?
Yes, for instance, Carla B. Monteiro's efforts to secure homeownership after eviction highlight the need for unchallenged ownership rights. Similarly, Orlando Capote's challenges with development pressures in Coral Gables underscore the complexities homeowners face regarding ownership.
What is the difference between in personam and in rem proceedings in Alabama?
In personam proceedings target specific individuals or entities claiming rights to a property, while in rem proceedings focus on the property itself, addressing conflicts relating to the subject matter rather than specific parties.
How does one initiate a quiet title action in Alabama?
To start a quiet title action, one must gather evidence of ownership, draft a complaint outlining the dispute, file it in court, serve the defendants, and attend a court hearing where both parties present their arguments.
What is the role of a warranty deed in real estate transactions?
A warranty deed assures the buyer that the property is free of outstanding claims, but a quiet title action goes further by legally confirming and registering the ownership status, providing greater security for buyers and lenders.
What are the implications of the Heirs Empowerment and Inheritance Rights (HEIR) Act?
The HEIR Act aims to resolve complex inheritance issues, ensuring that ownership disputes across generations are clarified and managed, thus facilitating smoother asset distribution.
What challenges can arise during quiet title actions?
Challenges can include proving ownership when key witnesses are unavailable, and ensuring compliance with procedural requirements like notifying defendants and publicizing the complaint.
How do tax liens affect property ownership?
Tax liens represent a legal claim on a property for unpaid taxes. They prioritize tax debts over other obligations, complicating ownership, especially in cases where properties have been abandoned or are subject to legal disputes.
Why is it important to engage a real estate attorney for quiet title actions?
A real estate attorney helps navigate the complexities of quiet title actions, ensuring all legal requirements are met and increasing the chances of a successful outcome.
How do companies like First American Financial Corporation and Savills assist in ownership issues?
These companies provide insights and services related to property ownership, aiding in the navigation of real estate transactions and ensuring that ownership documents are transparent and marketable.
What are the financial implications of confirming ownership?
Establishing clear ownership can significantly impact real estate transactions, as evidenced by the substantial revenue generated by companies specializing in property ownership and settlement solutions.