Introduction
In the intricate world of real estate transactions, the title search process stands as a critical pillar, ensuring that property titles are clear and free of encumbrances. Typically spanning two to four weeks, this multifaceted endeavor involves a thorough examination of historical records, ownership verification, and the identification of any potential legal issues. The efficiency of this process can be influenced by a myriad of factors, including:
- The complexity of the property’s title
- The involvement of legal professionals
As technology continues to evolve, innovative solutions such as machine learning and data analytics are emerging as powerful tools to streamline title searches, offering significant improvements in accuracy and turnaround times. This article delves into the nuances of the title search process, exploring the impact of:
- Attorney involvement
- The role of advanced technologies
- Best practices that can enhance efficiency and client satisfaction in title research.
Typical Duration of a Title Search Process
The length of the document review process, which typically takes 2 to 4 weeks for finalization, can be influenced by how long does it take a title company to clear a title. Most property investigations will be for a minimum of 30 years, which offers a clearer insight into the usual duration and extent of these inquiries. This timeframe encompasses several critical steps, including:
- The collection of necessary documents
- Verification of ownership
- The identification of any existing liens or encumbrances
The intricacy of the property's documentation greatly influences this duration; for instance, properties with several owners or a record of frequent transfers require more thorough investigations, which can prolong the overall timeline. Furthermore, the availability of pertinent documents and the operational efficiency of the company are crucial factors that influence how long does it take a title company to clear a title during a property investigation. A thorough understanding of these variables is essential for researchers, allowing them to effectively manage client expectations and anticipate potential delays.
As mentioned, a deed examination typically takes place once an offer to purchase a parcel of real estate has been accepted, emphasizing the essential nature of prompt investigations in easing real estate dealings. Furthermore, the property ownership examination entails reviewing various records to confirm the property is clear of unresolved matters, emphasizing the diligence needed in ownership research. Staying informed about current trends and statistics can further enhance the effectiveness of research practices.
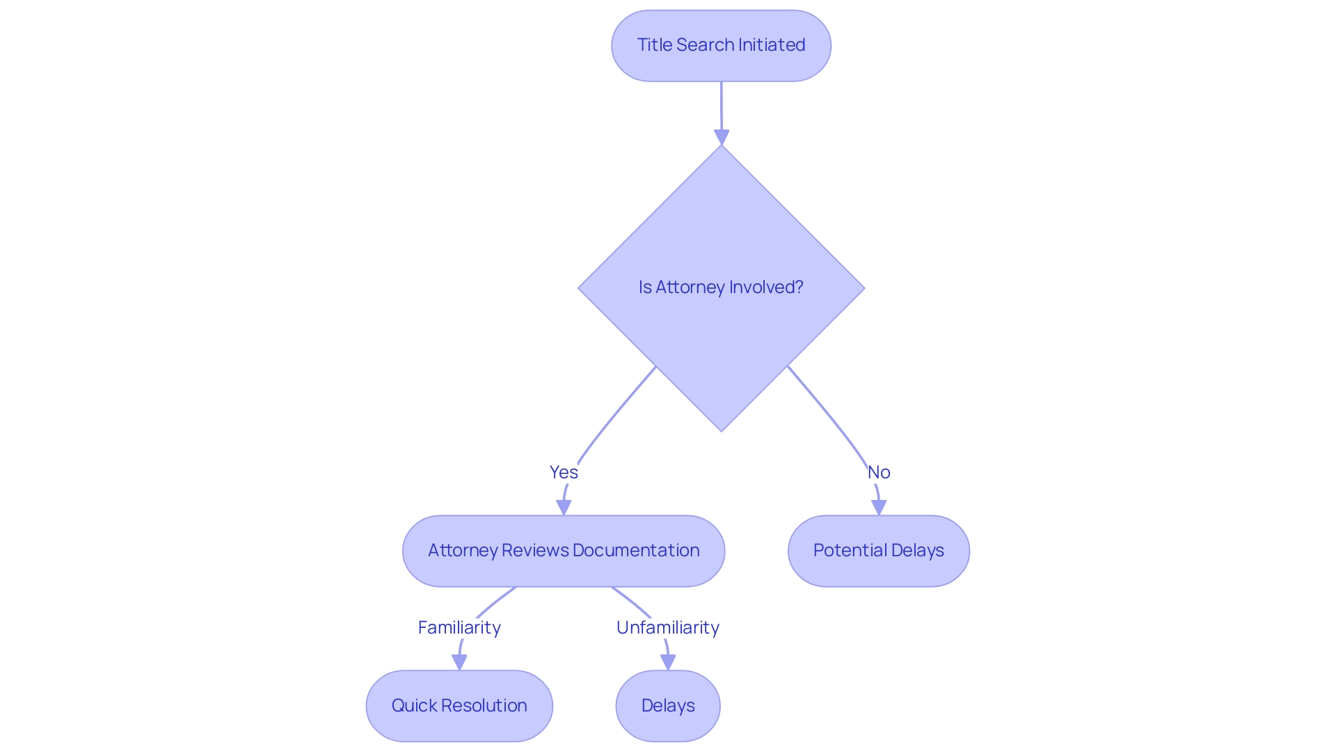
Impact of Attorney Involvement on Title Search Timelines
When lawyers are involved in the search process, their expertise can lead to quicker resolutions of legal issues that may arise. For instance, a lawyer can swiftly recognize inconsistencies in ownership records or counsel on possible document flaws, which can conserve time in the future. However, if an attorney is not familiar with the specific property or if there are complicated legal matters to address, their involvement can also lead to delays.
It is essential for property researchers to establish clear communication channels with attorneys and provide them with all necessary documentation upfront. By doing so, they can assist in creating a smoother procedure and reduce possible delays, ensuring that the investigation is completed as efficiently as possible.

Utilizing Technology to Expedite Title Searches
Incorporating advanced technologies such as machine learning and optical character recognition can significantly improve the efficiency of the search process. These innovative tools facilitate the automation of crucial information extraction from extensive documents, which not only reduces the manual effort required but also minimizes the potential for human error. Notably, the largest source of complaints in residential conveyancing stems from failures or delays in progress, accounting for 25% of all complaints.
By utilizing solutions such as Parse AI, researchers can quickly identify ownership records and liens, thereby expediting the completion of abstracts and reports. This aligns with the interests of aspiring researchers like MD. Abu Baten, who is pursuing a degree in Computer Science and Engineering and has a strong focus on machine learning and deep learning.
As Professor Stewart Brymer OBE observes,
The developments brought by AI appear to be limited to speeding up the process and making it more efficient.
Furthermore, it is essential to acknowledge the ongoing challenges within current AutoML methods that require further investigation, as these can impact the overall effectiveness of technology in research. By adopting these technologies, companies can enhance their accuracy and significantly reduce turnaround times, providing a dual benefit to both the organization and its clients.
Best Practices for Efficient Title Research
To enhance efficiency in research on titles, professionals should adopt the following best practices:
-
Organize Documentation: Establishing a well-structured filing system for all ownership documents is crucial. This organization decreases retrieval time significantly, allowing for quicker access to necessary information.
-
Use Checklists: Creating thorough checklists for each search ensures that all essential steps are completed systematically. For instance, a closing day checklist should encompass:
- Verifying that the ownership document is clear
- Contemplating hiring an attorney
- Finalizing the mortgage
- Reviewing the closing disclosure (which lenders must supply at least three days prior to closing)
- Acquiring homeowners insurance
- Performing a final walk-through of the property
Such checklists not only simplify the procedure but also minimize the risk of oversight.
-
Collaborate with Experts: Developing strong connections with lawyers and other essential participants can promote the quick resolution of problems that may occur during the property examination process. This collaboration is essential for maintaining a smooth workflow.
-
Invest in Training: Regular training sessions for staff on the latest tools and technologies, such as Parse Ai's advanced machine learning and OCR technologies, are vital. Keeping staff informed about best practices improves precision and effectiveness in document reviews, ultimately resulting in superior service for clients. For instance, utilizing the example manager feature of Parse AI allows team members to quickly annotate documents, further improving training outcomes.
-
Leverage Data Analytics: Using data analytics enables researchers to recognize trends and frequent problems in their inquiries. This proactive approach enables the team to address potential problems before they escalate, ensuring a more efficient research process. Moreover, by utilizing Parse Ai's interactive labeling feature and improved courthouse document processing capabilities, researchers can efficiently digitize asset data and simplify runsheet creation with full-text search functionalities. Furthermore, Harbinger Land's document imaging services offer an efficient way to digitize property information, assisting agents in completing their research more effectively.
By implementing these strategies, title researchers can significantly improve their operational efficiency and accuracy, resulting in enhanced client satisfaction.
Conclusion
The title search process is essential to real estate transactions, typically spanning two to four weeks. This timeframe is influenced by factors such as the complexity of the property’s title and the role of legal professionals. An understanding of these variables is crucial for title researchers to effectively manage client expectations and anticipate delays.
The involvement of attorneys can streamline the resolution of legal issues, but complications may arise if they are unfamiliar with the property. Clear communication and the provision of necessary documentation are key to maintaining an efficient process.
Integrating advanced technologies like machine learning and data analytics significantly enhances the efficiency of title searches. These tools automate information extraction, reduce human error, and improve accuracy, addressing common complaints in the field.
Implementing best practices, including:
- Organized documentation
- Comprehensive checklists
- Collaboration with professionals
- Ongoing training
is vital for improving operational efficiency. Utilizing data analytics allows teams to identify trends and proactively address potential issues.
In conclusion, the title search process demands expertise and innovation. By embracing advanced technologies and best practices, title researchers can enhance their efficiency and client satisfaction, ultimately facilitating smoother real estate transactions. This proactive approach is essential for navigating the complexities of title searches in an ever-evolving market.
Discover how Parse AI can streamline your title search process—contact us today for a demo!
Frequently Asked Questions
How long does the document review process typically take?
The document review process typically takes 2 to 4 weeks for finalization.
What factors influence the duration of the document review process?
The duration can be influenced by the complexity of the property’s documentation, the number of owners, the frequency of transfers, the availability of documents, and the operational efficiency of the title company.
What are the critical steps involved in the property investigation process?
The critical steps include the collection of necessary documents, verification of ownership, and identification of any existing liens or encumbrances.
When does a deed examination typically take place?
A deed examination typically takes place once an offer to purchase a parcel of real estate has been accepted.
How can lawyers impact the title search process?
Lawyers can lead to quicker resolutions of legal issues, recognizing inconsistencies in ownership records or advising on document flaws. However, their involvement can also cause delays if they are unfamiliar with the property or if there are complicated legal matters.
What strategies can property researchers use to improve efficiency in the title search process?
Strategies include organizing documentation, using checklists, collaborating with experts, investing in training, and leveraging data analytics.
What role does technology play in the title search process?
Advanced technologies like machine learning and optical character recognition can enhance efficiency by automating information extraction and reducing manual effort, which minimizes human error.
What are some best practices for conducting title research?
Best practices include organizing documentation, creating thorough checklists, collaborating with legal experts, investing in staff training on new technologies, and using data analytics to identify trends and issues.
How can data analytics benefit title researchers?
Data analytics can help researchers recognize trends and frequent problems, allowing them to proactively address potential issues and improve the efficiency of the research process.