Introduction
Ensuring the accuracy of your home title is critical for safeguarding your property rights. This article delves into the significance of verifying your home title to identify potential liens, encumbrances, or disputes that might jeopardize your ownership. Through real-life examples, such as the fraudulent transfer of a property title, it highlights the risks of neglecting this crucial step.
Furthermore, it explains how property records, advanced research tools, and fraud alert systems play a vital role in protecting your investment. By guiding you through the process of performing a title search online and providing steps to check your home title, this article equips you with the knowledge to secure your property efficiently.
Why Check Your Home Title
Ensuring the accuracy of your is fundamental to . This process is essential in identifying any potential liens, encumbrances, or disputes that might jeopardize your ownership. For instance, Craig Adams from Raleigh, North Carolina, discovered that the deed to his multi-million dollar home had been fraudulently transferred to a stranger, despite his diligent payments of mortgage and taxes. This case highlights the importance of to prevent similar and . Furthermore, establishing fraud alert systems, like the one provided by the Wake County Register of Deeds, can deliver prompt alerts regarding any questionable actions noted against your assets, further safeguarding your rights.

Understanding Property Records
Real estate documents are detailed files that document the history of ownership and any claims against an asset. These documents typically encompass the title deed, mortgage papers, and any liens or easements. Entry to these documents has been transformed by , which has revealed an abundance of information, including thorough listings, market trends, and comparative pricing. This technology places crucial information at the fingertips of buyers, sellers, and tenants, transforming how real estate transactions are managed.
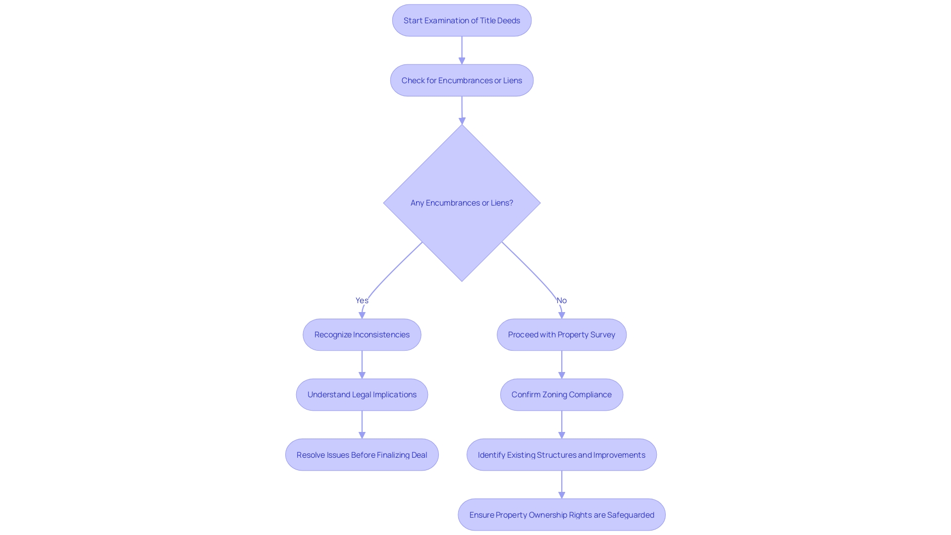
Comprehending real estate records is essential for and recognizing any concealed claims that could affect your asset. For instance, can reveal encroachments or easements, which could affect your use or development of the land. Identifying these issues early in the buying process allows for resolution before finalizing the deal. Moreover, zoning compliance can be confirmed through these surveys, ensuring that the land adheres to local regulations, thus preventing potential legal issues.
now provide immediate access to a wide array of data, including recorded document images and detailed reports. These tools come with features such as interactive maps and parcel boundaries, aiding in thorough land analysis. This ease of access to real estate information and advanced research capabilities ensures that stakeholders can make informed decisions and reduce risks associated with real estate transactions.

How to Perform a Title Search Online
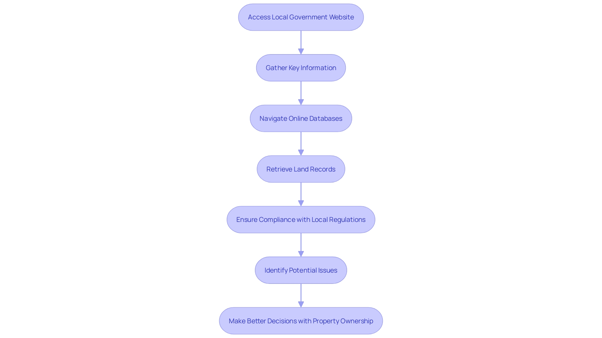
Performing a online can significantly streamline your workflow. Numerous counties and states offer access to via online databases, which are becoming more and more sophisticated with and interactive maps. By visiting your local government’s land appraiser or recorder’s website, you can access a wealth of data, including parcel boundaries and recorded document images. Ensure you have key information, such as the property address or parcel number, to facilitate your search. Leveraging these not only saves time but also enhances the accuracy and efficiency of your research, aligning with the industry's ongoing shift towards and .

Steps to Check Your Home Title
Verifying your home ownership involves several key steps that can be completed either online or in person. One effective method to ensure a clear ownership document is by conducting a thorough search of public records. This involves confirming the seller's and ensuring there are no legal restrictions against selling the property. For instance, in a recent case in Raleigh, North Carolina, a homeowner discovered that the deed to their multi-million dollar home was fraudulently transferred to a stranger, highlighting the importance of .
Furthermore, utilizing online tools like can greatly decrease the dangers of fabricated documents, forged signatures, and identity theft. According to recent industry news, these tools are designed to protect against the $81 billion in annual losses in the U.S. caused by such fraudulent activities.
By following a comprehensive checklist and utilizing available online resources, you can streamline the process, ensuring a smooth and successful real estate transaction. Real estate agents, sellers, and buyers should collaboratively ensure all necessary documentation is prepared in advance to avoid any delays or issues during the closing process.

Gather Information About the Property
Start by collecting thorough information regarding your real estate, including its address, parcel number, and the names of any former owners. This essential information is vital for accurately identifying your . Leveraging advanced research tools, such as and parcel boundaries, can significantly enhance the accuracy of your search. Furthermore, access to a range of and recorded document images will offer a comprehensive insight into your asset's history and present condition. Utilizing , as highlighted by First American Data & Analytics, ensures that you have the most accurate and up-to-date information at your fingertips.

Identify the County Office Holding the Records
To start, determine the county or city office in charge of keeping land documents in your region, usually the county clerk, recorder, or assessor’s office. Numerous counties have consolidated public information systems, facilitating the process of . For example, the Allegheny County Division of Real Estate offers free index searches and provides historical property data. However, they charge a fee for document images after the first ten pages.
Visit the office’s website or contact them directly for specific instructions on accessing . Often, these offices have tools to view existing , enhancing transparency and simplifying the process. Additionally, landowners can utilize these resources to , ensuring no unexpected liens or changes have occurred. As Jeff Chostner, District Attorney for the 10th Judicial District, mentioned, by clerks can help identify and address fraudulent filings early, protecting landowners.
Search for Property Records Online or In-Person
To , use the online archive managed by your county's office or go to the office directly. Make certain you follow the search instructions given to successfully find the deed and all pertinent documents related to your real estate. Notably, the Allegheny County Division of Real Estate Office provides for inspection and copies. However, users are advised to of the information, considering possible spelling variations of proper names to enhance search results. The Division of Real Estate Office disclaims liability for any errors or damages arising from the use of the information provided.
Review the Title Deed and Liens
Upon accessing land records, meticulously examine the for any encumbrances or liens. Concentrate on recognizing any inconsistencies or assertions that could affect . It's essential to be thorough, as property possession can be challenged due to overlooked details, boundary disputes, or even fraud. The sector's news publication highlights the significance of and remaining updated on practical and judicial rulings that influence insurance coverage. This vigilance ensures that ownership rights remain protected and any legal or administrative challenges are promptly addressed.

Consider Hiring a Professional Title Company
If a search of ownership reveals intricate problems or if managing the procedure seems daunting, it may be wise to seek the assistance of a professional company specializing in . These experts possess the necessary experience and resources to and address any problems that arise. For instance, reputable companies such as Madison Title and Riverside Abstract have a significant foothold in the industry, thanks to their extensive experience in researching histories of real estate and ensuring there are no other claims, like liens or unknown mortgages, on an asset. Despite some challenges faced by certain companies, the importance of thorough cannot be overstated. Ensuring that potential issues are identified and resolved early can prevent costly legal disputes and delays in real estate transactions.

The Importance of Title Insurance
is a crucial protection for homeowners against possible legal conflicts regarding real estate rights. This insurance can cover and associated costs if issues like undisclosed liens or fraudulent ownership claims arise after the purchase. For instance, in Raleigh, North Carolina, Craig Adams faced a distressing situation when the deed to his multimillion-dollar home was to a stranger, despite him being up-to-date on his mortgage and property taxes. Instances like these emphasize the essential safeguarding that offers. According to industry specialists, property insurance is especially beneficial for low- and moderate-income homebuyers who may otherwise find it challenging to cover the substantial legal expenses needed to protect their property rights. The guarantee that ownership insurance provides can shield homeowners from experiencing financial disaster if their real estate claims are questioned.

Common Issues Found in Title Searches
During a document search, several common issues may arise that can complicate the process. Discrepancies in ownership records can create uncertainty about who holds the to an asset. Current liens, such as unpaid taxes or mortgages, may impact the marketability of the asset and require resolution before a sale can proceed. Easements, which grant others the right to use part of the land, can also impact how the land can be utilized and may lead to disputes if not properly identified and addressed.
Recognizing these problems early in the search process is essential to avoid possible conflicts and legal obstacles. For instance, boundary line disputes with neighbors or even cases of fraud and forgery can surface if a thorough examination is not conducted. Tackling these issues in advance can conserve considerable time and resources, guaranteeing a smoother transaction and safeguarding . The protection offered by is invaluable, especially for low- and moderate-income home buyers who may otherwise be unable to afford the costs associated with defending their ownership rights against such threats.

Conclusion
Verifying the accuracy of home titles is crucial for safeguarding property rights and preventing potential legal complications. The importance of conducting thorough title searches cannot be overstated, as illustrated by real-life cases of fraudulent transfers that jeopardize ownership. Implementing fraud alert systems and utilizing advanced property research tools are essential strategies that empower homeowners to stay informed and protect their investments effectively.
Understanding property records is fundamental to identifying any encumbrances or disputes that may affect ownership. The integration of technology in accessing these records has revolutionized the real estate landscape, enabling stakeholders to make informed decisions based on comprehensive data. By following systematic steps to check home titles, including gathering property information and reviewing title deeds, owners can ensure their rights are secured against unexpected claims.
For those encountering complexities during the title search process, seeking the assistance of professional title companies can provide valuable expertise. These specialists are equipped to navigate potential issues, ensuring that property ownership remains unchallenged. Furthermore, title insurance serves as a critical safeguard against unforeseen legal disputes, reinforcing the importance of proactive measures in property ownership.
Overall, diligent title verification and awareness of potential risks are paramount in maintaining secure property rights and facilitating smooth real estate transactions.
Frequently Asked Questions
Why is it important to ensure the accuracy of your home title?
Ensuring the accuracy of your home title is crucial for safeguarding your ownership rights. It helps identify any potential liens, encumbrances, or disputes that could jeopardize your ownership.
What can happen if my home title is inaccurate?
An inaccurate home title can lead to serious issues, such as fraudulent transfers of ownership, as seen in the case of Craig Adams, who found that his home deed was fraudulently transferred to a stranger despite his timely mortgage and tax payments.
How can I verify my title status?
You can verify your title status by conducting a title search, which may involve checking public records either online or in person. Establishing fraud alert systems, like those offered by local registers of deeds, can also help monitor any questionable activities related to your property.
What are real estate documents, and why are they important?
Real estate documents include the title deed, mortgage papers, and any liens or easements. They document the history of ownership and claims against an asset, which is essential for confirming ownership and identifying any hidden claims that could affect your property.
How can technology assist in verifying home title accuracy?
Advanced real estate technology provides immediate access to various data, including recorded document images and detailed reports. Tools with interactive maps and search capabilities enhance the accuracy and efficiency of property research.
What steps should I follow to perform an online title search?
To perform an online title search, visit your local government’s land appraiser or recorder’s website. Ensure you have key information such as the property address or parcel number to facilitate your search.
How can I conduct a thorough search of public records?
Start by gathering information about your property, including its address, parcel number, and names of former owners. Use advanced research tools to access comprehensive data and recorded document images for a detailed understanding of your asset's history.
What should I do if I find discrepancies in my property documents?
If you discover discrepancies, it’s essential to address them immediately. Examining the title deed for encumbrances or liens and resolving any inconsistencies can prevent potential challenges to your property rights.
When should I consider hiring a professional for property transactions?
If you encounter complex issues or feel overwhelmed by the process, it may be wise to seek help from professionals specializing in property transactions. They have the expertise and resources to conduct thorough property searches and address any arising problems.
What is title insurance, and how does it protect homeowners?
Title insurance protects homeowners against potential legal conflicts regarding real estate rights, covering legal fees and associated costs arising from issues like undisclosed liens or fraud. This insurance is especially beneficial for low- and moderate-income homebuyers.
What common issues might arise during a document search?
Common issues include discrepancies in ownership records, current liens, and easements that can complicate the sale process. Identifying these problems early is critical to avoid legal obstacles and ensure a smoother transaction.
How can I stay informed about potential risks related to my property?
Staying updated on legal evaluations and judicial rulings that affect ownership rights is essential. Regularly reviewing your property documents and utilizing alerts from local offices can help you monitor any changes that could impact your ownership.