Introduction
A title search is a crucial step in ensuring a secure property transaction. By meticulously examining historical records and documents related to a property's lineage of ownership, a title search confirms the legal owner, discloses any claims or liens against the property, and certifies the seller's authority to transfer the title. This comprehensive investigation plays a pivotal role in safeguarding the buyer's investment and preventing potential legal issues in the future.
In this article, we will explore the importance of title searches, factors that affect their duration, the influence of property type on search duration, expedited title searches, and what happens after a title search is completed. We will also discuss the costs associated with a title search and highlight the industry's commitment to accuracy and expertise in providing reliable title research services.
What is a Title Search?
The procedure of a search for ownership is essential to guaranteeing a safe transaction. It meticulously examines historical records and documents concerning the lineage of ownership. The main goals are to affirm the rightful owner, reveal any demands or encumbrances against the asset, and verify the seller's power to convey the title. This meticulous investigation is pivotal in safeguarding the buyer's investment and forestalling potential legal predicaments down the line.
For instance, in a recent Akiya real estate acquisition in Chiba Prefecture, Japan, the advisors at Akiya & Inaka thoroughly evaluated numerous properties to discover five that satisfied an American customer's particular requirements. This undertaking, with a cost of ¥220,000 for the client, exemplifies the thorough and meticulous nature of that are crucial for guaranteeing transparent deals and safeguarding client investments.
A land or estate survey enhances the examination of the land by charting the boundaries and features. This is a technical task conducted by a qualified surveyor, who uses specialized equipment to locate boundaries and physical dimensions. Such accuracy is vital; as First American Financial Corporation, a frontrunner in settlement solutions, emphasizes, comprehensive surveys and ownership searches are the foundation of validating ownership and avoiding conflicts. With a history spanning over 130 years and generating revenues of $7.6 billion in 2022, First American exemplifies the industry’s commitment to accuracy and the importance of these services.
The land ownership industry, represented nationally by ALTA, advocates for the sector's interests and provides valuable resources, including legal analyses and updates on industry news. These resources are essential for staying up-to-date with the changing landscape of . The , hence, is not only a procedural formality but a intricate undertaking that requires skill and carefulness to safeguard all parties engaged in the real estate transaction.

Why is a Title Search Necessary?
are a cornerstone of , serving multiple crucial functions. They disclose any current claims or encumbrances that could diminish the value of the asset or impede a buyer's capacity to obtain financing. Furthermore, they validate the seller's lawful power to sell the asset and transfer ownership privileges. Buyers gain confidence from knowing they are investing in a real estate free of hidden legal troubles. Significantly, lenders often require investigations of ownership rights to protect their interests prior to completing mortgage approvals. The importance of is emphasized by case studies, such as the extensive examination of Akiya properties in the Chiba Prefecture, where consultants carefully reviewed numerous listings to fulfill a client's requirements. This diligence is imperative in an industry where inaccuracies can lead to major financial ramifications, as highlighted by First American Financial Corporation's success, built on providing comprehensive settlement, and risk solutions. Their innovative approach and robust data assets have positioned them as leaders in , contributing to their recognition as one of the best companies to work for, emphasizing the industry's evolution towards technology-driven solutions. Furthermore, the industry's dedication to clarity and education is evident through efforts by the American Land Title Association (ALTA) to demystify post-closing processes and mortgage payoff for homebuyers, bridging the gap to homeownership. As the real estate industry transforms with technological progress and regulatory adjustments, the importance of examining ownership records remains crucial in guaranteeing open and safe transactions.

Factors Affecting the Duration of a Title Search
The timeline for completing a is influenced by a multitude of factors, each playing a critical role in the duration from initiation to conclusion. Elements like the complexity of the building's historical documents, the convenience of accessing these documents, and any ongoing legal concerns or disagreements contribute to the duration of the examination. For instance, properties with a long or complex history, or those involved in legal tangles, may require a more extensive review period. Likewise, the type of the property—whether it is a house, a store, or vacant land—also determines the duration required to perform a thorough examination of the ownership history. The expertise of the research team and the utilization of are crucial in streamlining the process. Contemporary solutions, such as those offered by First American Financial Corporation, which utilizes cutting-edge technologies and an extensive collection of information resources, can significantly accelerate the process of investigating . According to their data, with a strong revenue of $7.6 billion in 2022 and recognition as one of the 100 Best Companies to Work For, First American is leading the way in transforming the research process. As the real estate market evolves, so does the expectation for swift and accurate inquiries about property ownership, making the efficiency of these processes more crucial than ever.
Typical Time Required for a Title Search
The length of a is not set and varies depending on several factors. A researcher embarks on a meticulous journey through a sea of documents, including deeds, court records, mortgages, and liens, meticulously scrutinizing each to validate their accuracy and identify any . The complexities of the estate's historical storyline and the convenient accessibility of these records can greatly influence the timeline. Furthermore, the burden carried by the team responsible for and any current accumulation in investigations can additionally impact the speed at which these inquiries are finished. It's important to recognize that each possesses its distinct array of difficulties, therefore the durations for can vary significantly - from a mere handful of days to a span of several weeks.
How Property Type Influences Title Search Duration
The intricacy of ownership rights varies greatly depending on the type of real estate being considered. Residential properties, frequently engaged in fewer transactions and less prone to be ensnared in legal conflicts, tend to have more uncomplicated ownership records. This simplicity generally allows for a faster process of finding the desired information. Conversely, commercial properties and vacant lands can present more intricate scenarios. They may involve intricate ownership arrangements, which could include multiple legal entities, and often come with additional factors to consider such as zoning or environmental issues, all of which require thorough examination and can significantly extend the time it takes to investigate the duration of ownership. This variability emphasizes the significance of a on the subject, a standard that companies like maintain through their in offering settlement, risk, and ownership solutions.
Expedited Title Searches: Are They Possible?
When a real estate transaction is urgent, it may be necessary to expedite the process of verifying . Although expediting is possible, it's vital to balance speed with the meticulous attention to detail that the task demands. A fast-tracked search for the name might necessitate additional staff or the incorporation of , such as Artificial Intelligence (AI), which has revolutionized the improvement of effectiveness in the insurance and settlement services industry. Even as the speed increases, it's crucial to conduct a thorough review of all relevant records to prevent future legal or financial complications.
The industry involved in property rights, with First American Financial Corporation leading the way, has embraced digital transformation, leveraging their longstanding expertise and innovative technologies to streamline operations. They've been recognized for their workplace environment and innovation, reflecting their commitment to excellence in the field. Moreover, the American Land Title Association (ALTA) highlights the significance of cybersecurity in safeguarding the integrity of property transactions, especially from common risks such as wire fraud. They provide extensive resources to arm professionals with the knowledge and tools to safeguard against such risks.
In the context of guaranteeing that ownership rights are protected, professionals dedicated resources. They navigate the intricacies of the chain of ownership, where flaws can arise from unpaid debts or unauthorized transfers, which may lead to monetary loss. serves as a against such defects. As reported by the Bureau of Justice Statistics, data accuracy and reliability are critical, and despite the decentralized nature of criminal legal systems, the quality and context of information must be maintained across various institutions. This same principle of data integrity applies to research on titles, where the accuracy of every piece of the puzzle is crucial to complete a reliable profile of a real estate.

The Process of Conducting a Title Search
Starting a search for ownership is a detailed exploration of a premises' history, guaranteeing the security of its upcoming days. This odyssey often begins with the collection of pertinent documents—deeds, mortgages, liens, and judicial records. These are obtained from a range of reservoirs such as county clerk archives, digital repositories, and agencies. The following stage involves a thorough examination of these records, casting a wide net to catch any inconsistencies or concerns that could obscure the ownership status of the estate.
When inconsistencies arise, the researcher's role becomes more extensive, requiring a deeper investigation into the historical background of the asset. It's during this stage that the is essential, as they navigate the complex interplay of past transactions and lawful annotations. The culmination of this process is a comprehensive report, meticulously drafted, that not only chronicles the findings but also offers recommendations for resolution, should the need arise.
Managing the intricacy of ownership documents is a duty emphasized by the . As noted by Diane Tomb, CEO of the American Land Title Association, the aim is to , ensuring each buyer's passage to the American dream is clear and unhindered. Supporting this mission, First American Financial Corporation stands as a testament to the industry's evolution, boasting a heritage exceeding a century, pioneering in technology, and achieving a staggering $7.6 billion in revenue in 2022, all while committing to the digital transformation of research.
In a landscape where legal intricacies can often be daunting, the researcher's role is not just a procedural formality but a safeguard of property ownership, a cherished tenet of the American ethos. The thoroughness of this process demonstrates the industry's commitment, echoed by the 's support at both national and state levels, ensuring the voice of the industry is heard and its interests represented.

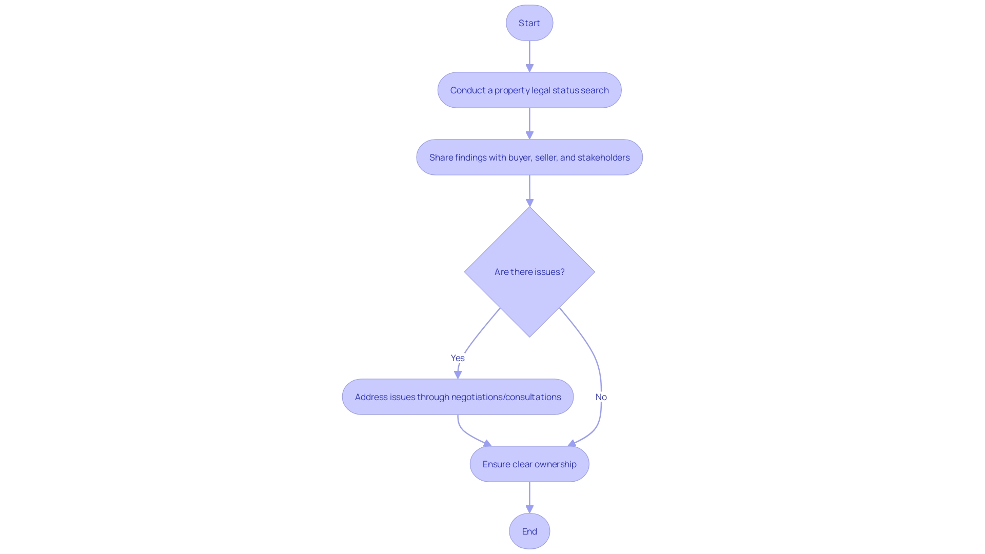
What Happens After a Title Search?
After the completion of a search for the property's , the documented findings are shared with the buyer, seller, and other stakeholders in the deal. Discoveries such as undisclosed liens or discrepancies in ownership need to be meticulously addressed. These may require to rectify any issues or even consultations for proper resolution strategies. The objective is to guarantee the purchaser of a , eradicating any possible . In the context of the evolving real estate landscape, where First American Financial Corporation stands as a beacon of innovation and stability with over 130 years of service, this process is pivotal. The company, with a revenue of $7.6 billion in 2022, is an exemplar of excellence in the insurance and settlement services sector, having been recognized as one of the top workplaces for innovators. These accomplishments highlight the industry's dedication to comprehensive investigations and the significance of unambiguous in preserving the credibility of real estate deals.

Costs Associated with a Title Search
The monetary consequences of a search for ownership rights are a crucial element of any real estate transaction. The fees incurred during this process are subject to variation based on geographical location, the depth of the property's historical records, and the expertise of the professionals involved. A buyer's budget should account for these expenses, which encompass accessing public records, analyzing documents, and potential additional costs for expedited services or intricate investigative work. Notably, First American Financial Corporation, a leader in providing deed and settlement solutions, emphasizes the . The company, which achieved a formidable $7.6 billion in revenue in 2022, is recognized for its in the real estate industry, as reflected by its consecutive accolades from Great Place to Work® and Fortune Magazine. As the industry evolves with digital transformations and the adoption of AI, like the industry's essential news magazine and ALTA's legal analysis is crucial for professionals. These resources highlight the dynamic nature of closing costs, the nuances of , and the collaborative efforts of industry advocates, ensuring that practitioners are well-versed in the financial landscape of title searches.
Conclusion
In conclusion, a title search is a crucial step in ensuring a secure property transaction. It confirms the legal owner, discloses any claims or liens against the property, and certifies the seller's authority to transfer the title. This comprehensive investigation safeguards the buyer's investment and prevents potential legal issues.
The duration of a title search depends on factors like the complexity of the property's historical records and any existing legal concerns. Residential properties generally have more straightforward title histories, leading to quicker searches. Commercial properties and vacant lands can present more intricate scenarios, lengthening the search process.
While it is possible to expedite a title search, it is crucial to maintain meticulous attention to detail. Advanced technologies, like Artificial Intelligence (AI), can enhance efficiency, but a comprehensive review of all pertinent title records is necessary to avoid future complications.
After completing a title search, the documented findings are shared with the buyer, seller, and other stakeholders. Any issues discovered, such as undisclosed liens or ownership discrepancies, must be addressed through negotiations or legal consultations to ensure a clean title.
The costs associated with a title search vary based on location, the depth of the property's historical records, and the professionals involved. Buyers should anticipate expenses for accessing public records, analyzing documents, and potentially expedited services or intricate investigative work.
Overall, the industry's commitment to accuracy and expertise, exemplified by companies like First American Financial Corporation, ensures reliable title research services. The title search process plays a vital role in securing property transactions and upholding the integrity of real estate deals.
Contact us today to schedule a title search and ensure a smooth property transaction.
Frequently Asked Questions
What is the purpose of a search for ownership?
The search for ownership aims to confirm the rightful owner of a property, identify any claims or encumbrances against it, and verify the seller's authority to transfer the title. This process is crucial for protecting the buyer's investment and preventing future legal issues.
What does the search for ownership process involve?
The process involves examining historical records and documents related to the property. This includes collecting deeds, mortgages, liens, and court records from various sources, followed by a thorough analysis to uncover any inconsistencies or complications.
What are the potential costs associated with a search for ownership?
Costs can vary based on the property's location, the complexity of its historical records, and the expertise of the professionals conducting the search. Expenses may include fees for accessing public records, analyzing documents, and any additional costs for expedited services.
How does the type of property affect the search process?
Residential properties typically have simpler ownership records and may be processed more quickly. In contrast, commercial properties and vacant land can involve more complex ownership structures and additional factors, potentially extending the duration of the investigation.
What is a title search, and why is it important?
A title search is a critical component of real estate transactions that reveals any existing claims or encumbrances on the property. It ensures that the seller has the legal right to sell the property and reassures buyers that they are not inheriting hidden legal problems.
How long does a search for ownership usually take?
The timeline can vary significantly depending on factors such as the complexity of the property’s history, accessibility of documents, and any ongoing legal disputes. It can take anywhere from a few days to several weeks.
Can the search for ownership be expedited?
Yes, the process can be expedited, but it requires careful balancing of speed and thoroughness. Using advanced technologies and additional staff may help speed up the process, but all relevant records must still be meticulously reviewed to avoid future complications.
What role does technology play in the search for ownership?
Technology significantly enhances the efficiency and accuracy of ownership searches. Companies like First American Financial Corporation leverage advanced tools and extensive data resources to streamline the process and ensure comprehensive investigations.
What happens after the search for ownership is completed?
Once the search is complete, the findings are shared with all stakeholders involved in the real estate transaction. Any issues found, such as undisclosed liens or ownership discrepancies, may require negotiations or further action to resolve.
Why is it important to ensure accurate ownership records?
Accurate ownership records are vital to prevent legal and financial complications in real estate transactions. Ensuring clear ownership helps maintain trust in the real estate market and protects all parties involved from potential disputes.