Introduction
Estoppel: Upholding Fairness and Integrity in Real Estate
Estoppel, a crucial legal doctrine in real estate, ensures that individuals are bound by their previous statements or actions, particularly when they have influenced others' decisions. This principle serves as a safeguard against deceit or backtracking on agreements in the dynamic realm of real estate, where verbal assurances are common. With its authoritative and knowledgeable tone, this article explores the definition, purpose, and application of estoppel, the different types of estoppel, how estoppel works, practical examples of its usage, and the importance of estoppel certificates.
It also highlights the legal implications and protections offered by estoppel in ensuring equitable outcomes in real estate transactions. As real estate professionals navigate an evolving legal landscape, a solid understanding of estoppel becomes essential in protecting clients' interests and maintaining the integrity of the market.
Definition of Estoppel
Estoppel serves as a crucial legal doctrine in , ensuring that individuals remain bound by their previous statements or actions, particularly when they have influenced the decisions or actions of others. For instance, in , estoppel may prevent a seller from reneging on a verbal assurance made to a tenant, as demonstrated in a case where a photographer was instructed not to display personal family photographs in a rental property's marketing materials. This principle upholds fairness and justice within contractual and legal engagements by preventing parties from contradicting or claims, which could otherwise lead to disputes or litigation.
In the dynamic realm of real estate, where verbal agreements and assurances are commonplace, is indispensable. It safeguards parties against potential deceit or backtracking on agreements, such as a to a tenant regarding the conditions of property sale or usage. The doctrine is also relevant in navigating buyer-agent agreements, which detail the responsibilities and terms of the relationship between buyers and real estate professionals.
In an industry punctuated by complex transactions and high-stakes negotiations, estoppel acts as a , ensuring that all parties honor their obligations and that trust is maintained throughout the process.
Recent legal developments, such as a landmark verdict affecting real estate commissions, highlight the evolving nature of the industry and the importance of legal doctrines like estoppel in ensuring ethical practices. As real estate professionals confront an ever-changing legal landscape, a firm grasp of estoppel and its applications becomes essential in protecting the interests of clients and maintaining the integrity of the market.
Purpose and Application of Estoppel
Estoppel serves as a fundamental legal doctrine designed to foster trust and predictability within legal relationships by safeguarding parties who have justifiably relied upon another's representations or actions to their own detriment. This principle is critical in preventing individuals from reneging on their affirmations or altering their stance when such a volte-face would create unfairness for those who have depended on the original assertions. The concept's utility reaches across a plethora of legal scenarios, including the enforcement of promises made in the course of negotiations, barring parties from repudiating acknowledged facts, or inhibiting the advancement of contradictory legal arguments.
Through its wide-ranging applications, estoppel is indispensable in .
For example, in one case involving The Estates LLC, members relied on provided information and services to make significant financial decisions regarding . Estoppel could play a role in such a scenario if The Estates LLC were to later dispute the terms or facts that members had relied upon. Similarly, in the context of Orlando Capote's struggle to preserve his family home amidst development in Coral Gables, estoppel principles may come into play to uphold any commitments made by developers or the city that influenced his decisions.
Reflecting on these principles, legal experts emphasize the importance of . As Justice Markandey Katju remarks, jurisprudence aims to elucidate the essence of law in the broadest sense. It is not solely about specific subject matters but encompasses a broader philosophical inquiry into the legal structure's very fabric.
Supporting this view, current such as running a paperless law office and offering regular written updates to clients underscore the within the legal field—a field that has seen its population grow significantly over time. The American legal profession has expanded considerably, with an 80,000 increase in the number of lawyers over the past decade, as noted by industry statistics. This growth is a testament to the evolving complexity and significance of legal services in society.
In conclusion, estoppel remains an essential legal tool, ensuring that justice and fairness are not compromised by the capriciousness of parties within legal agreements and disputes.
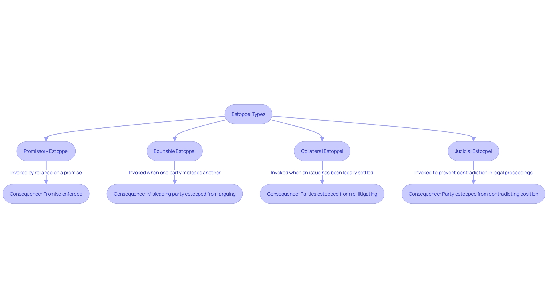
Types of Estoppel
Estoppel is a that has various forms, each with specific applications and consequences. Here are some of its types:
- Collateral Estoppel ensures that once a court has definitively resolved an issue, the same parties cannot contest that issue in future litigation. This principle upholds and consistency by avoiding redundant legal battles over settled matters.
- Equitable Estoppel comes into play when a party has acted upon another's representations and would suffer harm if the originating party were allowed to negate their earlier statement or behavior. It is a fairness doctrine preventing injustice through contradictory actions.
- Promissory Estoppel is invoked when a person relies on a promise that lacks the formalities of a contract. This doctrine can enforce a promise in the absence of a contract to avoid harm to the promisee who took action based on the initial promise.
- Estoppel by Deed arises when a party conveys property rights through a deed but later contradicts the terms of that deed. It ensures that a party cannot claim rights that clash with the conveyed property rights.
- Estoppel by Record mirrors collateral estoppel but is specifically tied to judicial records, barring re-litigation of issues already judged.
- Estoppel by Silence or Acquiescence occurs when someone fails to assert their rights and another party relies on this inaction. If the silent party later tries to assert a claim, estoppel can prevent them, particularly if their silence was seen as a form of consent or agreement.
Each of these forms of estoppel serves as a legal tool to promote fairness, prevent duplicative legal proceedings, and protect parties from the adverse effects of inconsistent or untrustworthy behavior.

How Estoppel Works
Estoppel is a that ensures fairness by previous statements or positions if another party has relied upon them to their detriment. The doctrine of estoppel is rooted in equity, aiming to avert injustice when specific criteria are fulfilled. These criteria include:
- A clear and unequivocal representation must have been made by one party to another.
- The representation must have been reasonably relied upon by the other party, leading to some detriment.
- The party that made the representation must have acted differently because of the other party's reliance.
- It would be unfair or unjust to allow the party to adopt a contradictory claim or position after their initial representation.
For instance, in a case involving The Estates LLC, members relied on property information provided by the company for making purchasing decisions. If The Estates then acted inconsistently with the information given, estoppel could be used to hold them accountable due to the on the initial representations.
In the business realm, companies like CDC who are non-authorized resellers and rely on implicit representations when purchasing products for resale could invoke estoppel against a supplier like STM if STM later contradicts its implied position, leading to CDC's detriment.
These examples illustrate how estoppel serves as a in various legal scenarios, ensuring that parties do not suffer injustice due to inconsistent behavior by those upon whose representations they have relied.
Examples of Estoppel in Practice
Estoppel is a legal principle that ensures consistency and fairness in contractual and property transactions. Take, for instance, the case of a lease option agreement, where the tenant has the right to purchase the property at a later date. If the property owner later disputes this arrangement, the concept of estoppel can prevent them from contradicting their previous commitment, thus protecting the tenant's interests.
In employment contexts, such as the case against IBM Canada Inc., where an employee receives a long reasonable notice period due to specific circumstances like age, years of service, and specialized skills, promissory estoppel plays a crucial role. An employer who promises a benefit or compensation package to an employee can be estopped from reneging if the employee has relied on this promise to accept the job offer.
Additionally, estoppel can come into play when a property owner who has conveyed land later asserts a different claim inconsistent with the original conveyance. This is evident in cases where the property owner's actions or statements have led another party to believe in a certain state of affairs, as highlighted by legal experts Alan Nochumson and Alex Hamilton.
Estoppel serves as a tool to prevent injustice and ensure that individuals and businesses act in good faith, as demonstrated by the various cases and expert analyses provided. Understanding its definitions, examples, and purposes is critical, especially in the complex and ever-evolving landscape of .

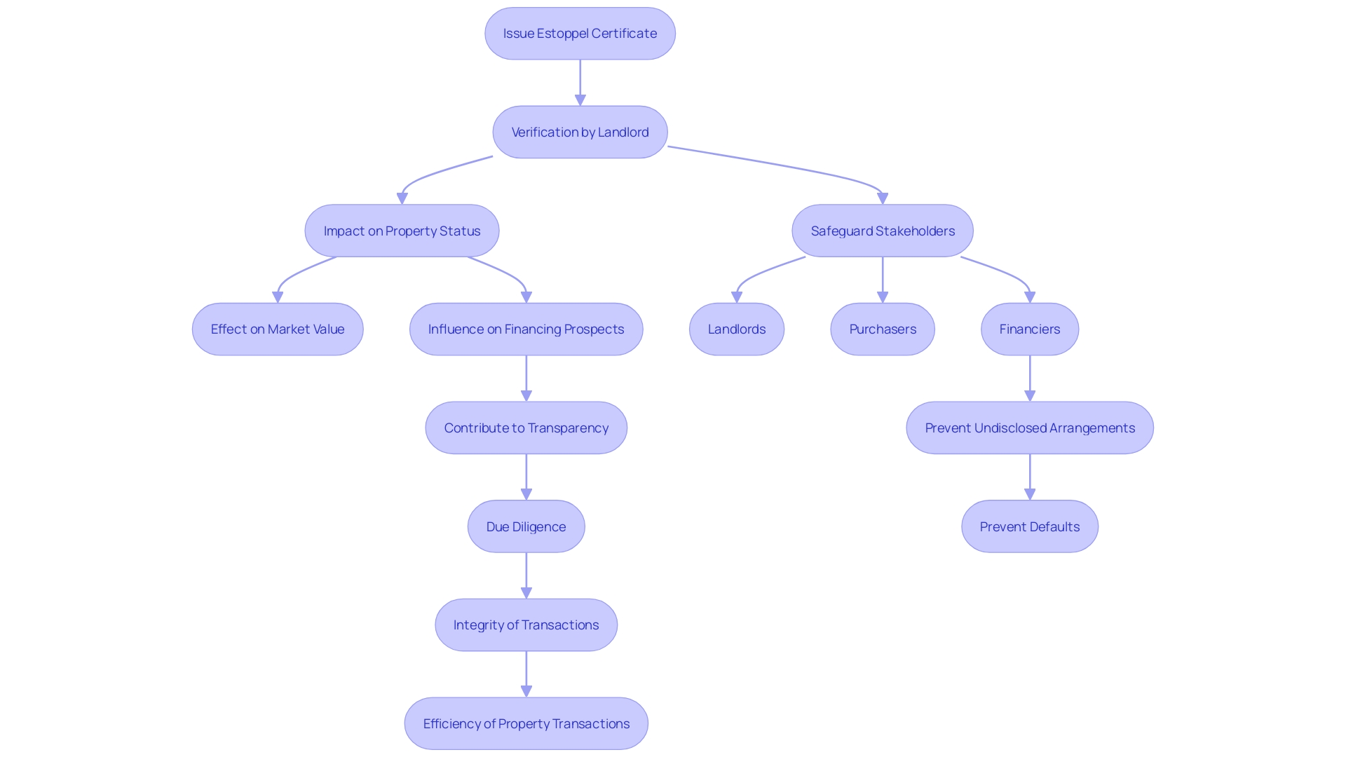
Estoppel Certificates and Their Use
Estoppel certificates serve a pivotal role in real estate dealings, particularly in affirming lease statuses and associated contracts that could impact a property's standing. Landlords often mandate tenants to issue an estoppel certificate, which is a signed attestation confirming the veracity of specified lease statements. This practice plays a critical role in safeguarding landlords, prospective purchasers, or financiers from undisclosed arrangements, defaults, or contentions that could compromise the property's market value or financing prospects.
These certificates introduce a degree of assurance and lucidity, enabling all stakeholders to execute decisions grounded in precise and contemporary data.
Real-life scenarios elucidate the necessity of such certificates. For example, a client searching for Akiya properties in Japan's countryside relies on transparent and accurate title information to make a substantial investment decision. Similarly, in the case of a rental property listed for sale, tenants' privacy concerns are indicative of the need for clarity and respect for existing agreements, which estoppel certificates can reinforce.
Furthermore, the integration of real-world assets with blockchain technology spotlights the to protect token holders' rights, paralleling the security that estoppel certificates provide in more traditional settings.
The evolving regulatory landscape, as demonstrated by FinCEN's expansion of the GTO program, underscores the growing emphasis on thorough disclosure in property transactions across the United States. These changes reflect a broader industry trend towards heightened transparency and due diligence, where . In this context, the becomes invaluable.
With complexities in real estate law and the and negotiation, a legal professional ensures that stakeholders' rights are diligently upheld.
In the dynamic real estate market, where timely and informed decisions are paramount, estoppel certificates are indispensable tools that contribute to the overall integrity and efficiency of property transactions.

Legal Implications and Protections
Estoppel is a in ensuring equitable outcomes. Its application by courts is aimed at preventing parties from acting unfairly or contradicting their previous statements or actions. There are several specific effects of estoppel that are crucial to the integrity of real estate transactions:
- Binding Effect: Once a party has made a representation or adopted a position, estoppel can prevent them from later changing their stance to the detriment of others who have relied on the original assertion.
- Reliance Damages: Should a party suffer a loss due to their reasonable reliance on a representation, they may be entitled to compensation. This ensures that individuals or entities are held accountable for the commitments they convey.
- Estoppel by Judgment: A legal decision on a particular matter can create a precedent, binding future cases with similar issues, thereby providing consistency and predictability within the legal system.
Real-world scenarios underscore the in property transactions. For instance, consider a rental property put up for sale, where the seller's agent has promised not to expose the tenants' personal lives through photographs. If this promise is broken, the principle of estoppel could potentially protect the tenants' privacy rights based on the agent's initial assurance.
Moreover, the rising intersection between real estate and technology, such as the tokenization of real-world assets on blockchain platforms, further emphasizes the need for robust legal safeguards. Token holders may face a plethora of risks, from technological failures to fraudulent real estate owners. Here, estoppel can provide a layer of legal protection by holding parties to their representations, which is particularly relevant in mitigating risks associated with deceitful behavior.
With the evolving landscape of property ownership and the introduction of digital assets, . Their role is to ensure that the principles of estoppel are upheld, thereby and maintaining the integrity of the real estate market.

Conclusion
Estoppel is a crucial legal doctrine in real estate, ensuring fairness and integrity by holding individuals accountable for their previous statements or actions. It acts as a safeguard against deceit or backtracking on agreements. Understanding estoppel is essential for real estate professionals to protect clients' interests and maintain market integrity.
There are different types of estoppel, including collateral estoppel, equitable estoppel, promissory estoppel, estoppel by deed, estoppel by record, and estoppel by silence or acquiescence. Each type serves a specific purpose in upholding fairness and preventing contradictory behavior.
Estoppel works by preventing a party from contradicting previous statements or positions if another party has reasonably relied upon them to their detriment. It is rooted in equity and aims to avert injustice. Clear representations, reasonable reliance, and the unfairness of adopting a contradictory claim are key criteria for estoppel.
Examples of estoppel in practice demonstrate its role in ensuring consistency and fairness in contractual and property transactions. It protects tenants' interests, upholds promised benefits or compensation, and prevents property owners from asserting inconsistent claims.
Estoppel certificates play a pivotal role in real estate dealings, affirming lease statuses and contracts. They provide assurance, clarity, and protection against undisclosed arrangements or defaults.
Estoppel carries legal implications and protections, preventing parties from acting unfairly or contradicting their previous statements or actions. It upholds commitments, allows for reliance damages, and establishes precedents.
In conclusion, estoppel is an essential legal tool in real estate, maintaining fairness, trust, and integrity. Real estate professionals must understand and apply estoppel to protect clients' interests and navigate the evolving landscape of property transactions.
Frequently Asked Questions
What is estoppel?
Estoppel is a legal doctrine that prevents individuals from going back on their previous statements or actions, especially when others have relied on those statements or actions to their detriment. It's used to uphold fairness and prevent disputes in legal and contractual engagements.
Why is estoppel important in real estate transactions?
Estoppel is important in real estate because it safeguards parties against deceit and ensures that agreements, such as verbal assurances or conditions of property sale, are honored. It maintains trust and ethical practices throughout the process of complex transactions and negotiations.
Can you give an example of estoppel in practice?
Yes, for instance, if a landlord promises a tenant that they can purchase the property at a later date and then tries to back out, estoppel can be used to enforce the original agreement and protect the tenant's rights.
What are the different types of estoppel?
The main types of estoppel include Collateral Estoppel, Equitable Estoppel, Promissory Estoppel, Estoppel by Deed, Estoppel by Record, and Estoppel by Silence or Acquiescence. Each type applies to different situations but all aim to promote fairness and consistency.
How does estoppel work?
Estoppel requires a clear representation to be made by one party, which is then relied upon by another party, leading to some detriment. If it would be unfair to allow the first party to adopt a contradictory stance, estoppel could prevent them from changing their position.
What are estoppel certificates and when are they used?
Estoppel certificates are signed attestations by tenants confirming the terms and status of their leases. They are used in real estate to provide clarity and assurance, especially when a property is being sold or financed, to protect against undisclosed arrangements or disputes.
What legal protections does estoppel provide?
Estoppel offers several protections, including the binding effect (preventing changes in stance that harm others), reliance damages (compensation for losses due to reliance on a representation), and estoppel by judgment (creating legal consistency through precedents).
How does estoppel relate to the broader legal and real estate industry changes?
Estoppel is increasingly important with the growth of the legal profession and the complexity of real estate transactions. It ensures ethical practices amidst changes like the integration of real-world assets with blockchain and the expansion of mandatory disclosure programs in property deals.
What role do legal professionals play in the context of estoppel?
Real estate attorneys are invaluable in navigating estoppel's complexities. They help ensure that contracts are meticulously scrutinized and negotiated, and stakeholders' rights are upheld, contributing to the integrity and efficiency of property transactions.